1.21M
Категория: ФизикаФизика

Исследование возможности накопления энергии из высоковольтного разряда

1.

Исследование возможности накопления
энергии из высоковольтного разряда.
Выполнил: Алексеев Иван
ученик 10 «М» класса
Научный руководитель:
заведующая лабораториями
кафедры ЭССЭ НГТУ
им. Р.Е. Алексеева
Эрдили Наталья Игоревна
26 февраля
2020 г.

2.

Гроза – это сложный электростатический атмосферный процесс,
который сопровождается молниями и громом. Молния является
высоковольтным разрядом в результате которого образуется огромное
количество энергии, которое люди хотели бы использовать.
Грозовая энергетика – это разновидность
альтернативной энергетики, которая должна
«ловить» энергию молнии и направлять ее в
электросеть. Такой источник является
нескончаемым ресурсом, который постоянно
восстанавливается.
Мы решили попробовать в лабораторных условиях
создать высоковольтный разряд и накопить его энергию
в конденсаторе.
2

3.

Исследование возможности накопления энергии из
высоковольтного разряда через воздушный зазор.
1. Разработать и собрать в лабораторных условиях
макет для получения высоковольтной искры.
2. Произвести отладку макета.
3. Проверить возможность накопления энергии.
4. Сделать выводы
3

4.

Для выполнения поставленной цели,
мы разработали схему для получения
высоковольтной искры из доступных
радиоэлементов: транзисторов,
сопротивлений, трансформаторов,
диодов.
За основу мы взяли схему
электронной зажигалки, которая
представляет собой маломощный
преобразователь низковольтного
постоянного напряжения в
импульсное высоковольтное,
используемое для создания искровых
разрядов в рабочем зазоре
разрядника .
4

5.

Изначально
установка по
заданной схеме была собрана и
отлажена на макетной плате.
Затем электронная часть установки
была перенесена на печатную плату.
5

6.

Высоковольтную искру мы получали путем двухступенчатого
повышения напряжения.
Первая ступень
Сделана на базе несимметричного
мультивибратора, который нагружен
на повышающий трансформатор Т1.
На выходе с первой
ступени удалось получить
постоянное
напряжение
равное 300 В.
Вторая ступень
Это выходной трансформатор
строчной развертки, взятый от
телевизора. Напряжение, полученное
в 1 ступени, подается через
тиристорный ключ на первичную
обмотку трансформатора Т2.
На выходе этого
трансформатора
получаем
высоковольтную искру
6

7.

Управление тиристорным ключом выполнено на базе
накопительной RC цепи и неоновой лампочки. Периодичность
высоковольтного разряда составляет примерно 1 секунда.
Наглядный макет
установки
В разрыв высоковольтной искры
помещен накопительный
конденсатор, в котором мы
накапливали энергию разряда.
Для наглядной демонстрации проводимого эксперимента, к
накопительному конденсатору периодически через контактное
реле подключается красный светодиод.
7

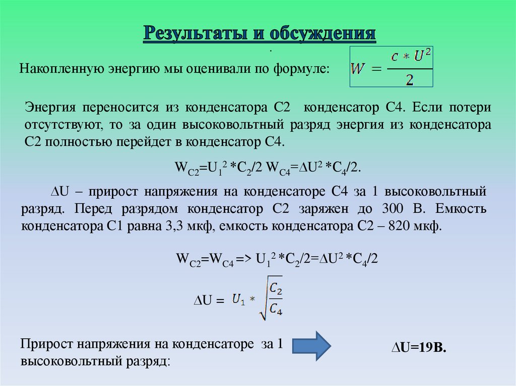
8.

.
Накопленную энергию мы оценивали по формуле:
Энергия переносится из конденсатора C2 конденсатор C4. Если потери
отсутствуют, то за один высоковольтный разряд энергия из конденсатора
C2 полностью перейдет в конденсатор C4.
WC2=U12 *С2/2 WC4=∆U2 *С4/2.
∆U – прирост напряжения на конденсаторе С4 за 1 высоковольтный
разряд. Перед разрядом конденсатор C2 заряжен до 300 В. Емкость
конденсатора C1 равна 3,3 мкф, емкость конденсатора С2 – 820 мкф.
WC2=WC4 => U12 *С2/2=∆U2 *С4/2
∆U =
Прирост напряжения на конденсаторе за 1
высоковольтный разряд:
∆U=19В.

9.

В ходе эксперимента мы получили следующие данные:
За 10 минут конденсатор C4 зарядился до 9В.
За 1 минуту зафиксировано 56 высоковольтных разрядов
За 10 минут количество разрядов составит 560.
За 1 высоковольтный разряд конденсатор
С4 заряжается на 9 : 560 = 0,016В.
Произведем расчет потерь:
WC2/WC4= U12 *С2/∆U2 *С4; WC2/WC4=1414825.
Исходя из расчета в конденсатор С4 перенеслась только 1/1500000 часть
энергии, запасенной в конденсаторе C2.

10.

Плюсы
Бесплатная, экологически чистая
возобновляемая энергия
Огромное количество энергии в 1
разряде
Минусы
Ненадежный источник, трудно
предугадать, где случится гроза
Большие потери от начального
количества энергии
Разряд длится доли секунд, чтобы
его запасти, нужны мощные
конденсаторы.
Необходимы
вышки,
чтобы
притягивать молнии

11.

• Мы собрали установку для получения
высоковольтной искры по схеме, разработанной на базе
электрической зажигалки.
• Энергию высоковольтной искры можно накопить в
конденсаторе.
• В результате проведенных экспериментов, мы
выяснили, что большая часть начальной энергии искры
теряется.
English     Русский Правила