4.05M
Категория: ОбразованиеОбразование

Понятие организационной структуры

1.

2.

3.

4.

5.

6.

7.

8.

9.

10.

11.

12.

13.

14.

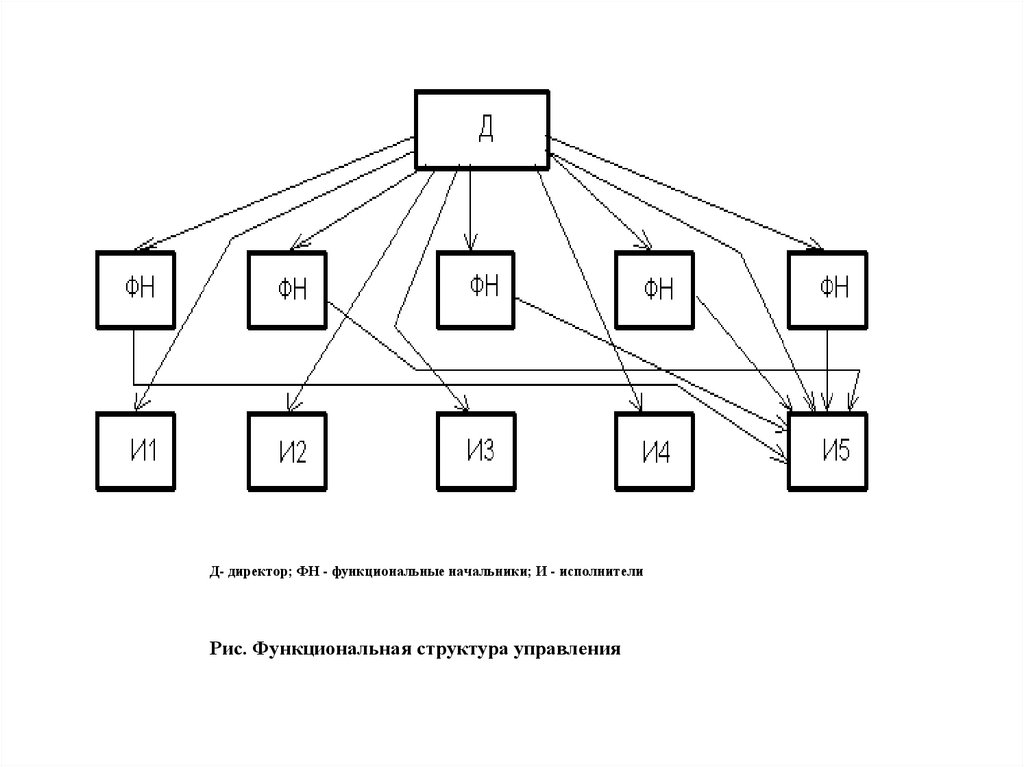
Д- директор; ФН - функциональные начальники; И - исполнители
Рис. Функциональная структура управления

15.

16.

17.

Линейно-функциональная структура управления
Д- директор; ФН - функциональный начальники; ФП - функциональные
подразделения; ОП - подразделения основного производства.

18.

19.

20.

21.

22.

23.

24.

25.

26.

Матричная структура управления, ориентированная на продукт
English     Русский Правила