3.63M
Категория:
Физика
Похожие презентации:
Термодинамика. Лекция 10
Основы термодинамики. Второй закон термодинамики. Тема 10
Решение задач по теме «Закон Кулона». 10 класс
Газовые законы. Решение задач на газовые законы. 10 класс
Газовые законы. Решение тестовых задач. 10 класс
Термодинамика. Основы. Лекция 10
Основы термодинамики (10 класс)
Решение задач по физике 10 класс
Основы термодинамики. Тема 10
Применение первого закона термодинамики к изопроцессам. 10 класс
Решение задач на законы термодинамики (10 класс)
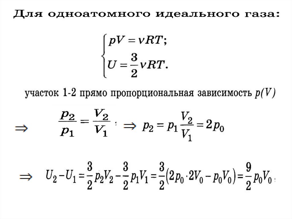
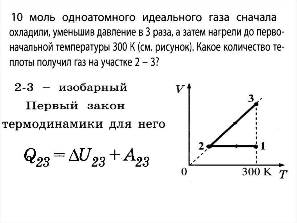
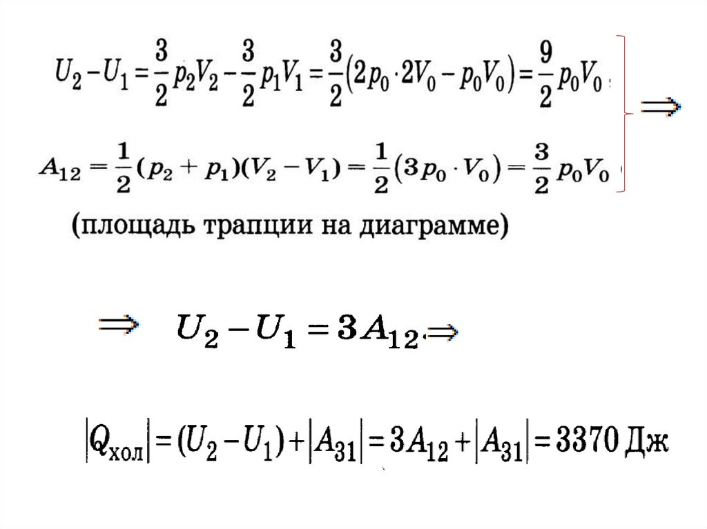
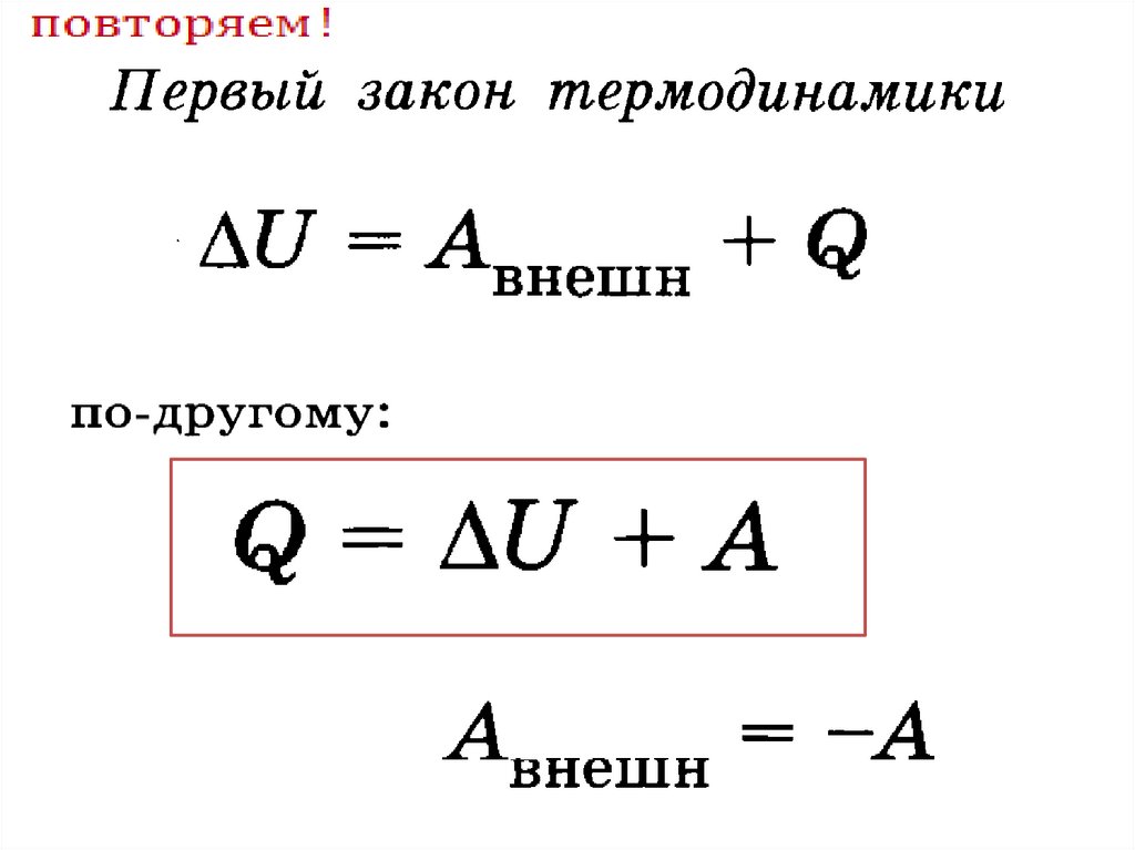
1.
Решение задач
на законы термодинамики
10класс
English
Русский
Правила