438.34K
Категория: ФизикаФизика
Похожие презентации:

Уравнение, описывающее процессы в колебательном контуре. Период свободных электрических колебаний. Переменный ток

1.

Уравнение, описывающее
процессы в колебательном
контуре. Период свободных
электрических колебаний.
Переменный ток.

2.

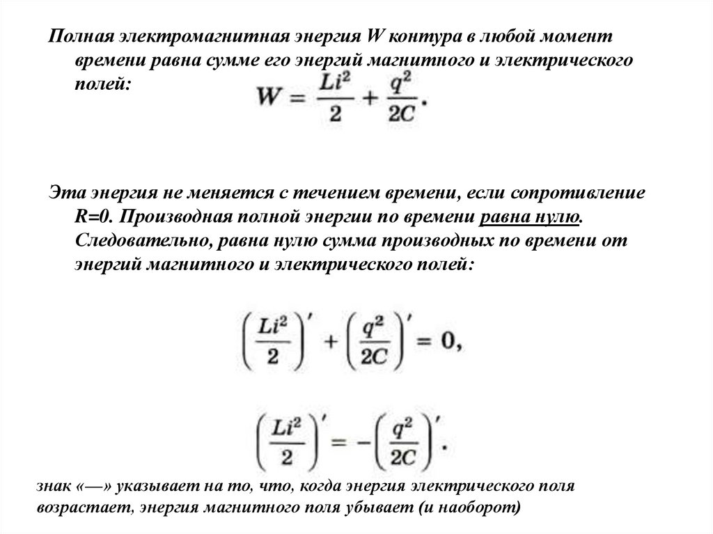
Полная электромагнитная энергия W контура в любой момент
времени равна сумме его энергий магнитного и электрического
полей:
Эта энергия не меняется с течением времени, если сопротивление
R=0. Производная полной энергии по времени равна нулю.
Следовательно, равна нулю сумма производных по времени от
энергий магнитного и электрического полей:
знак «—» указывает на то, что, когда энергия электрического поля
возрастает, энергия магнитного поля убывает (и наоборот)

3.

Вычислив производные в уравнении получим:
Производная заряда по времени представляет собой силу
тока в данный момент времени:
Поэтому уравнение можно переписать в следующем
виде:
Производная силы тока по времени есть не что иное,
как вторая производная заряда по времени

4.

Гармонические колебания заряда и
тока
Заряд конденсатора меняется с течением
времени по закону:

5.

Гармонические колебания заряда и
тока
Сила тока также совершает гармонические колебания:

6.

Переменный ток
Поток магнитной индукции Ф, пронизывающий проволочную рамку
площадью S, пропорционален косинусу угла α между нормалью к рамке и
вектором магнитной индукции:
При равномерном вращении рамки угол α увеличивается прямо
пропорционально времени:
где ω — угловая скорость вращения рамки. Поток
магнитной индукции меняется по гармоническому закону:

7.

Согласно закону электромагнитной индукции ЭДС
индукции в рамке равна взятой со знаком «-» скорости
изменения потока магнитной индукции, т. е.
производной потока магнитной индукции по времени:
Напряжение , меняющееся с циклической частотой ω по
закону синуса или косинуса:
где Um — амплитуда напряжения, т. е. максимальное по
модулю значение напряжения.

8.

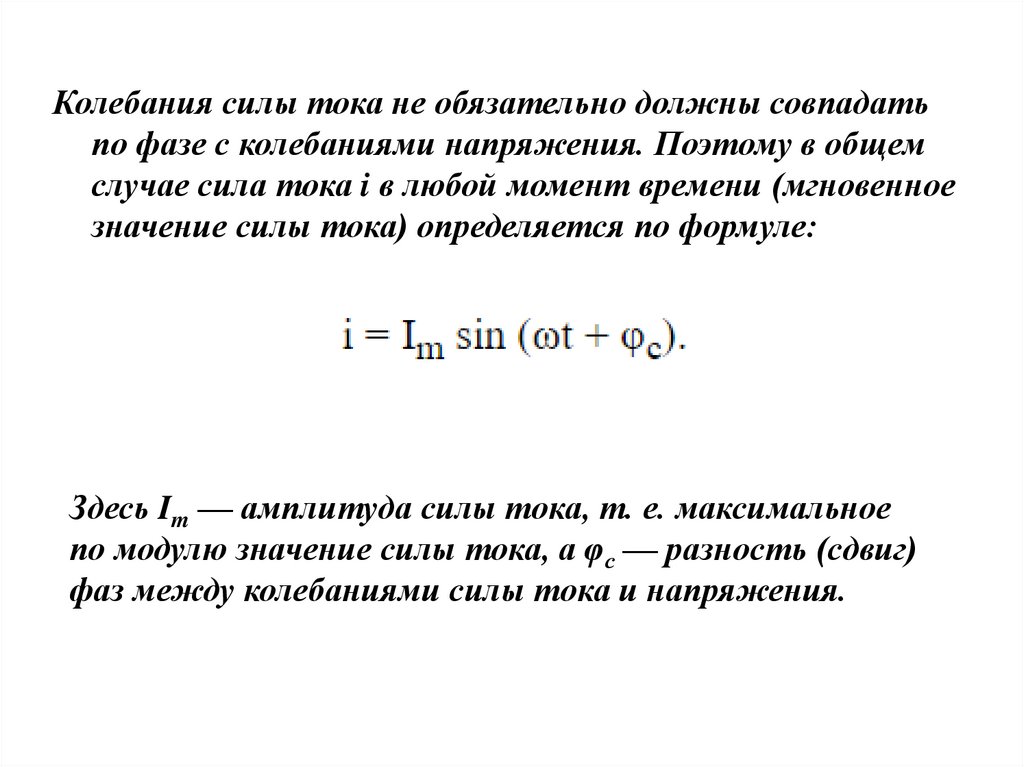
Колебания силы тока не обязательно должны совпадать
по фазе с колебаниями напряжения. Поэтому в общем
случае сила тока i в любой момент времени (мгновенное
значение силы тока) определяется по формуле:
Здесь Im — амплитуда силы тока, т. е. максимальное
по модулю значение силы тока, а φс — разность (сдвиг)
фаз между колебаниями силы тока и напряжения.

9.

Решение задач
1. При вращении проволочной рамки в однородном магнитном
поле пронизывающий рамку магнитный поток изменяется в
зависимости от времени по закону Ф = = 0,01 sin 10πt.
Вычислив производную Ф', написать формулу зависимости
ЭДС от времени е = e(t). В каком положении была рамка в
начале отсчета времени? Какова частота вращения рамки?
Чему равны максимальные значения магнитного потока и
ЭДС?
2. Заряд q на пластинах конденсатора колебательного контура
изменяется с течением времени t в соответствии с уравнением
q = 10-6cos 104 πt. Записать уравнение зависимости силы тока
от времени i = i(t). Найти период и частоту колебаний в
контуре, амплитуду колебаний заряда и амплитуду колебаний
силы тока.

10.

Решение задач
1. Емкость конденсатора колебательного
контура 0,4 мкФ, частота собственных
колебаний 50 кГц, амплитуда колебаний
заряда 8 мкКл. Написать уравнения q =
q(t), u = u(t), i = i(t). Найти амплитуду
колебаний напряжения, амплитуду
колебаний силы тока и индуктивность
катушки.

11.

Решение задач

12.

Решение задач

13.

Самостоятельная работа
English     Русский Правила