7.15M
Категория: ХимияХимия

Алканы. Физические свойствава алканов

1.

2.

3.

Каждый атом С в молекуле алканов
находится в состоянии sp3-гибридизации, все
4 гибридные орбитали равны по форме и
энергии и направлены в вершины тетраэдра
под углами 109028ʹ. Вид углерод-углеродных
связей - ковалентная неполярная, вид
углерод-водородных связей - ковалентная
малополярная. Тип углерод-углеродных и
углерод-водородных связей - сигма-связи (δсвязи). Длина связи С-С - 0,154 нм, длина
связи С-Н - 0,109 нм

4.

5.

6.

7.

ФИЗИЧЕСКИЕ СВ-ВА АЛКАНОВ
С1-С4 - газы без цвета и запаха;
С5-С15 - жидкости с бензиновым запахом;
С16… - тв. в-ва.
Алканы в воде нерастворимы, но хорошо
растворимы в органических растворителях.
С увеличением Mr увел. tкип, tпл, p алканов

8.

9.

10.

11.

12.

13.

14.

15.

16.

17.

18.

19.

20.

21.

22.

23.

24.

25.

26.

27.

28.

29.

30.

31.

32.

33.

34.

35.

36.

37.

38.

39.

40.

Вопросы для самоконтроля:
1.
2.
3.
4.
5.
6.
7.
8.
9.
10.
11.
12.
13.
14.
15.
16.
17.
18.
19.
20.
21.
22.
23.
Что такое алканы?
Общая формула алканов?
Строение алканов (тип гибридизации атомов углерода, величина валентных углов, вид, тип по
перекрыванию электронных облаков и длина углерод-углеродных и углерод-водородных связей).
Назовите первых 10 представителей гомологического ряда алканов?
Приведите несколько примеров одновалентных предельных углеводородных радикалов?
Назовите радикалы пропана?
Назовите радикалы бутана?
Физические свойства алканов?
Изомерия и номенклатура алканов?
Природные источники получения алканов? Что такое нефть?
Что такое гидрирование? Что такое дегидрирование? Катализаторы процессов гидрирования и
дегидрирования?
Что такое крекинг? Виды крекинга?
Что такое ректификация?
Что такое бензин?
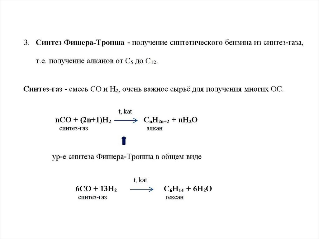
Что такое синтез-газ?
Что такое декарбоксилирование?
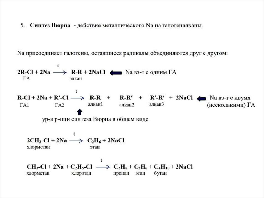
Что такое реактивы Гриньяра?
Что такое изомеризация?
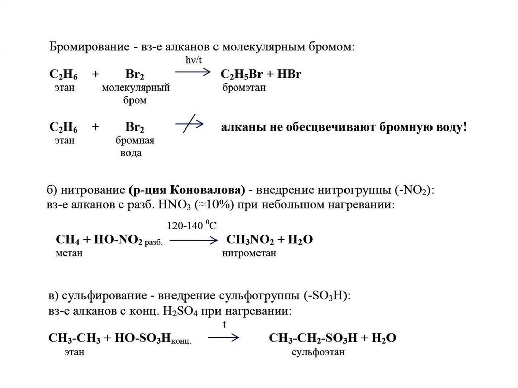
Что такое галогенирование? Сульфирование? Нитрование?
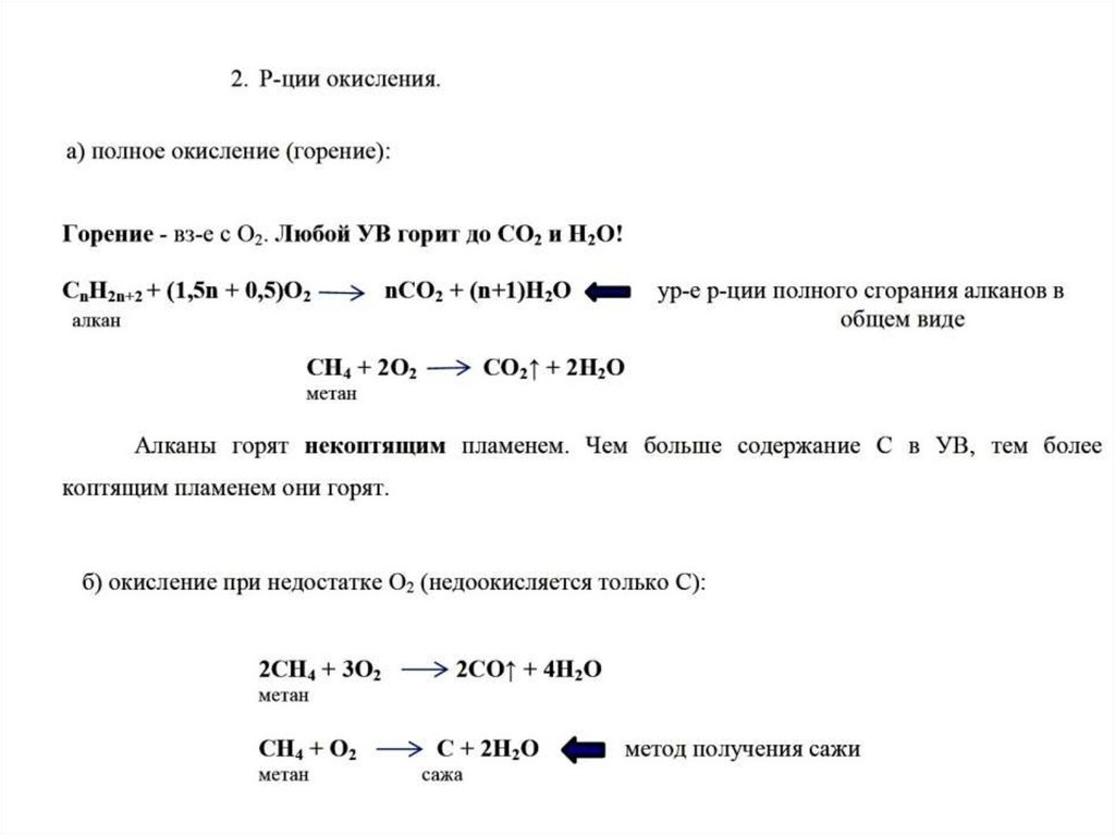
Что такое горение? Продукты полного сгорания углеводородов? Что такое каталитическое окисление?
Что такое дегидроциклизация, виды дегидроциклизации?
Что такое пиролиз?
Что такое конверсия?
English     Русский Правила