1.74M
Похожие презентации:
Связь, виды связи
Связь. Система связи
Задачи связи, рода и виды связи. Требования, предъявляемые к связи
Химическая связь. Ковалентная связь
Характеристики ковалентной связи .Длина связи. Энергия связи. Полярность связи
Химическая связь. Природа химической связи
Химическая связь. Виды химической связи
Расчет и выбор защит трансформаторов
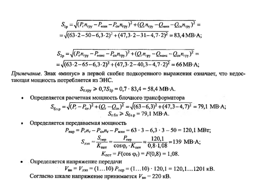
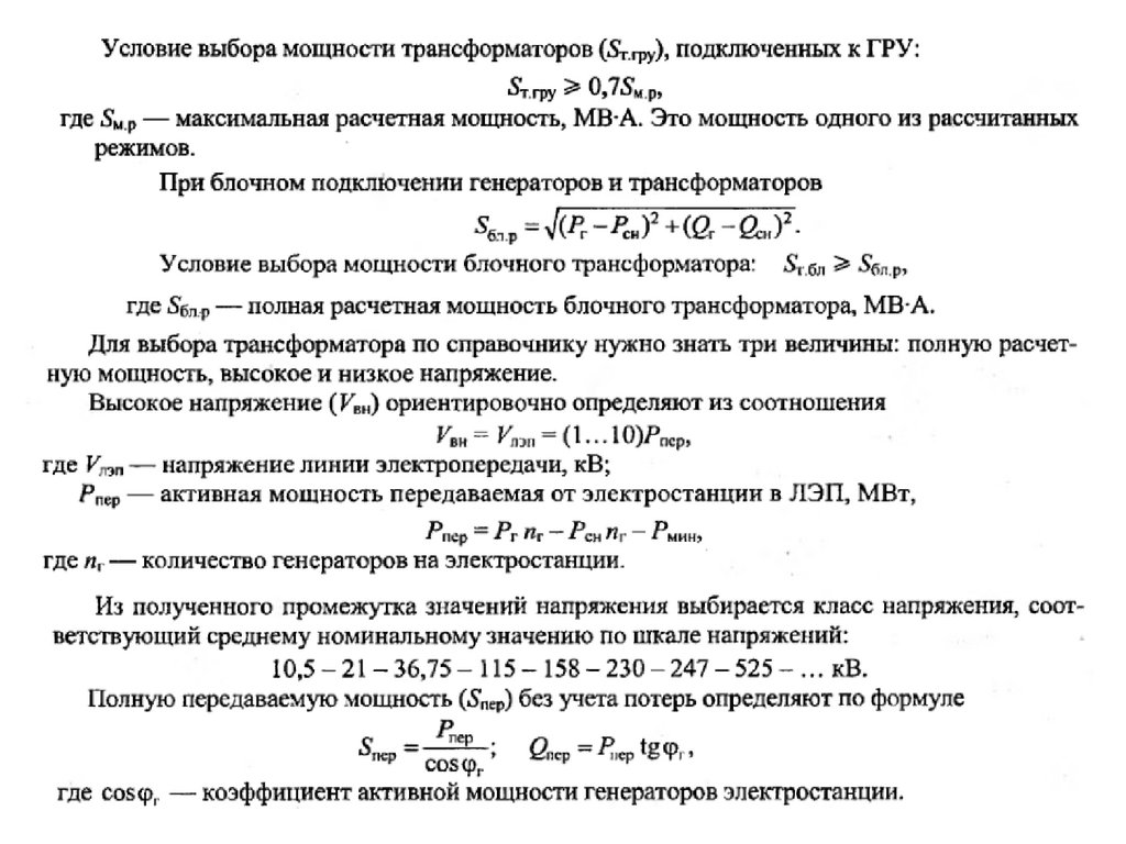
Выбор числа и мощности трансформаторов
История связи. Простейшие средства связи
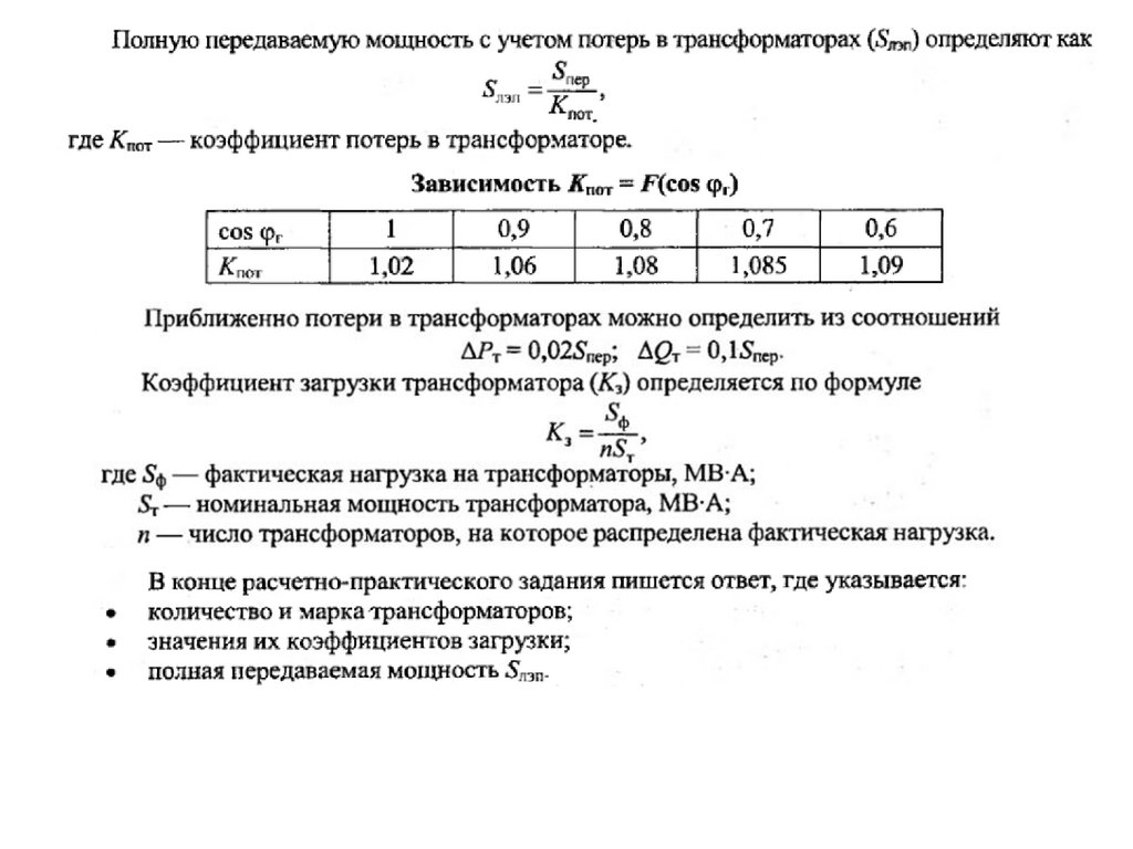
Выбор трансформаторов связи
1.
English
Русский
Правила