136.52K
Категория: МатематикаМатематика

Многочлены

1.

5 апреля
Классная работа

2.

Разложите многочлен на множители.
а) 5х3 – 10х;
г) y2 + 6y + 9;
ж) а3 + 1;
б) а2 – 4;
д) 4х2 – 4х + 1;
з) 49p2 – q4.
в)
1
25
1 2
9n
m;
121
2
– х2;
е)

3.

Какие существуют способы разложения
многочлена на множители?
1) вынос общего множителя за скобки;
2) способ группировки;
3) применение формул сокращенного умножения.
1) 6a b 9a b 12ab 3ab (2a 3a 4b);
3 2
2 2
3
1
1
4
2 1
a a a 2 ;
25
5
5
2
2
2)
3
2
3
2
2
2
x
6
x
5
x
15
(2
x
6
x
)
(5
x
15)
2
x
(
x
3) 5 (x2 + 3) =
3)
= (x2 + 3) (2x – 5).

4.

Разобрать примеры 1 и 2 из учебника

5.

6.

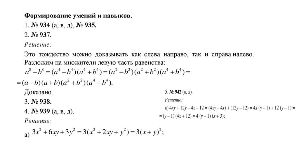
Формирование умений и навыков.
1. № 934 (а, в, д), № 935.
2. № 937.
Решение:
Это тождество можно доказывать как слева направо, так и справа налево.
Разложим на множители левую часть равенства:
a8 b8 (a4 b4 )(a4 b4 ) (a2 b2 )(a2 b2 )(a4 b4 )
(a b)(a b)(a2 b2 )(a4 b4 ).
Доказано.
3. № 938.
4. № 939 (а, в, д).
Решение:
5. № 942 (а, в).
Решение:
а) 4xy + 12y – 4x – 12 = (4xy – 4x) + (12y – 12) = 4x (y – 1) + 12 (y – 1) =
= (y – 1) (4x + 12) = 4 (y – 1) (x + 3);
2
2
2
2
2
3
x
6
xy
3
y
3(
x
2
xy
y
)
3(
x
y
)
;
а)

7.

ДЗ:№ 936; № 939 (б, г, е); № 942
(б, г).
English     Русский Правила