464.00K
Категория:
Математика
Похожие презентации:
Решение начально-краевой задачи для линейного уравнения теплопроводности разностным методом. Практическое занятие №8
Задачи на разностное сравнение
Задачи на разностное сравнение
Задачи на разностное сравнение
Биатлон. Задачи по математике в начальных классах
Решение задач. Задачи на разностное сравнение
Уравнения. Задачи
Решение задачи с помощью уравнения
Задачи на уравнения
Решение уравнений. Старинные задачи
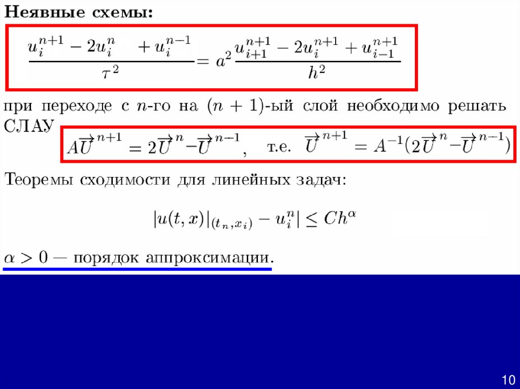
Разностный метод решения начально-краевой задачи для волнового уравнения. Лекция №8
1.
На следующем практическом занятии 14.04.22.
состоится проверочная работа № 3,
вопросы 9-12.
1
2.
2
3.
3
4.
4
5.
5
6.
6
7.
7
8.
8
9.
9
10.
10
11.
11
12.
12
English
Русский
Правила