823.11K
Категория: ФизикаФизика

Электричество и магнетизм основные положения

1.

ЭЛЕКТРИЧЕСТВО
И МАГНЕТИЗМ
ОСНОВНЫЕ
ПОЛОЖЕНИЯ

2.

3.

Содержание
• Электрический ток. Вектор плотности тока.
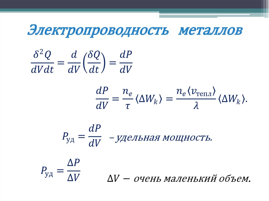
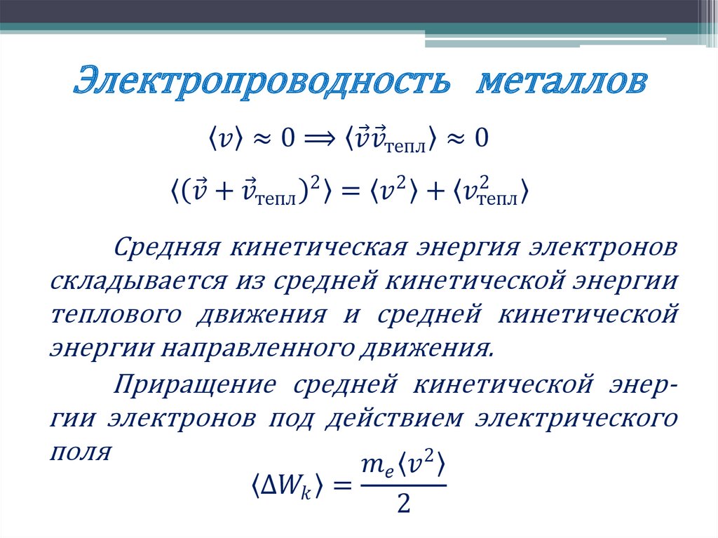
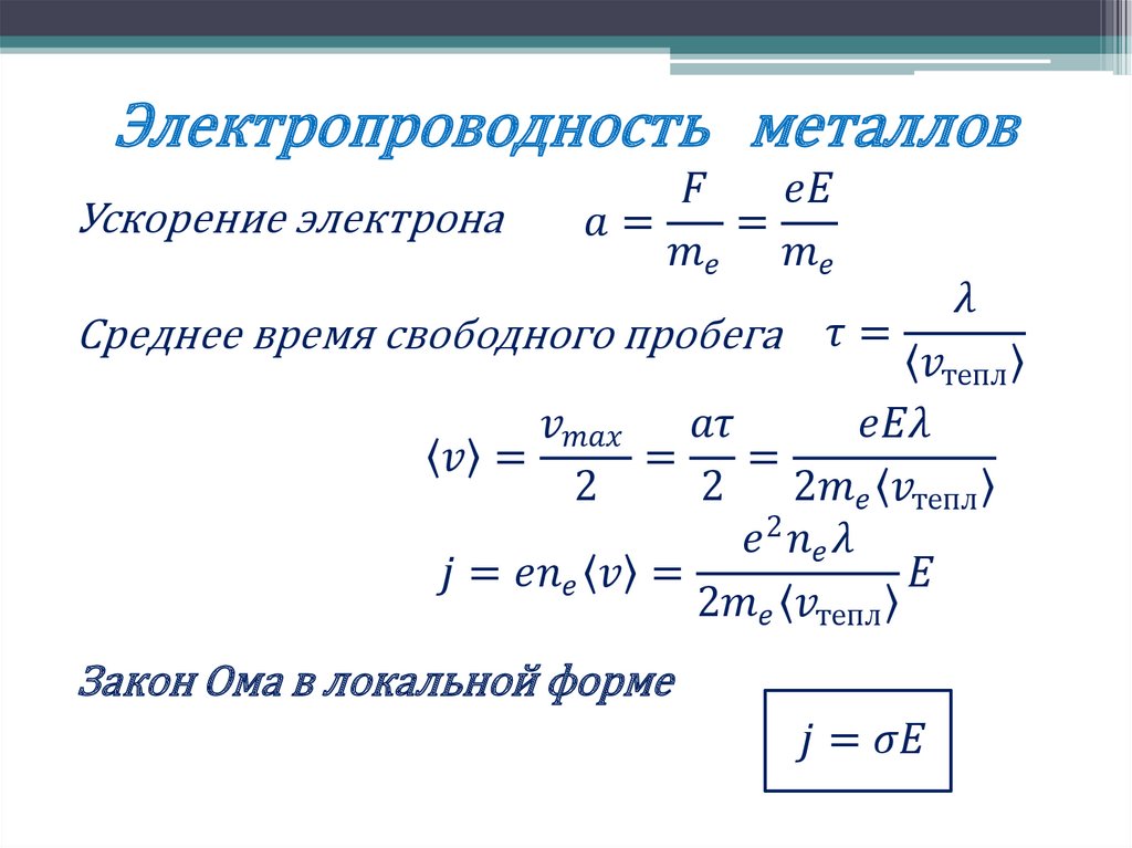
• Электропроводность металлов. Удельная про-
водимость и удельное сопротивление. Законы
Ома и Джоуля-Ленца в локальной форме.
Закон Ома для проводника. Сопротивление
проводников.
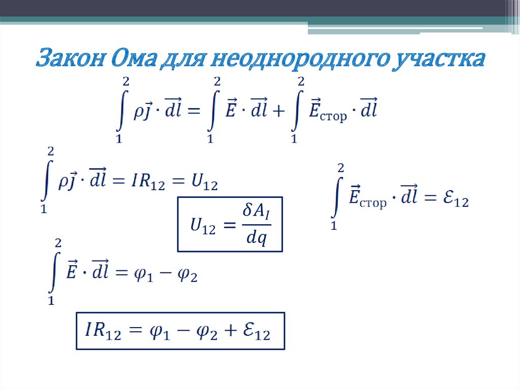
Сторонние силы. Эдс источника тока. Законы
Ома. Правила Кирхгофа.
Мощность тока. Закон Джоуля-Ленца для
проводника.
Зарядка и разрядка конденсатора.

4.

Электрический ток

5.

Электрический ток

6.

Электрический ток
Электрический ток – направленное движение свободных носителей электрического
заряда.
Направление тока

7.

Электрический ток
Сила тока

8.

Электрический ток
Вектор плотности тока
English     Русский Правила