2.06M
Категория: МатематикаМатематика

Алгебра. Лекция 1

1.

АЛГЕБРА
для потока «Прикладная математика и информатика»
Четвёртый модуль 2020 – 2021 уч. года
ЛЕКЦИЯ 1
Г.М. Полотовский
(polotovsky@gmail.com)
7 апреля 2021 г.

2.

Что такое алгебра?
В школе: это то, что не геометрия (и не физкультура,….)
В математике: раздел математики, который изучает
Правила
преобразования
Формул
(«буквенное исчисление»)
Многочлены, их свойства,
задача о корнях многочленов
(«алгебра многочленов»)
Множества и с заданными
на них операциями =
алгебраические структуры
(«абстрактная алгебра»)
Системы линейных уравнений,
линейные пространства
(«линейная алгебра»)
Алгебра – термин из абстрактной алгебры,
обозначающий алгебраическую структуру
конкретного вида

3.

Происхождение слова «алгебра»
«Китаб аль-джебр ва-ль-мукабала»
(Книга восполнения и противопоставления)
Аль Хорезми, ок.779 - 850
Мухаммед ибн Муса абу Абдалла (абу Джафар) аль Хорезми аль Маджуси аль Кутрубули

4.

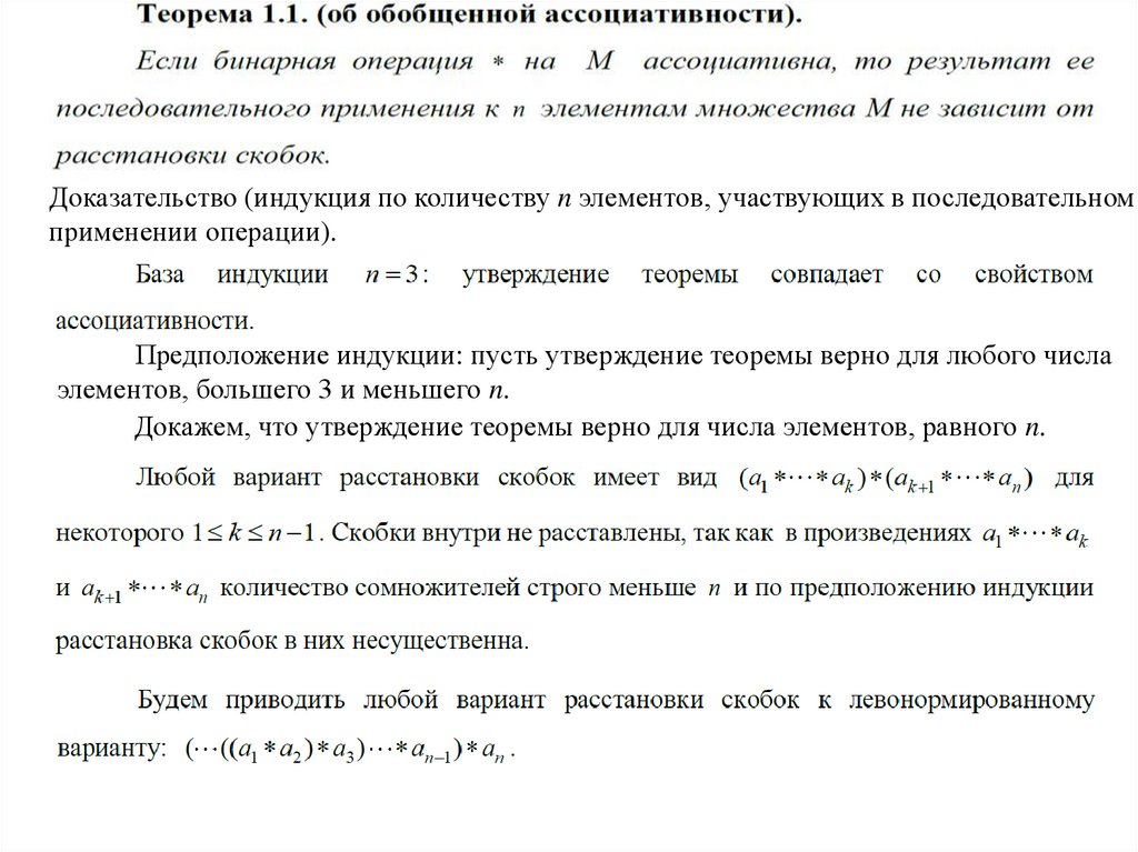
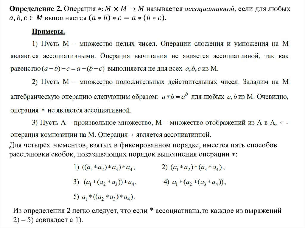
Определение 1. Говорят, что на множестве M задана бинарная операция ∗, если любой
упорядоченной паре
English     Русский Правила