Выбор резисторов
Рабинович стр 91
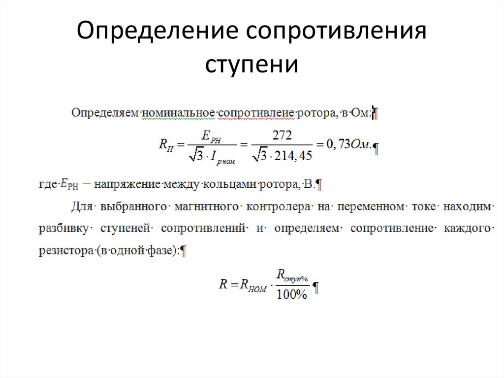
Определение сопротивления ступени
Определение тока ступени
Яуре стр 113-114 (226-227)
Определение кпд эквивалентного базового Стр 189 рабинович
Определение кпд эквивалентного
Стр 174
Еще пример стр 243 ЯУРЕ
Яуре стр 111 (223)
Яуре стр 117 (234)
Стр 126 (253)
902.84K
Категория: ФизикаФизика

Выбор резисторов

1. Выбор резисторов

2. Рабинович стр 91

3. Определение сопротивления ступени

4. Определение тока ступени

5. Яуре стр 113-114 (226-227)

6. Определение кпд эквивалентного базового Стр 189 рабинович

7. Определение кпд эквивалентного

8. Стр 174

9.

10.

11.

12. Еще пример стр 243 ЯУРЕ

13. Яуре стр 111 (223)

14. Яуре стр 117 (234)

15. Стр 126 (253)

English     Русский Правила