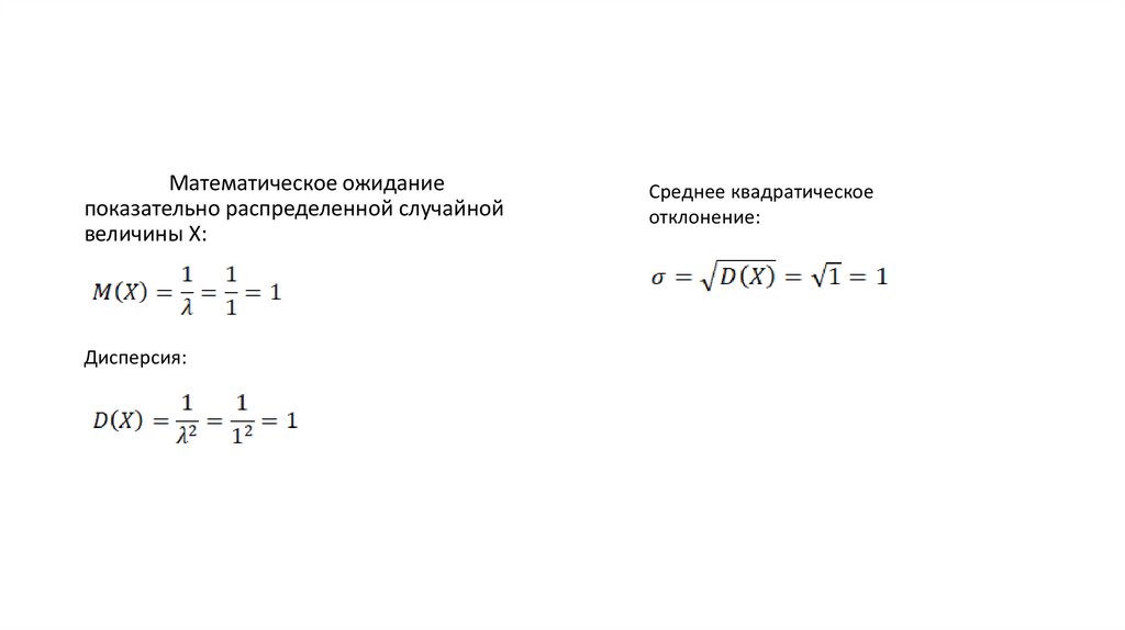
Дискретные случайные величины ( показательный закон распределения)
График плотности распределения
Пример 1
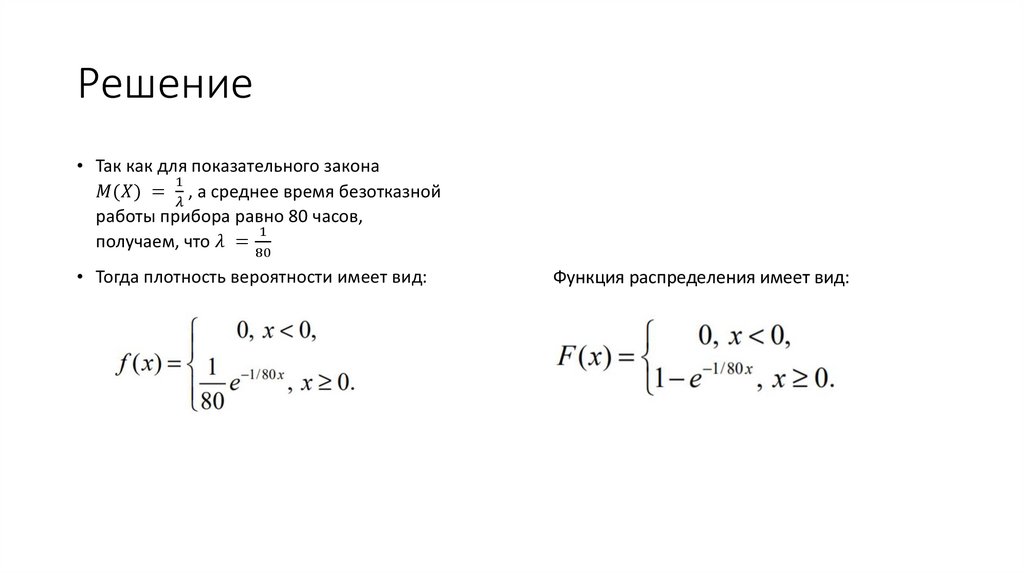
Решение
Пример 2
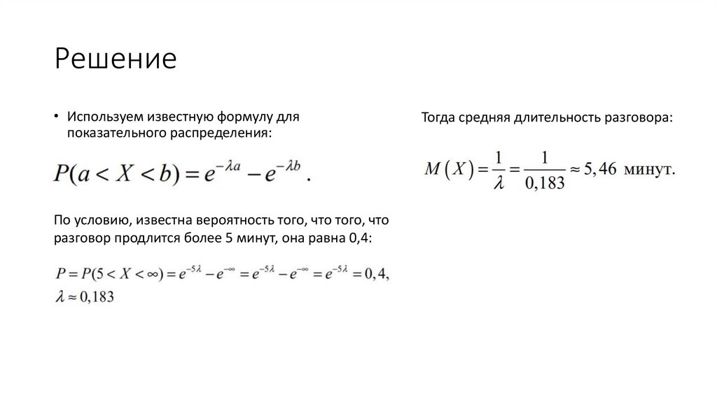
Решение
Пример 3
Решение
Пример 4
Решение
Спасибо за внимание
485.37K
Категория: МатематикаМатематика

Дискретные случайные величины

1. Дискретные случайные величины ( показательный закон распределения)

2.

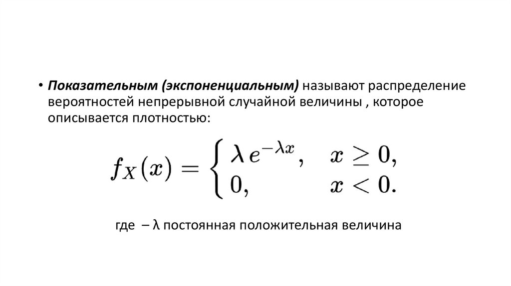
• Показательным (экспоненциальным) называют распределение
вероятностей непрерывной случайной величины , которое
описывается плотностью:
где – λ постоянная положительная величина

3.

• Функция распределения показательного закона:

4. График плотности распределения

График функции распределения

5.

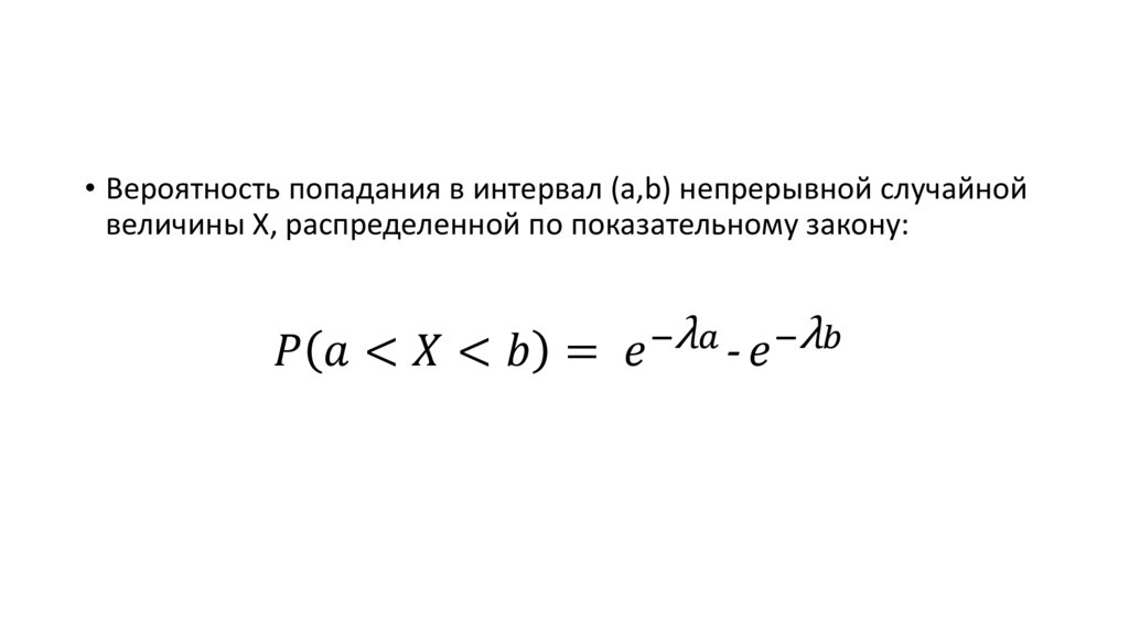
• Вероятность попадания в интервал (a,b) непрерывной случайной
величины X, распределенной по показательному закону:
English     Русский Правила