Определение типа производства
Выбор метода получения заготовки
Разработка технологии изготовления детали
558.65K
Категория: ПромышленностьПромышленность

Анализ рабочего чертежа детали "Крышка сквозная"

1.

2.

3.

4.

5. Определение типа производства

По ГОСТ 3.1108-74

6.

По ГОСТ 14.004-83
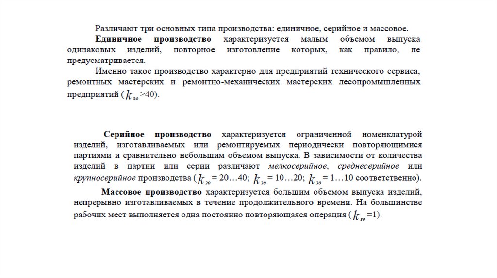
Тип производства характеризуется коэффициентом закрепления операций (К)
Значения К принимают для планового периода = 1 мес.
К = О/P
O – число различных операций
Р – число рабочих мест, на которых выполняют различные операции.

7. Выбор метода получения заготовки

8. Разработка технологии изготовления детали

Пример №1
№ переходов
Разработка технологии изготовления детали
1
2
Операции
Используемый инструмент
Установ А
1. Установить заготовку
2. Просверлить центровое отверстие
3. Установить центр
4. Обработать наружную поверхность 1
5. Отрезать заготовку по поверхности 6
Установ Б
1. Переустановить деталь
2. Просверлить центровое отверстие
3. Сверлить отверстие 3
4. Расточить отверстие 4
5. Обработать наружную поверхность 5
6. отрезать деталь по поверхности 2
Трехкулачковый патрон
Центровочное сверло
Задняя бабка с центром
Прямой проходной резец
Петушковый отрезной резец
Трехкулачковый патрон
Центровочное сверло
Сверло
Расточной упорный резец
Прямой проходной резец
Петушковый отрезной резец

9.

Пример №2

10.

Пример №3
English     Русский Правила