Дипломдық жоба
Жоспар
Өндіріс әдісін таңдау
Технологиялық сызбанұсқа
Өнімдердің жалпы материалдық балансы
Өндірістің жылулық балансы
Негізгі технико-экономикалық көрсеткіштер
ІМГ өңдеуге арналған "БиЦиклар" процесінің негізгі артықшылықтары
Қорытынды
1.29M

Мұнайға ілеспе газдарды утилизациялау қондырғысын жобалау

1. Дипломдық жоба

Қ. Тұрысов атындағы геология және мұнай-газ ісі институты
Химиялық және биохимиялық инженерия кафедрасы
Дипломдық жоба
Мұнайға ілеспе газдарды утилизациялау
қондырғысын жобалау
Студент: Мусагалиева М.М
Мамандығы: 5В072100
Ғылыми жетекші: Нұрсұлтанов М.Е

2. Жоспар


I Жұмыстың мақсаты мен өзектілігі
II Өндіріс әдісін таңдау
2.1 Бициклар технологиясы бойынша ілеспе мұнай газын утилизациялау
қондырғысының негізгі технологиялық схемасы
III Негізгі технологиялық есептеулер
3.1 Процесстің материалдық балансы
3.2 Реактордың жылулық балансы
3.3 Реактордың негізгі өлшемдері
IV Негізгі технико-экономикалық көрсеткіштер
V Жобаның артықшылықтары мен кемшілігі
VI Қорытынды

3.

Жобаның мақсаты: Қазақстанда бициклар процесін
қолданып ілеспе мұнай газдарын (ІМГ) утилизациялау
қондырғысын жобалау. Өндіріс ілеспе мұнай газдарынан, пропан –
бутан фракциясынан БТК-ның , сутегінің, отын газының жылына
400000 тонна өнім өндіруге мүмкіндік береді.
Жобаның өзектілігі: Қазақстанда ілеспе мұнай газын жинау ,
дайындау, тасымалдау және өңдеу үшін инфрақұрылымның дайын
болмауына байланысты және оны утилизациялау шығындарын
болдырмау үшін көптеген мұнай компаниялары ілеспе мұнай газын
алауларда жағады. Осылайша қоршаған орта қатты ластануға
ұшырайды. Сол себепті ілеспе мұнай газын утилизациялау
қондырғысын Қазақстанда орнату өте қажет.

4. Өндіріс әдісін таңдау

• Ілеспе мұнай газын утилизациялау процесінің бірнеше түрі бар.
Соның ішінде
• Өнім ассортименті аз және шикізаты қымбат Petronord AG
компаниясының Бензар процесі;
• Ароматты көмірсутектердің өнімділігі төмен United Oil Products UOР
компаниясы мен BP - British Petroleum компаниясы бірігіп жасаған
Циклар процесі;
• Және мен таңдаған Г.К. Боресков атындағы катализ институтымен
жобаланған Бициклар процесі.

5. Технологиялық сызбанұсқа

БИЦИКЛАР технологиясының сызбанұсқасы

6.

Реакторлық блоктың жалпы материалдық
балансы
Компонент
Берілді:
Шикізат:
Пропан
Бутан
Рециркулят:
Пропан
Бутан
Жоғалымдар:
Пропан
Бутан
Барлығы:
т/жыл
Өнімділік
т/тәулік
421000
210500
210500
1260,504
630,252
630,252
52,521
26,26
26,26
74724,818
62741,9
223,727
187,85
9,322
7,827
570,472
546,424
557352
1,708
1,636
1668,737
0,071
0,068
69,53
т/сағ

7. Өнімдердің жалпы материалдық балансы

Компонент
Бензол
Толуол
Ксилолдар
Сутегі
(95%
масс.)
Отын газы
С9+ фракциясы
Барлығы:
Өнімділігі
т/жыл
74548
133867,2
72144
30941,76
т/тәулік
223,2
400,8
216
92,64
т/сағ
9,3
16,7
9,0
3,86
86091,84
21530,976
419124,576
257,76
64,464
1254,864
10,74
2,686
52,286

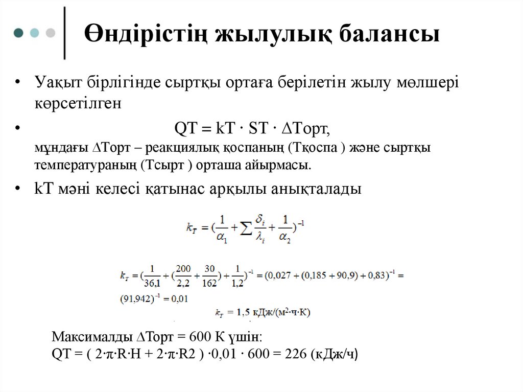
8. Өндірістің жылулық балансы

• Уақыт бірлігінде сыртқы ортаға берілетін жылу мөлшері
көрсетілген
QT = kT ∙ ST ∙ ∆Tорт,
мұндағы ∆Tорт – реакциялық қоспаның (Tқоспа ) және сыртқы
температураның (Tсырт ) орташа айырмасы.
• kT мәні келесі қатынас арқылы анықталады
Максималды ∆Торт = 600 К үшін:
QT = ( 2∙π∙R∙H + 2∙π∙R2 ) ∙0,01 ∙ 600 = 226 (кДж/ч)

9.

Негізгі механикалық есептеулер
Реакциялық кеңістіктің көлемі:
υ = V/Vp , Vp = V/ υ
Vp = 34.765/1500 = 23.17 м3
Обейчайканың жалпы биіктігі:
H = 4Vp/πD2= 4∙23.17/3,14∙1,62 = 11.53 м
Реактордың цилиндрлік обечайкасының
қабырға қалыңдығы: [σ] = ησ*= 0,9∙33 = 29,7

10. Негізгі технико-экономикалық көрсеткіштер

Көрсеткіштер
Қондырғының өнімділігі, мың т./жыл
Мақсатты өнім, мың т./жыл
Жұмысшы саны, адам
Еңбек өнімділігі, мың т./адам
Капиталды шығындар, млн. тг.
Меншікті капиталды салынымдар, млн. тг./тонна
Өнім бағасы, мың т. тг.
Жалпы пайда, млн. тг.
Таза пайда, млн. тг.
Тиімділік коэффициенті, %
Өтелу мерзімі, жыл
Жоба бойынша
421
280,6
39
10,7
120
2,8
379,4
105,7
44
29,3
2,72

11.

12.

13. ІМГ өңдеуге арналған "БиЦиклар" процесінің негізгі артықшылықтары

ІМГ өңдеуге арналған "БиЦиклар" процесінің негізгі
артықшылықтары
• Шикізатты құрғақ бензинді газға (ҚБГ), С3-С4 фракциясына, газды
бензинге бөлмей, құрамында метаны көп күкіртті емес ІМГ қайта
өңдеу мүмкіндігі;
• ВР және UOP әзірлеген циклар процесіне қарағанда ароматты
көмірсутектердің өнімділігін 2 есеге дейін арттыру;
• Кәсіпшіліктерде ІМГ утилизациялау дәрежесін ұлғайту, шағын және
шалғайдағы кен орындарында процесті іске асыру кезінде алауларда
ІМГ жану өнімдерімен атмосфералық ауаның ластануын азайту;
• Құрамында бензол-толуол-ксилол (БТК) фракциясы және
нафталиндер бар хош иісті фракцияны тасымалдауға ыңғайлы етіп
алу.

14. Қорытынды

Қазіргі уақытта ІМГ отын және құнды химиялық шикізат ретінде
қолданылады. Ілеспе мұнай газдарды пайдалану мүмкіндігі табиғи газға
қарағанда кеңірек, өйткені олардың құрамы бай.
Мен бұл дипломдық жобамда ілеспе мұнай газдарынан құнды
ароматты көмірсутектер алынудың процесі қарастырдым. Жинастырылған
мәліметтерді анализдеп, тиімді, қол жетерлік, әрі жетілдірілген
БИЦИКЛАР процесін таңдадым. Берілген процесс экологиялық
жағдайының оңалуына септігін тигізетінін дәлелдедім. Экономикалық
жағынан пайдалы екенін есептеулер арқылы дәлелдедім.

15.

Назарларыңызға рахмет!!!
English     Русский Правила