446.00K
Категория:
Математика
Похожие презентации:
Логіка предикатів. (Лекция 3)
Метод перерезів. Лекция 3
Лекция 3. Функциональные ряды
Розвязуємо задачі різними способами (тема 3)
Комбінаторні задачі для п'ятикласників
Задача лінійного програмування та методи її розв’язування(Лекція 3)
Задача дробово-лінійного програмування. Методи оптимізації та дослідження операцій. (Лекция 5)
Двоїста задача лінійного програмування. Методи оптимізації та дослідження операцій. (Лекция 4)
Математическое моделироваие. Лекция 3-4
“Розв’язування задач”. Навчальний зошит. 2 клас. 3 частина
Начально-краевая задача для линейного уравнения теплопроводности. Лекция №3
1.
1
2.
2
3.
3
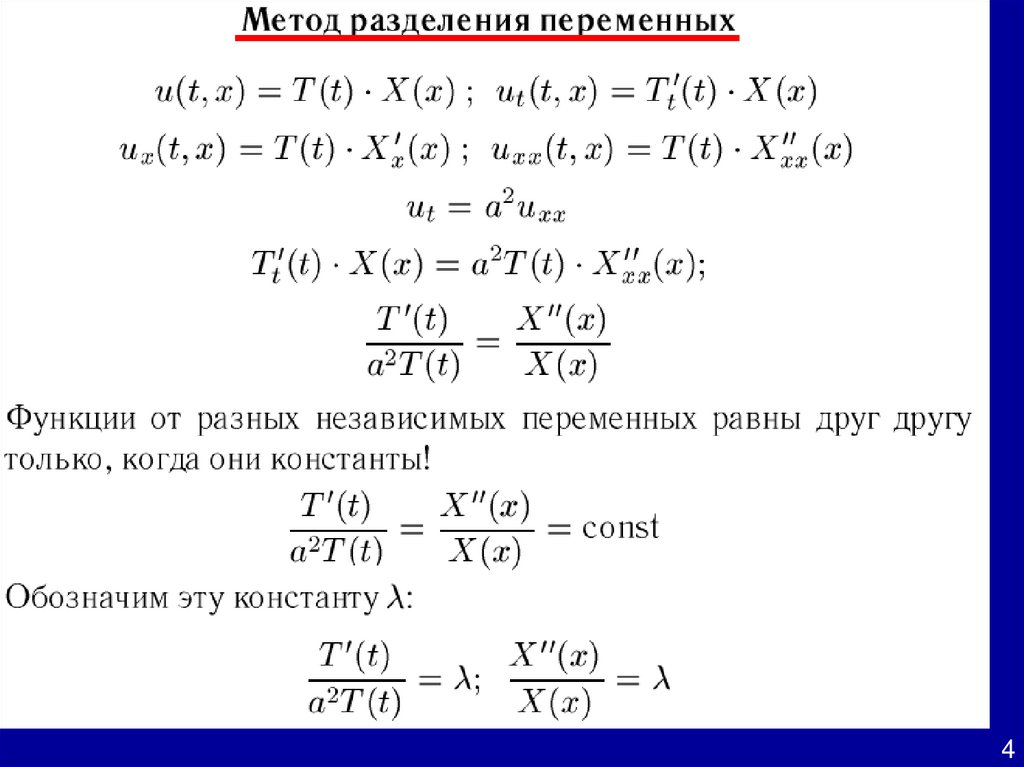
4.
4
5.
5
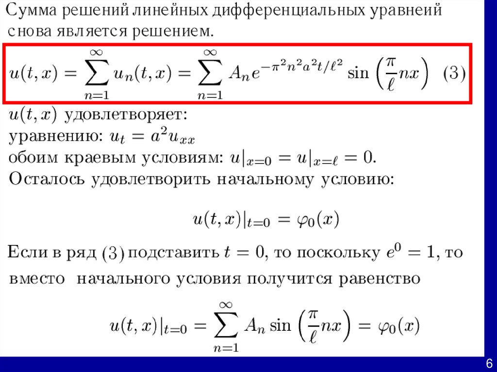
6.
6
7.
7
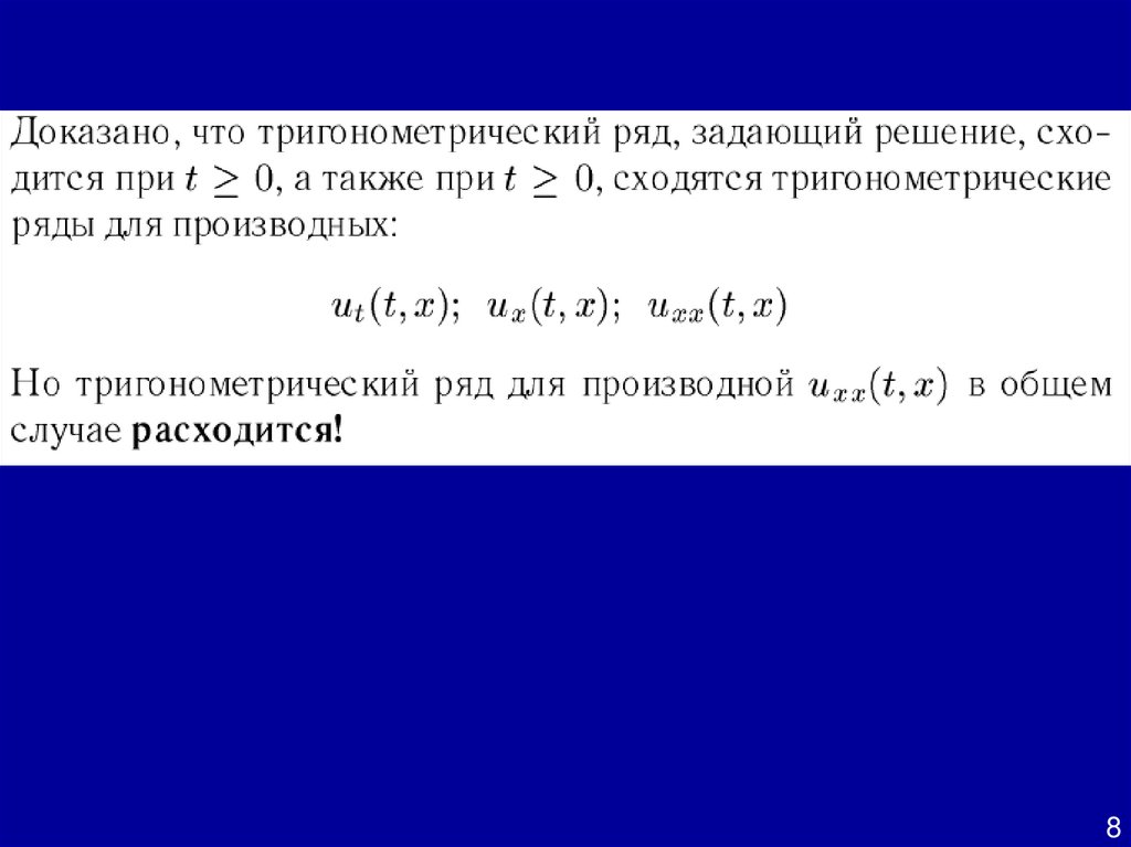
8.
8
9.
9
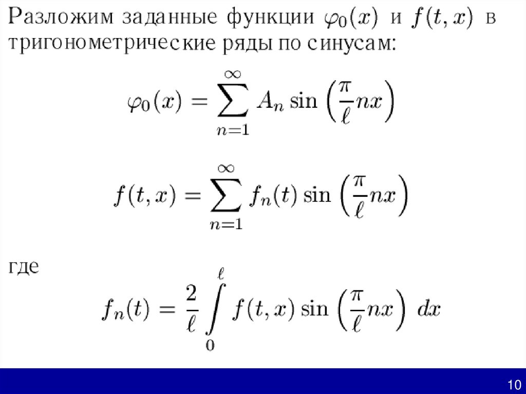
10.
10
11.
11
12.
12
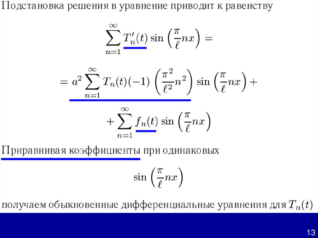
13.
13
14.
14
15.
15
16.
16
17.
17
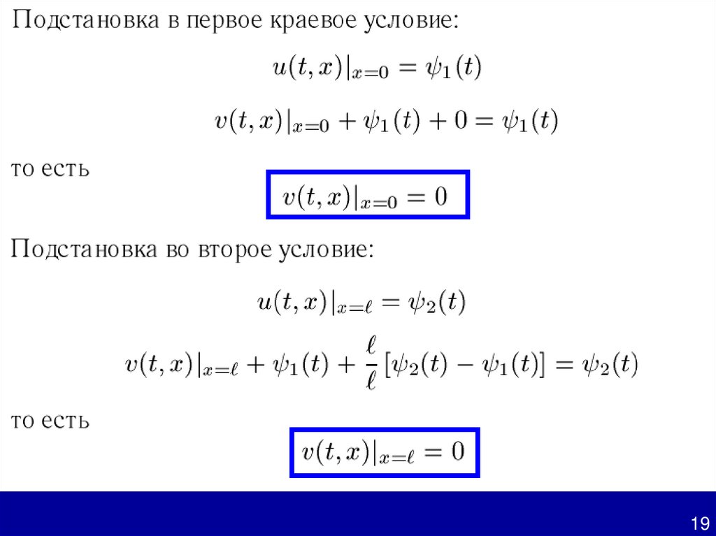
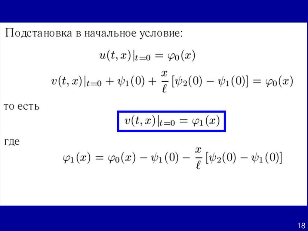
18.
18
19.
19
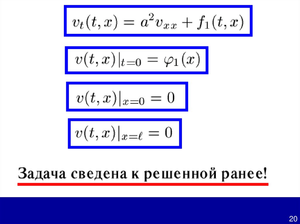
20.
20
English
Русский
Правила