394.00K
Категория:
Математика
Похожие презентации:
Сложение вида 24+6, 24+16
Теорема Пифагора. Урок 24
Числовой отрезок. Урок 24
Предел последовательности. Урок №24
Геометрия. Задание №24
Показательные неравенства (лекция 24)
Показательные неравенства ( лекция № 24)
Решение задач. Урок 24
Матричный метод
О, математика! Тебе пою я славу! Математический брейн-ринг
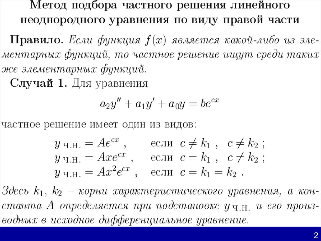
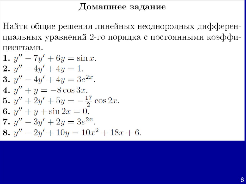
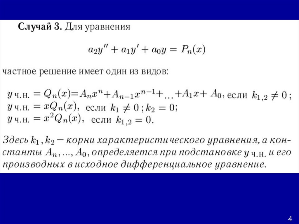
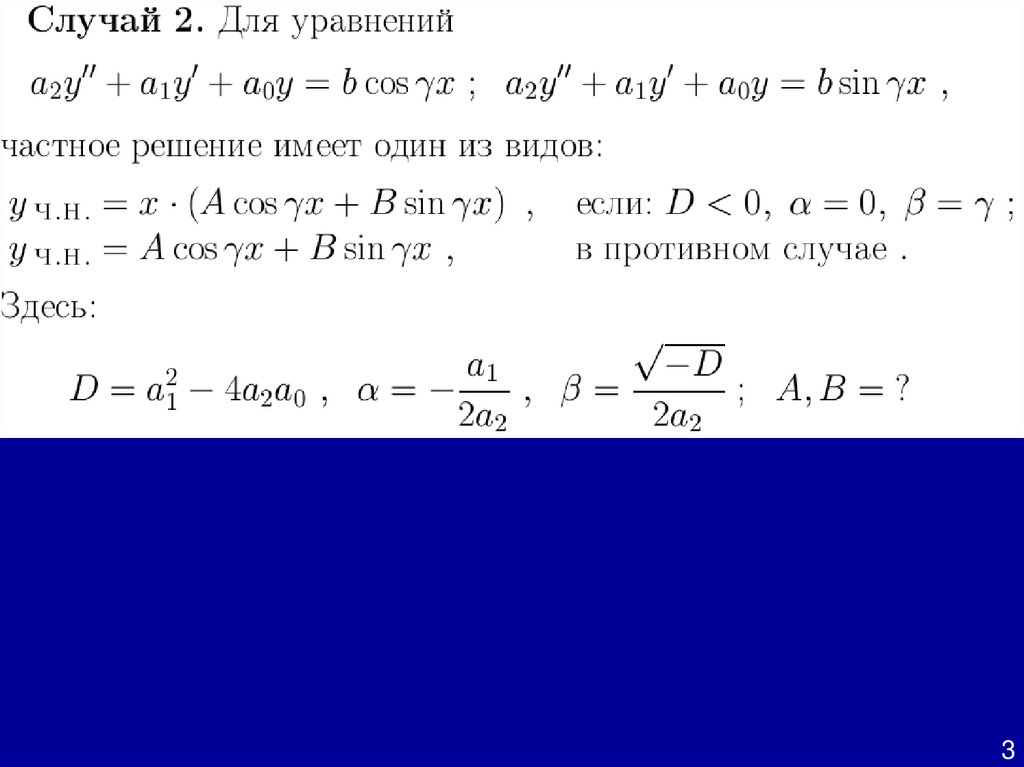
Метод подбора частного решения линейного неоднородного уравнения по виду правой части. ПЗ №24
1.
1
2.
2
3.
3
4.
4
5.
5
6.
6
English
Русский
Правила