383.00K
Похожие презентации:
Понятие корреляционной зависимости
Корреляционные зависимости
Корреляционные зависимости
Корреляционные зависимости
Моделирование корреляционных зависимостей
Обработка экспериментальных данных. Лекция 6: Регрессионный и корреляционный анализ. Нелинейная зависимость
Моделирование корреляционных зависимостей
Моделирование корреляционных зависимостей
Корреляционная зависимость. Лекция 6
Нелинейная корреляционная связь. Лекция №8
Нелинейная корреляционная зависимость
1.
НЕЛИНЕЙНАЯ КОРРЕЛЯЦИОННАЯ ЗАВИСИМОСТЬ
2.
3.
4.
5.
6.
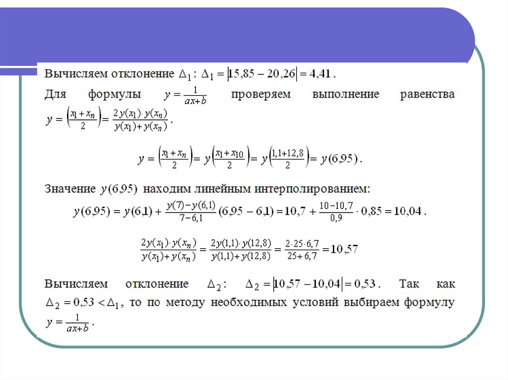
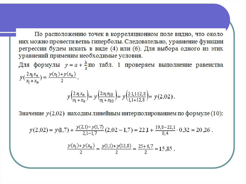
ПРОВЕРКА НЕОБХОДИМЫХ УСЛОВИЙ
7.
8.
9.
МЕТОД КОНЕЧНЫХ РАЗНОСТЕЙ
10.
11.
Определение силы криволинейной связи
12.
13.
14.
15.
Проверка адекватности модели
16.
Лабораторная работа № 5
17.
18.
Выполнение работы
English
Русский
Правила