Использование системы относительных единиц
13.52M

Использование системы относительных единиц

1. Использование системы относительных единиц

2.

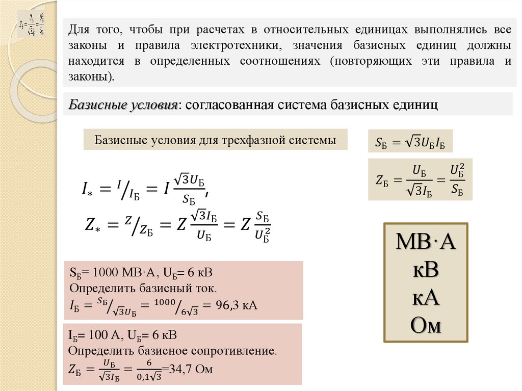
Относительное значение какой-либо величины - это ее отношение к другой
одноименной величине, выбранной за единицу измерения. Единицы измерения
в данном случае называются базисные единицы.
S* S

U* U

Для относительного значения
нет единиц измерения
Иногда пишут о.е.
English     Русский Правила