363.47K
Категория:
Математика
Похожие презентации:
Метод решения систем линейных уравнений методом Крамера
Решение систем линейных уравнений методом Крамера
Метод решения систем линейных уравнений методом Крамера. Лекция №10
Решение систем линейных уравнений методом Крамера, методом Гаусса и матричным методом (вопросы)
Решение систем линейных уравнений методом Гаусса и Крамера
Решение систем линейных уравнений методом Крамера и Гаусса
Решение систем линейных алгебраических уравнений по правилу Крамера, матричным методом, методом Гаусса
Решение систем линейных уравнений методом Крамера. Матричный метод решения систем линейных уравнений. Метод Гаусса. Лекция №3
Решение системы линейных уравнений методом Крамера
Решение системы линейных уравнений методом Крамера
Ешение систем линейных уравнений методом крамера
1.
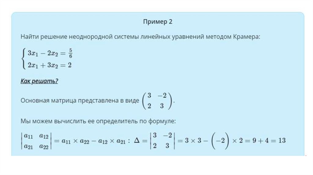
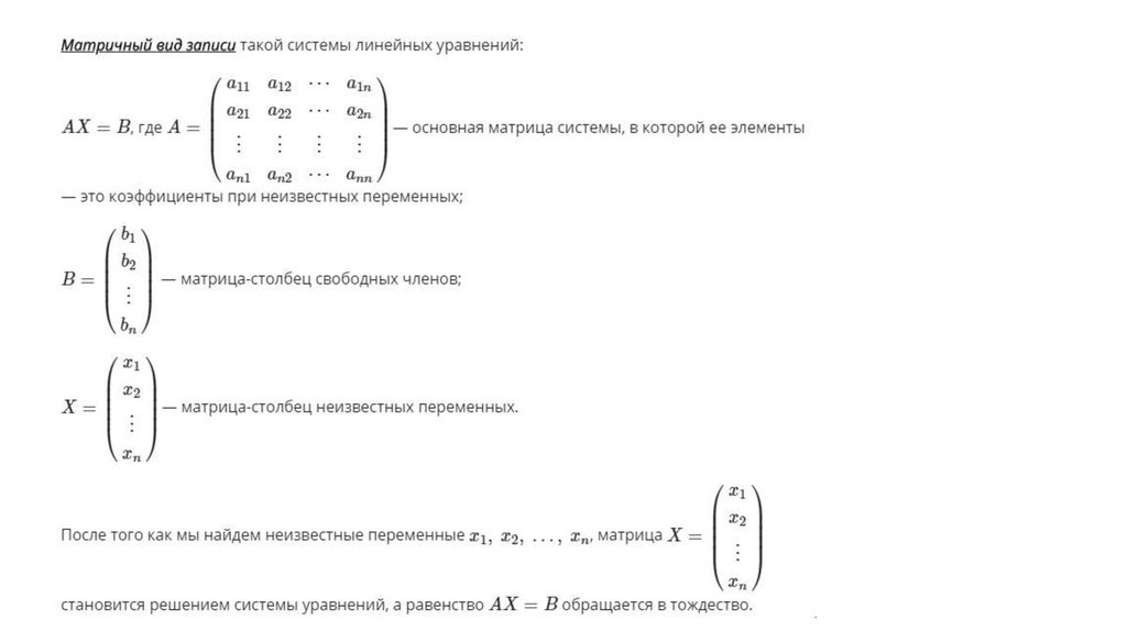
РЕШЕНИЕ СИСТЕМ ЛИНЕЙНЫХ УРАВНЕНИЙ МЕТОДОМ КРАМЕРА
English
Русский
Правила