1.02M

Понятие о несущей способности упругодеформируемых конструкций

1.

Строительная механика
ракет-носителей
Тема 3
Понятие о несущей способности
упругодеформируемых конструкций
Практическое занятие № 5 /3.2/
Старший преподаватель 13 кафедры
Карчин Александр Юрьевич

2.

Строительная механика РН
Тема 3
Понятие о несущей
способности
упругодеформируемых
конструкций
Практическое занятие 3.2
Несущая способность
деформируемых систем /продолжение/
Оценить запас устойчивости стержней
Для решения задач необходимо использовать учебный материал
лекции 3.2 /уравнение Эйлера/

3.

Оценить запас устойчивости стержней
Задача 3.9
Оценить несущую способность стержня квадратного сечения со стороной
а и длинной l, выполненного из дюралюминиевого сплава, если на него
действует сжимающая сила N (см. рисунок)
Примечание: несущая способность стержня будет обеспечена
N
(стержень не потеряет устойчивость), если коэффициент
запаса устойчивости nуст > 1
Дано:
а = 1 см
l=1м
N = 100 Н
Е = 71 ГПа
μ=2
nуст ‒ ?
y
Ответ: nуст =
Вывод:
a4
Ix Iy
12
x
a

4.

Оценить запас устойчивости стержней
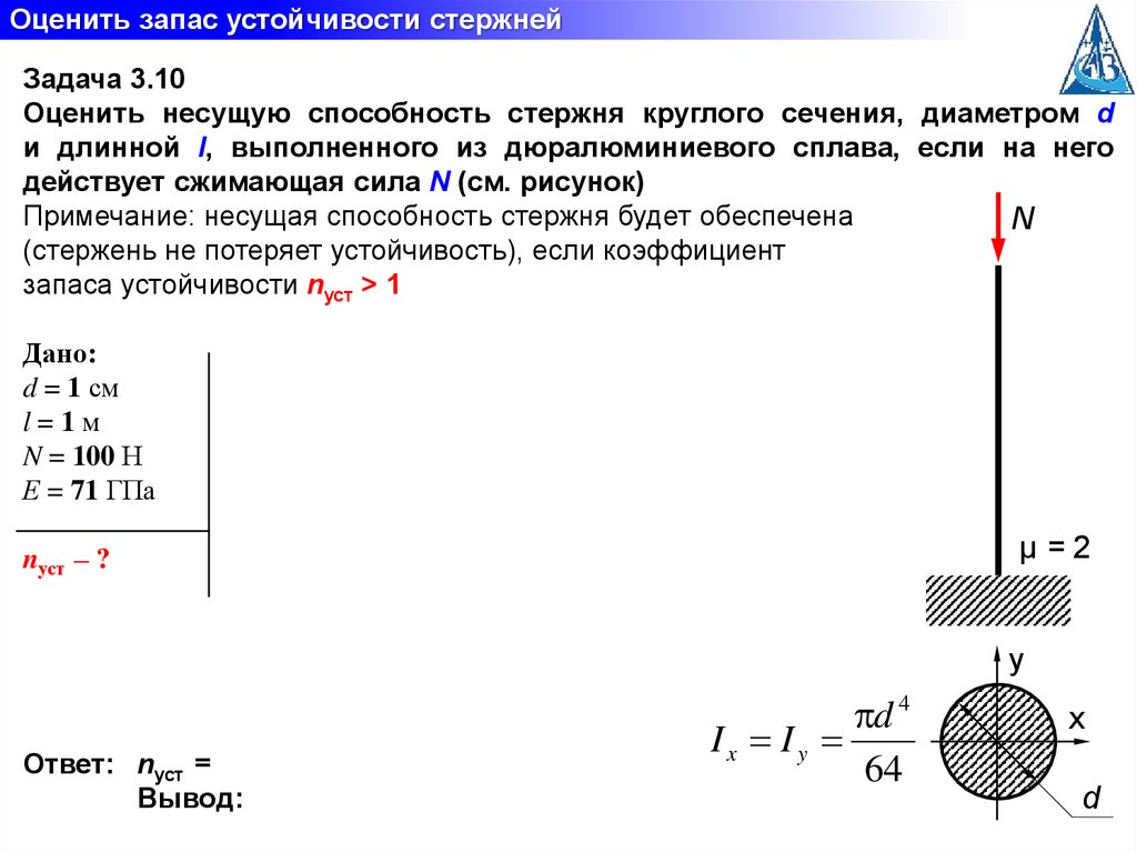
Задача 3.10
Оценить несущую способность стержня круглого сечения, диаметром d
и длинной l, выполненного из дюралюминиевого сплава, если на него
действует сжимающая сила N (см. рисунок)
Примечание: несущая способность стержня будет обеспечена
N
(стержень не потеряет устойчивость), если коэффициент
запаса устойчивости nуст > 1
Дано:
d = 1 см
l=1м
N = 100 Н
Е = 71 ГПа
μ=2
nуст ‒ ?
y
Ответ: nуст =
Вывод:
d 4
Ix Iy
64
x
d

5.

Оценить запас устойчивости стержней
Задача 3.11
Какой вид крепления (см. рис) стержня квадратного сечения со стороной
а = 1 см и длинной l = 1 м, выполненного из легированной стали
(Е = 210 ГПа) обеспечит его устойчивость, если на стержень действует
сжимающая сила N = 2000 Н?
y
x
N
N
N
N
μ = 0,7
μ = 0,5
a
I min
a4
12
μ=2
Вывод:
μ=1

6.

Оценить запас устойчивости стержней
Задача 3.12
Оценить несущую способность стержня прямоугольного сечения со
сторонами а и b, длинной l, выполненного из дюралюминиевого сплава,
если на него действует сжимающая сила N (см. рисунок)
N
Примечание: несущая способность стержня будет обеспечена
(стержень не потеряет устойчивость), если коэффициент
запаса устойчивости nуст > 1
Дано:
а = 1 см
b = 2 см
l=1м
N = 300 Н
Е = 71 ГПа
μ=2
nуст ‒ ?
y
x
b
Ответ: nуст =
Вывод:
a
ab 3
Ix
12
ba 3
Iy
12

7.

Оценить запас устойчивости стержней
Задача 3.13
Как изменится значение критической силы Nкр (см. рисунок), если стержень
с круглым сечением заменить на стержень с квадратным сечением?
При условии, что длина и масса стержней одинаковые?
Nкр
Примечание: площади поперечных селений стержней равны
y
Дано:
а = 1 см
b = 2 см
l=1м
N = 300 Н
Е = 71 ГПа
d 4
Ix Iy
64
d
y
a4
Iх Iу
12
nуст ‒ ?
Ответ:
x
N
квад.
кр
круг
кр
N
x
μ=2
a
Вывод:

8.

Оценить запас устойчивости стержней
Задача 3.14
Определить минимальное значение стороны а квадратного сечения
стержня, выполненного из дюралюминиевого сплава длиной l, чтобы он не
потерял устойчивость при действии сжимающей силы N (см. рисунок)
Примечание: минимальное значение стороны квадратного сечения определяется
при значении коэффициента запаса устойчивости nуст = 1
Дано:
l=1м
N = 300 Н
Е = 71 ГПа
аmin ‒ ?
N
y
a4
Iх Iу
12
x
a
Ответ: аmin =

9.

Оценить запас устойчивости стержней
Задача 3.15
Определить, как изменится значение критической силы Nкр, если круглый
стержень заменить на трубу с таким же внешнем диаметром, при условии,
что замена формы поперечного сечения стержня приведёт к уменьшению
массы стержня в 2 раза (см. рисунок)
Примечание: первоначально необходимо определить внутренний диаметр трубы
Nкр
y
I круг
d 4
64
x
d
y
I труб
Ответ:
N кркруг
N
труба
кр
Вывод:
D 4 d
1
64 D
4
d
x
D
μ=2

10.

Оценить запас устойчивости стержней
Задача 3.16
Оценить несущую способность стержня квадратного сечения со стороной
а и длинной l, выполненного из дюралюминиевого сплава (см. рисунок):
а) равномерно нагреть стержень на температуру ΔТ = 20°С
б) равномерно охладить стержень на температуру ΔТ = 200°С
Примечание: при растяжении σT > 0; при сжатии σT < 0,
обратить внимание на вид закрепления стержня (коэффициент μ)
Дано:
l=1м
а = 0,01 м
Е = 71 ГПа
σв = 360 МПа
α = 2,25∙10-5 1/К
y
ΔТа = +20°С
ΔТб = ‒200°С
a4
x
I min
nуст ‒ ?
nпр ‒ ?
12
a
Ответ: nуст =
Вывод:
nпр =
μ = 0,5

11.

Оценить запас устойчивости стержней
Задача 3.17
Какой из стержней квадратного сечения одинаковой длины l = 1 м, имеет
наименьшую массу mmin, если все стержни обеспечивают устойчивость при
действии сжимающей силы N = 1000 Н (см. рисунок)?
Стержни выполнены из следующих конструкционных материалов:
- легированная сталь (Е = 210 ГПа; ρ = 7850 кг/м3)
- дюралюминиевый сплав (Е = 71 ГПа; ρ = 2800 кг/м3)
- титановый сплав (Е = 112 ГПа; ρ = 4500 кг/м3)
Примечание: минимальное значение стороны квадратного сечения определяется
при значении коэффициента запаса устойчивости nуст = 1
N
a4
Iх Iу
12
y
x
a
Вывод:
μ=2

12.

Строительная механика
ракет-носителей
Тема 3
Понятие о несущей способности
упругодеформируемых конструкций
Практическое занятие № 5 /3.2/
Старший преподаватель 13 кафедры
Карчин Александр Юрьевич
English     Русский Правила