8.3. Оценка ожидаемого вклада
8.4. Оценка фактического вклада
График изменения фактического вклада подсистемы и уровня ПКЭ
В целом оценка фактического вклада и степени виновности отдельных подсистем по коэффициенту n-ой гармонической составляющей
Оценка доминирующего влияния
Оценка доминирующего влияния
Определение фактического вклада при 1.
Пример 1 определения фактического вклада
Определение фактического вклада при -1.
Определение фактического вклада при 0.
Пример 2 определения фактического вклада (1 этап):
Управление качеством электроэнергии
Структура и задачи управления качеством электроэнергии
415.50K

Оценка ожидаемого вклада

1. 8.3. Оценка ожидаемого вклада

Под
ожидаемым
вкладом
(ОВ)
понимается
доля
нормируемого значения ПКЭ, которую теоретически могут
создавать электроустановки конкретного потребителя в точке его
присоединения к системе электроснабжения.
В общем случае во всех расчетно-аналитических методах оценки
ожидаемого вклада можно выделить четыре этапы:
1 этап. Составляется электрическая схема питания нелинейной
и/или несимметричной нагрузки.
Для анализа n-х гармонических составляющих по электрической
схеме составляется схема замещения, для которой определяются
параметры линейных элементов для каждой гармоники отдельно.
Нелинейные элементы, как правило, представляются источниками
тока (или напряжения) высших гармоник характеризуемых
амплитудой и начальным фазовым углом. Для анализа
несимметричных режимов трехфазных электрических сетей
используют метод симметричных составляющих. В соответствии с
этим методом трехфазная электрическая сеть представляется
схемой
замещения
прямой,
обратной
и
нулевой
последовательностей.
1

2.

2 этап. Рассчитываются параметры полученной схемы
замещения. Найденные сопротивления корректируются с учетом
порядка рассматриваемой гармоники n, по выражениям: xинд= nωL,
xемк= 1/(nωС), rn=r1 n .
3 этап. По составленной схеме замещения рассчитывается
напряжение создаваемое источниками искажения в задаваемом
узле системы, например методом уравнений узловых напряжений
или уравнений контурных токов.
4 этап. Рассчитывается ожидаемый вклад потребителя в точке
его подключения.
Сравнивая значения допустимого вклада и ожидаемого вклада,
потребитель принимает решение о необходимости использования
специальных мероприятий направленных на снижение уровня
создаваемых им помех:
- если ОВ>ДВ нужны специальные мероприятия;
- если ОВ≤ДВ специальные мероприятия не нужны.
2

3. 8.4. Оценка фактического вклада

Фактический
вклад
(ФВ),
это
измеренные в точке общего присоединения
значения
ПКЭ,
характеризующие
фактическое
влияние
искажающих
электроприемников
рассматриваемого
потребителя на КЭ в этой точке.
Можно выделить несколько техникоэкономических причин необходимости
измерения ФВ:
Выявление причин несоответствия КЭ установленным
требованиям, то есть потребителей и их электроприемников, влияние
которых в точке общего присоединения приводит к ухудшению КЭ;
Управление режимом работы энергоснабжающей организации и
потребителя путем введения мероприятий, направленных на
обеспечение КЭ;
Регулирование
договорных
отношений
между
энергоснабжающей организацией и потребителем в части влияния
3
сторон на КЭ на границе их раздела;

4. График изменения фактического вклада подсистемы и уровня ПКЭ

4

5.

Схема замещения двух подсистем, содержащих
источники искажения
При этом под фактическим вкладом по напряжению подсистемы S1
следует понимать напряжение на паралелно соединенных входных
сопротивлениях обеих подсистем создаваемое источником тока J S1
подсистемы S1:
Z S 1Z S 2
U S1 J S1
Z S1 Z S 2
а, вклад создаваемый током J S 2 подсистемы S2,
U S2 J S2
Z S 1Z S 2
Z S1 Z S 2
5

6. В целом оценка фактического вклада и степени виновности отдельных подсистем по коэффициенту n-ой гармонической составляющей

KU(n),
по
коэффициенту
искажения
синусоидальности
формы
кривой
напряжения
KU,
по
коэффициенту
несимметрии
напряжения
по
обратной
последовательности включает в себя пять этапов
1 ЭТАП: Формирование базы исходных данных:

2 ЭТАП: Проверка выполнения требований ГОСТ 13109-97

3 ЭТАП: Оценка доминирующего влияния

4 ЭТАП: Расчет фактического вклада по напряжению (току,
мощности)

5 ЭТАП: Определение виновника ухудшения КЭ
6

7. Оценка доминирующего влияния

Коэффициент корреляции является измерителем степени
тесноты линейной статистической связи между случайными
величинами. Например:
( S(1) ,U ( n ) )
1 m
( S(1)i M S (1) )(U ( n )i M U ( n ) )
m i 1
S U
(1)
(n)
Математическое ожидание (среднее значение) соответственно
мощности нагрузки и напряжения n-ой гармоники определяются по
выражению:
m
m
MU ( n )i
1
U ( n )i
m i 1
M S ( 1) i
1
S(1)i
m i 1
Среднеквадратическое отклонение этих же параметров, определяются
по выражению:
U
(n)
1 m
2
(
U
U
)
(
n
)
( n )i
m i 1
S
( 1)
1 m
( S(1)i S (1) )2
m i 1
7

8. Оценка доминирующего влияния

Из
определения
коэффициента
корреляции
известно, что -1≤ρ≤1. В рассматриваемой задаче
представляют интерес три случая:
• ρ→1, наблюдается прямая зависимость между
изменением нагрузки потребителя и напряжением
искажения. То есть другими словами, при увеличении
нагрузки
потребителя,
увеличивается
уровень
напряжения искажения.
• ρ→-1, с увеличением нагрузки уровень напряжения
искажения в точке контроля снижается, то есть нагрузка
оказывает компенсирующее влияние на КЭ в
контрольной точке, улучшая его.
• ρ→0, не наблюдается четкой зависимости между
рассматриваемыми параметрами, что может быть
вызвано либо отсутствием такой зависимости, либо
незначительными изменениями одного из параметров.
8

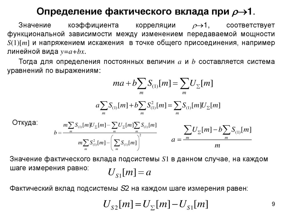
9. Определение фактического вклада при 1.

Определение фактического вклада при 1.
Значение
коэффициента
корреляции
1,
соответствует
функциональной зависимости между изменением передаваемой мощности
S(1)[m] и напряжением искажения в точке общего присоединения, например
линейной вида y=a+bx.
Тогда для определения постоянных величин a и b составляется система
уравнений по выражениям:
ma b S(1) [m] U [m]
m
m
a S(1) [m] b S(21) [m] S(1) [m]U [m]
m
Откуда:
b
m
m
m S(1) [m]U [m] U [m] S(1) [m]
m
m
m
m S [m] S(1) [m]
m
m
2
2
(1)
a
U
[m] b S(1) [m]
m
m
m
Значение фактического вклада подсистемы S1 в данном случае, на каждом
шаге измерения равно:
U S 1 [ m] a
Фактический вклад подсистемы S2 на каждом шаге измерения равен:
U S 2 [m] U [m] U S1[m]
9

10. Пример 1 определения фактического вклада

U(5)=f(S(1)) =0,980
Фактический вклад S1:
U S1 0
Фактический вклад S2:
U S 2 U(n)
U(7)=f(S(1)) =0,979
10

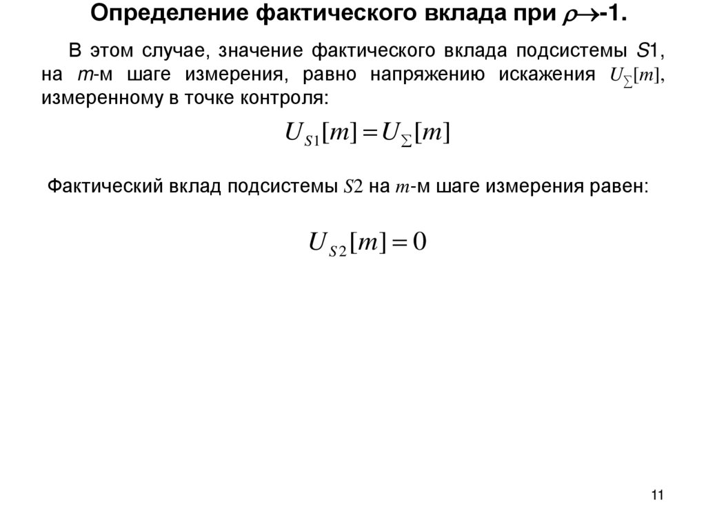
11. Определение фактического вклада при -1.

Определение фактического вклада при -1.
В этом случае, значение фактического вклада подсистемы S1,
на m-м шаге измерения, равно напряжению искажения U∑[m],
измеренному в точке контроля:
U S 1 [ m] U [ m]
Фактический вклад подсистемы S2 на m-м шаге измерения равен:
U S 2 [m] 0
11

12. Определение фактического вклада при 0.

Определение фактического вклада при 0.
Если ρ→0, зависимость между рассматриваемыми величинами
носит “размытый” характер, что может быть вызвано:
– незначительным изменением рассматриваемого ПКЭ в точке
контроля.
– незначительным изменением нагрузки рассматриваемой
подсистемы относительно точки контроля.
– влияние рассматриваемого потребителя, «растворяется в
шуме», создаваемом другими потребителями и системой в
ТОП.
В последнем случае, если режим работы рассматриваемых
подсистем существенно отличается друг от друга, фактический вклад
определяется по методу эквивалентных источников тока.
12

13.

Схема замещения двух подсистем, содержащих
источники искажения
При этом под фактическим вкладом по напряжению подсистемы S1
следует понимать напряжение на паралелно соединенных входных
сопротивлениях обеих подсистем создаваемое источником тока J S1
подсистемы S1:
Z S 1Z S 2
U S1 J S1
Z S1 Z S 2
а, вклад создаваемый током J S 2 подсистемы S2,
U S2 J S2
Z S 1Z S 2
Z S1 Z S 2
13

14.

Так как значения токов источников искажения неизвестны, не
могут быть измерены и зависят от состава и режима их работы,
вклады по напряжению определяются из соотношений:
U S1
U
Z S1 Z S 2
ZS2
I
U Z S1 I
Z S1 Z S 2
Z S1
Z S1 Z S 2
U S2
U
Z Z
Z S1
I S1 S 2 U Z S 2 I
Z S1 Z S 2
ZS2
Z S1 Z S 2
где U и I - напряжение и ток искажения, измеряемые в точке
присоединения потребителя. Сопротивление и определяются по
отношению приращений U i и I i измеренных с шагом t как:
U i
Z
I i
В зависимости от знака активной составляющей для каждого значения
Z, полученный массив разбивают на два, принимая ZS1=-Z, если Re( Z ) 0
14
и ZS2=Z, если Re( Z ) 0

15. Пример 2 определения фактического вклада (1 этап):

U(13)=f(S(1)) =0,08
15

16.

Пример 2 определения фактического вклада (2 этап):
16

17.

Пример 2 определения фактического вклада (3 этап):
Фактические вклады US1 подсистемы S1 (▬▬) и US1 подсистемы S2 (▬▬)
в коэффициент 13-ой гармонической составляющей напряжения (▬▬)
17

18. Управление качеством электроэнергии

18

19. Структура и задачи управления качеством электроэнергии

Методическое обеспечение
Техническое обеспечение
Организационное обеспечение
Нормирование ПКЭ,
Технический регламент об
электромагнитной совместимости
технических средств
На этапе проектирования
с
учетом
состава
и
режимов
работы
электроприемников влияющих на КЭ и восприимчивых к его ухудшению
1. Подготовка персонала
2. Методы контроля и анализа КЭ
РД 153-34.0-15.502-2000 (2002)
- методы расчета ПКЭ,
- методы измерения ПКЭ,
-методы определения допустимого
вклада в уровень ПКЭ в ТОП,
-методы определения фактического
вклада в уровень ПКЭ в ТОП.
а. Средства обеспечения КЭ и их техникоэкономическое обоснование
- выбор схемы электроснабжения,
- регуляторы частоты и активной мощности,
- регуляторы напряжения и реактивной мощности,
-фильтрокомпенсирующие устройства,
-симметрирующие устройства,
- средства компенсации колебаний напряжения
2. Организация надзора за выполнением
законодательных,
правовых
и
нормативных требований
3. Аналитические методы расчета
ПКЭ для СЭС в целом
-отклонения напряжения,
-несинусоидальность напряжений и
токов,
-несимметрия напряжений и токов,
-колебания напряжения,
-провалы напряжения.
б. Средства ограничения и защиты от
кратковременных помех
-средства защиты и автоматики,
- источники бесперебойного питания,
-грозозащита,
-ограничители перенапряжений,
3. Организация управления КЭ в рамках
субъектов рынка электроэнергии
- Закон РФ «Об электроэнергетике»,
Закон
РФ
«О
техническом
регулировании»,
- Правила устройства электроустановок,
-Правила технической эксплуатации
электроустановок потребителей
4. Методы коммерческого учета КЭ
(неустойки) за нарушение требований
ГОСТ и договорных условий
2. В процессе эксплуатации
на
базе
средств
измерения
ПКЭ
и
вспомогательных
параметров
электрической
энергии
-сертификация электроэнергии,
-применение
автоматизированных
средств
контроля и учета КЭ,
-периодический контроль КЭ,
-коммерческий контроль КЭ,
- коррекция ПКЭ при изменениях в схеме
электроснабжения или в составе нагрузки.
4. Организация служб обеспечения КЭ
- испытательные лаборатории,
заключение
договоров
энергоснабжения,
- обработка и учет результатов контроля
и анализа КЭ.
19
English     Русский Правила