Логические операции над высказываниями
Логика
Таблица истинности конъюнкции
1.69M
Категория: ИнформатикаИнформатика

Логические операции над высказываниями

1. Логические операции над высказываниями

2. Логика

3.

Сложные высказывания – это такие
высказывания, в составе которых можно
выделить другие высказывания как их
собственные части. Высказывание, не
являющееся сложным, называется
простым. Значение сложного
высказывания однозначно определяется
по значениям составляющих его простых
высказываний.
5

4.

Таблица истинности
импликации
А
0
0
1
1
В
0
1
0
1
А В
1
1
0
1
Диаграмма
Эйлера — Венна

5.

Логическая операция ЭКВИВАЛЕНТНОСТЬ
Таблица истинности
А
0
0
1
1
В
0
1
0
1
А

1
0
0
1
Диаграмма
Эйлера — Венна

6. Таблица истинности конъюнкции

11

7.

Cимметрическая разность множеств
A B A \ B B \ A
12

8.

9.

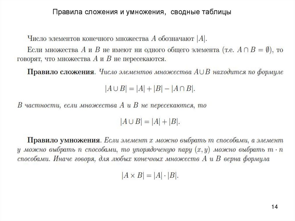
Правила сложения и умножения, сводные таблицы
14

10.

15
English     Русский Правила