2.21M
Категория: ФизикаФизика

Обработка результатов измерений в лабораторном практикуме по физике

1.

ОБРАБОТКА РЕЗУЛЬТАТОВ
ИЗМЕРЕНИЙ
В ЛАБОРАТОРНОМ ПРАКТИКУМЕ
ПО ФИЗИКЕ

2.

Единицы системы СИ
Тип величины
Название единицы
Обозначение базисной
величины
Длина
метр
м
Масса
килограмм
кг
Время
секунда
с
Сила тока
Ампер
А
Температура
Кельвин
К
Сила света
кандела
кд
Количество вещества
моль
моль
Плоский угол
радиан
рад
Телесный угол
стерадиан
ср
2

3.

Прямые измерения производятся с помощью
приборов, которые измеряют непосредственно саму
исследуемую величину. Примерами таких прямых измерений
являются определение температуры термометром, расстояний
линейкой или штангенциркулем, промежутков времени
секундомером, массы с помощью весов, силы тока и
напряжения по показаниям соответствующих приборов и др.
К косвенным относятся измерения таких
физических величин, для нахождения которых необходимо
использовать связь в виде формулы с другими,
непосредственно измеряемыми величинами, например,
нахождение объёма тела по его линейным размерам,
нахождение плотности тела по измеренным массе и объёму,
расчёт сопротивления проводника по показаниям вольтметра
и амперметра.
3

4.

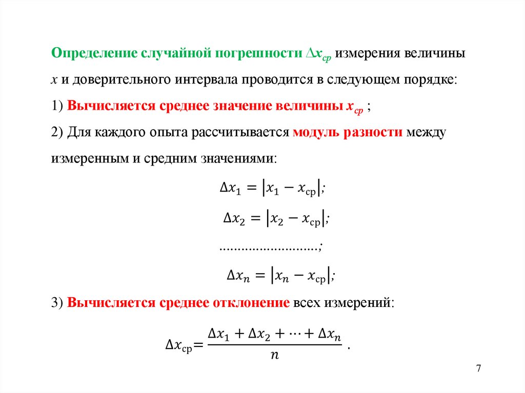
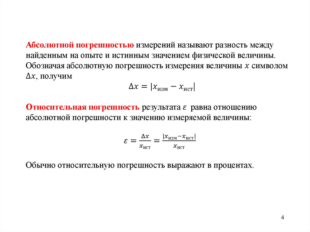
Абсолютной погрешностью измерений называют разность между
найденным на опыте и истинным значением физической величины.
Обозначая абсолютную погрешность измерения величины
English     Русский Правила