14.37M
Категория: ПрограммированиеПрограммирование

Управление исполнителями (8 класс)

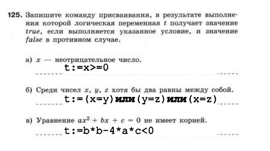
1.

2.

3.

4.

С:\Рабочий стол\Снегири.png
С:\Пользователи\Никита\Фото\Истра.jpeg

5.

6.

7.

8.

9.

10.

11.

12.

13.

14.

15.

16.

17.

18.

19.

20.

21.

22.

23.

15
14
13
12
11
10
9
8
7
6
5
4
3
2
1
1 2 3 4 5 6 7 8 9 10 11 12 13 14 15 16 17 18 19 20

24.

25.

26.

27.

28.

29.

30.

31.

32.

33.

34.

35.

36.

37.

38.

39.

40.

41.

42.

43.

44.

45.

46.

47.

8
4 2
1 8
4 2
1 8
4 2
1 8
4 2
1

48.

8
4 2 1 8 4 2 1 8 4 2
1 8 4 2 1

49.

1+2+3
1+2
2+3
2
(1) + (2) = 14 000
(2) + (3) = 16 000
Х
Ф
(1) + (2) + (2) + (3) = 14 000 + 16 000
(1) + 2*(2) + (3) = 30 000
(1) + (2) + (3) = 20 000
(2)
= 10 000
1
2
3

50.

Д
Б
Д
Б
Д
Б
У
Д
Б
У
3, 4, 1, 2
У
У

51.

Ч
М
1
1+2+4+5
2+3+5+6
5
4+5+6+7
4
4+5
2+5
5+6
5
6
7
Б
Ч
(М – Ч)
(Б – М - Ч)
350
(200 – 20)
(500 – 50 – 10 + 5)
350 +180 + 445
3
2
975

52.

53.

54.

55.

56.

57.

0
1
0
1
0
0
0
1
0
1
1
1
1
1
0
0
0
0
Брагин и Лиходеев

58.

Б
З
Мнение
Юрия
Р
Мнение
Виктора
Мнение
Леонида
Не Б
З
Б
не З
не Р
Б
0
0
1
1
1
1
1
1
0
0
1
0
1
0
0
1
0
0
Барселона

59.

60.

61.

62.

63.

64.

ОП
ПРОЦЕССОР
П
ЖД
Мнение
хозяина
Мнение сына
Мнение
спеца
Не ОП
П
Не ЖД
Не П
ОП
0
0
0
1
0
1
1
0
0
0
1
1
0
0
1
0
0
1
0
1
1
1
0
0
0
1
1
1
1
0
0
0
1
0
0
0
0
1
1
1
1
0
1
0
0
0
1
1
1
1
0
0
1
1
0
1
1
1
1
0
1
0
0
1

65.

I
II
III
(А1+М2)*(Л4+Г2)*(А2+Л3)=1
(А1Л4+А1Г2+М2Л4+М2Г2)*(А2+Л3)=1
А1Л4А2+А1Л4Л3+А1Г2А2+А1Г2Л3+М2Л4А2+М2Л4Л3+М2Г2А2+М2Г2Л3 = 1
0
0
АГЛМ
0
1
0
0
0
0
А1
М2
Л4
Г2
А2
Л3

66.

А
В
0
0
1
1
1
0
1
1
0
0
1
0
0
1
0
1
1
0
0
0

67.

А
В
2424

68.

69.

70.

8
7
6
5
4
3
2
1
2
3
4
5
6
7
8

71.

8
7
(5,4)
(-1,-2)
(1,-2)
(-5,4)
(0,- 4)
(-2,2)
(2,2)
6
5
4
3
2
1
2
3
4 5
6
7
8

72.

73.

74.

120
50
120
50
60
50
120
50

75.

76.

77.

вверх
вверх
влево
вниз
вправо
влево
вниз

78.

вверх
вверх
влево
вниз
вправо
вправо
вправо
вверх
влево
вниз
вниз

79.

вверх
вправо
вверх
вправо
вниз
вниз
влево

80.

81.

82.

r
r
A
B
r

83.

84.

85.

86.

87.

88.

89.

x
x*2 + 5
x + x*2 + 5
5
x + x*2 + 5 = 20
3*x=15
x=5

90.

91.

использовать
Робот
использовать
Робот
алг
алг
нач
нач
влево
влево
вверх;закрасить
вверх;закрасить
вверх;закрасить
вверх;
закрасить
вверх;закрасить
влево
вверх
вниз;закрасить
влево;закрасить
вниз;закрасить
влево;закрасить
влево;закрасить
влево
вниз;вправо;вправо;вправо
конвниз;закрасить
вниз;закрасить
вниз
вправо;закрасить
вправо;закрасить
вправо;вправо
кон

92.

93.

94.

95.

96.

1
9
5
8
4
0
12

97.

нет
1
1
да
5
5

98.

нет
21
21
да
3
3

99.

100.

101.

алг задача 145
дано| точка A(x1,y1) и точка B(x2,y2)
8
7
6
5
4
В
(6,5)
6
7
А (2,3)
3
2
1
2
3
4
5
8
надо| определить, какая из точек находится ближе
| к началу координат
нач
вещ x1,y1,x2,y2,d1,d2
ввод x1,y1,x2,y2
d1:=sqrt(x1*x1+y1*y1)
d2:=sqrt(x2*x2+y2*y2)
если d1<d2
то вывод ("Точка А ближе")
иначе если d1>d2
то вывод ("Точка В ближе")
иначе вывод ("Точки на одинаковом расстоянии")
все
все
кон

102.

алг задача 146
дано| трёхзначное число х
надо| определить, есть ли среди цифр этого числа одинаковые
нач цел x,a,b,c
ввод x
a:=mod(x,10)
b:=div(mod(x,100),10)
c:=div(x,100)
если a=b или a=c или b=c
то вывод ("Есть")
иначе вывод ("Нет")
все
кон
English     Русский Правила