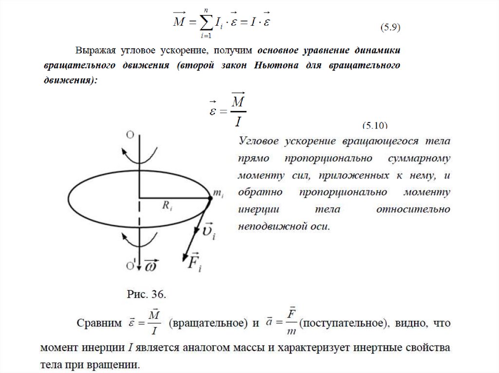
38.90M
Категория: ФизикаФизика

Кинематика материальной точки

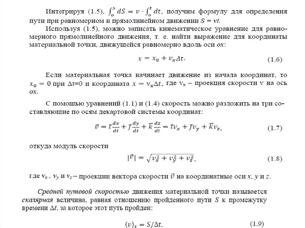
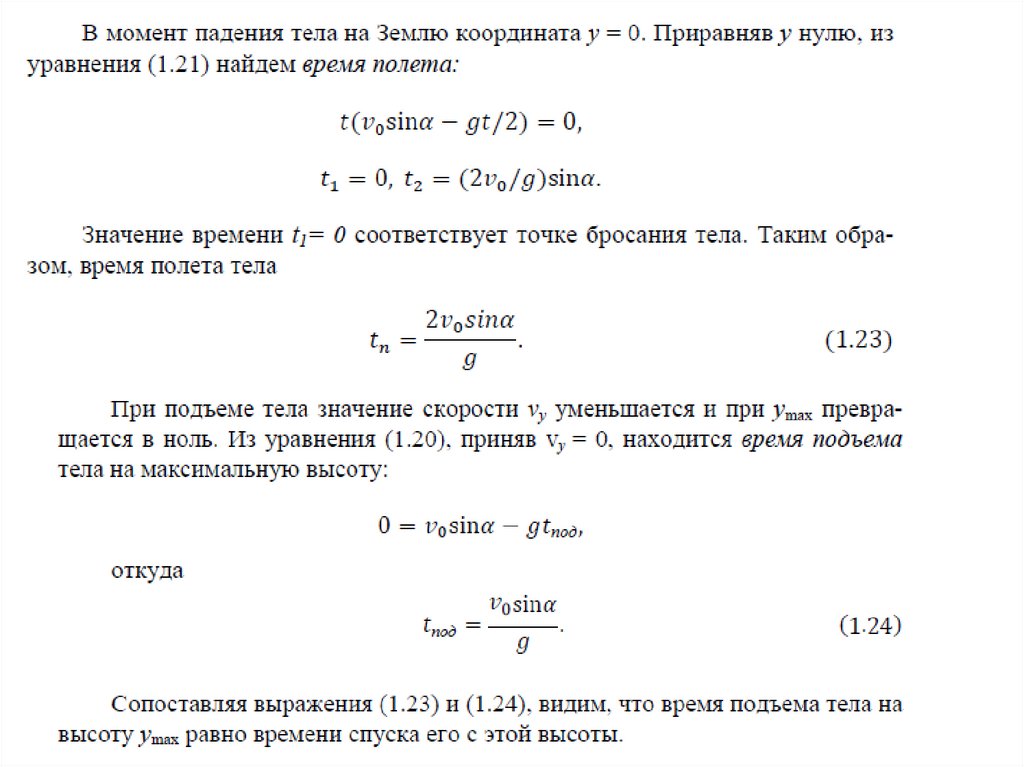
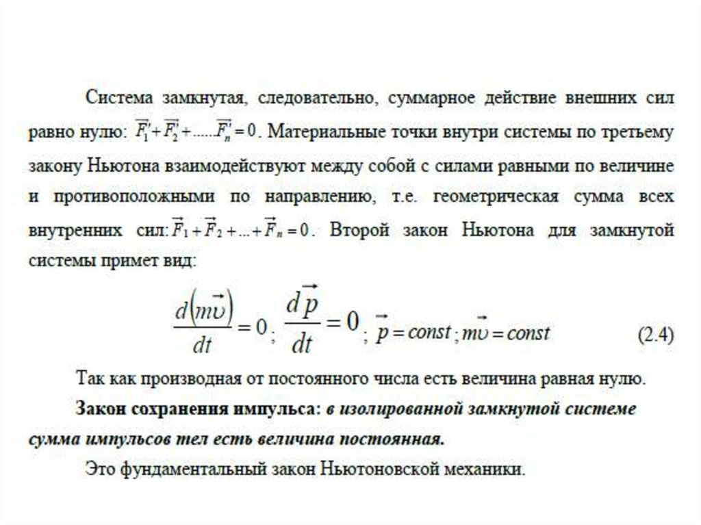
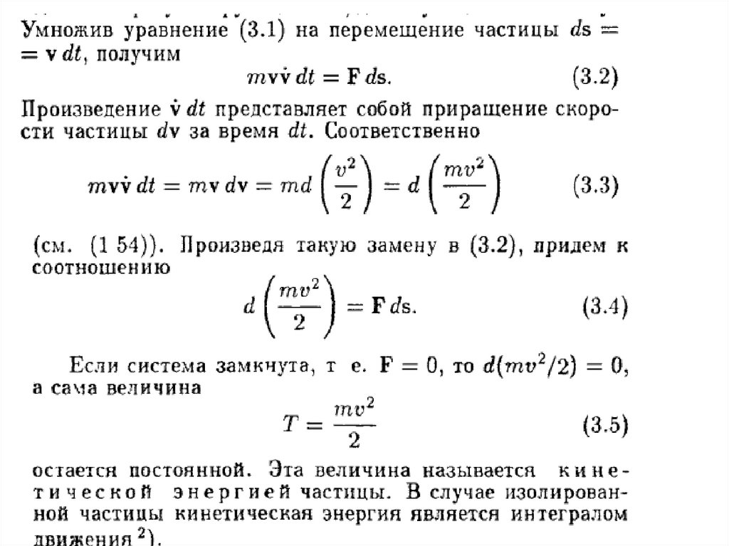
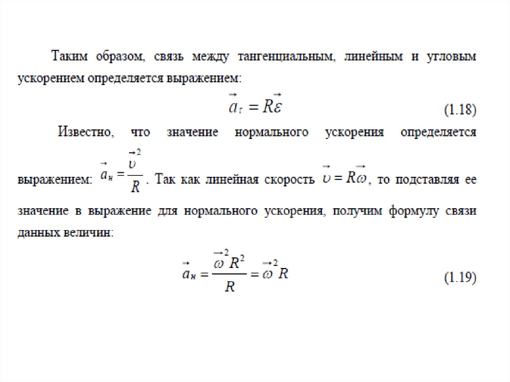
1.

2.

3.

4.

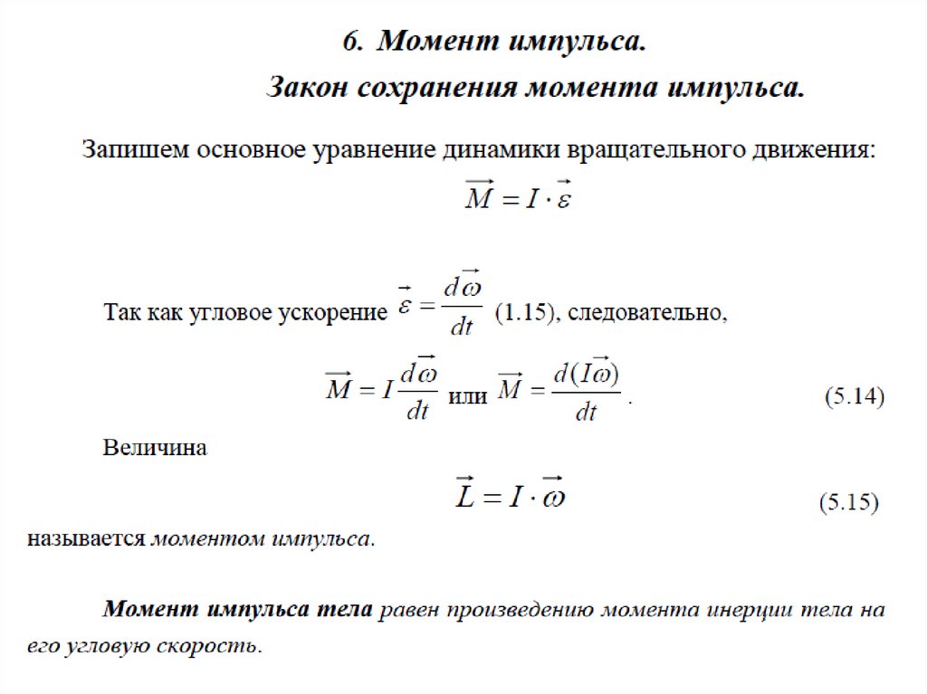
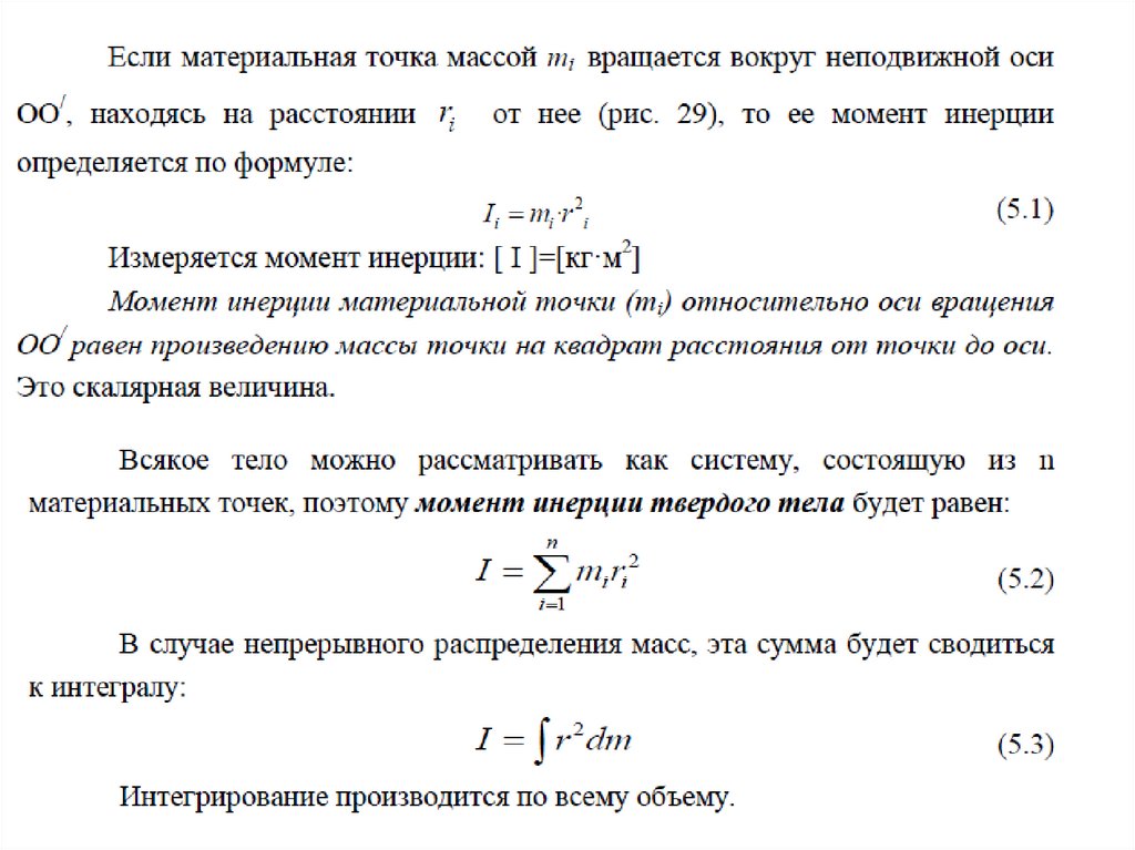
5.

6.

7.

8.

9.

10.

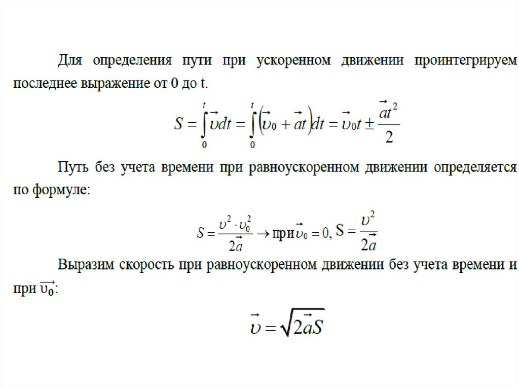
11.

12.

13.

14.

15.

16.

17.

18.

19.

20.

21.

22.

23.

24.

25.

26.

27.

28.

29.

30.

31.

32.

33.

34.

35.

36.

37.

38.

39.

40.

41.

42.

43.

44.

45.

46.

47.

48.

49.

50.

51.

52.

53.

54.

55.

56.

57.

58.

59.

60.

61.

62.

63.

64.

65.

66.

67.

68.

69.

70.

71.

72.

73.

74.

75.

76.

77.

78.

79.

80.

81.

82.

83.

84.

85.

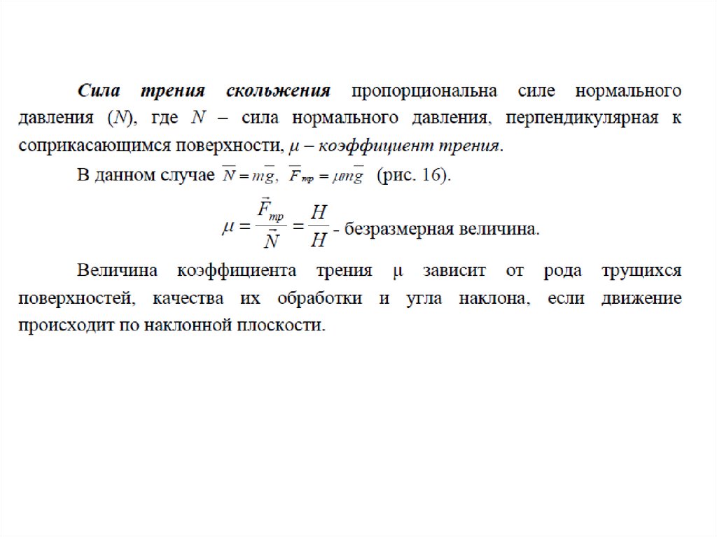
Трение. Сила трения. Коэффициент трения

86.

87.

88.

89.

90.

91.

92.

93.

94.

95.

96.

97.

98.

99.

100.

101.

102.

103.

104.

105.

106.

107.

108.

109.

110.

111.

112.

113.

114.

115.

116.

117.

118.

119.

120.

121.

122.

123.

124.

125.

126.

127.

128.

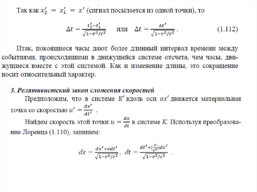
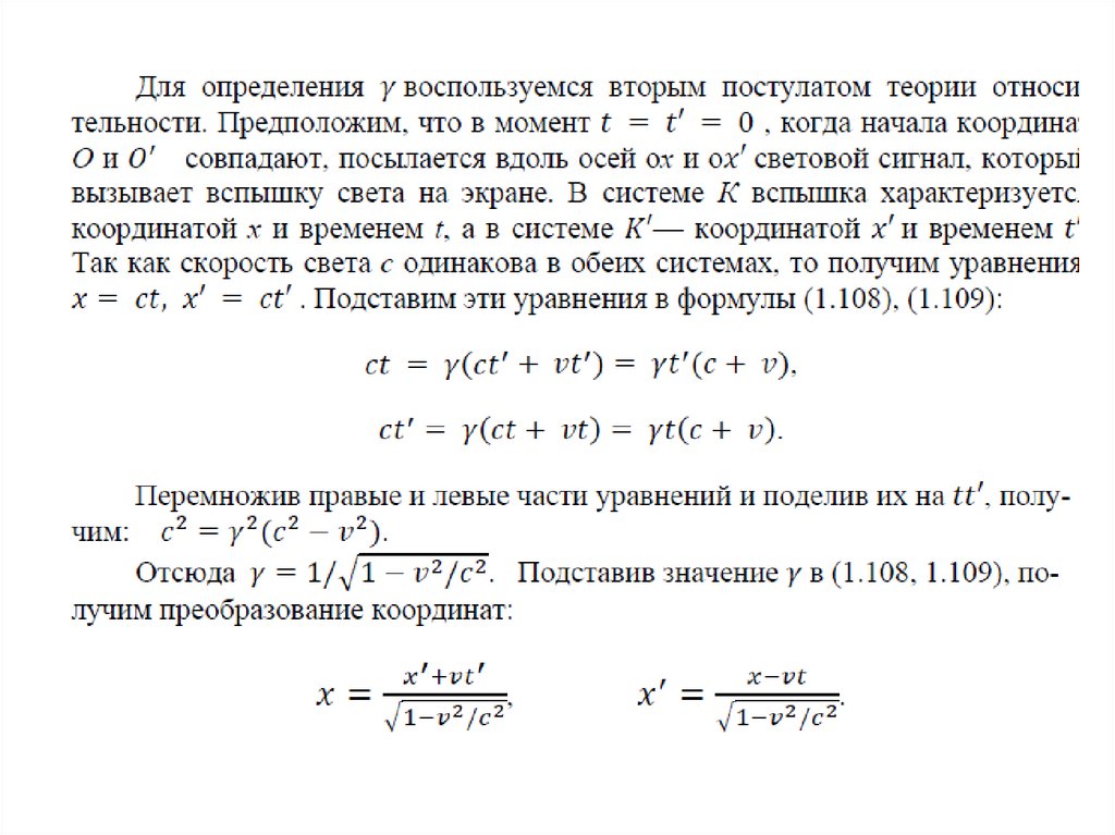
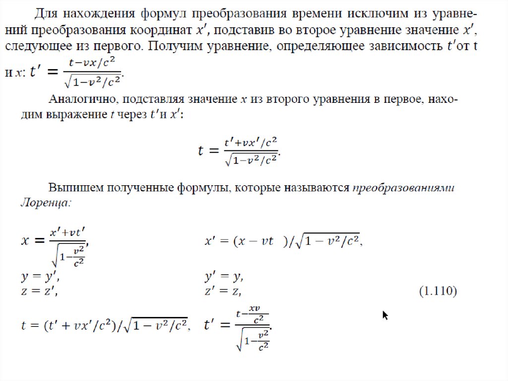
Относительность одновременности

129.

130.

131.

132.

133.

134.

135.

136.

137.

138.

139.

140.

141.

142.

143.

144.

145.

146.

147.

148.

149.

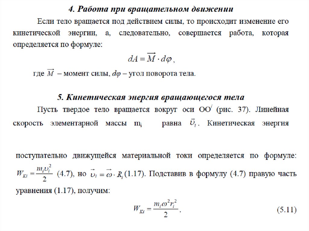
150.

151.

152.

153.

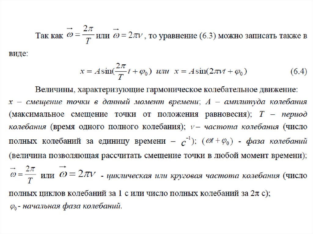
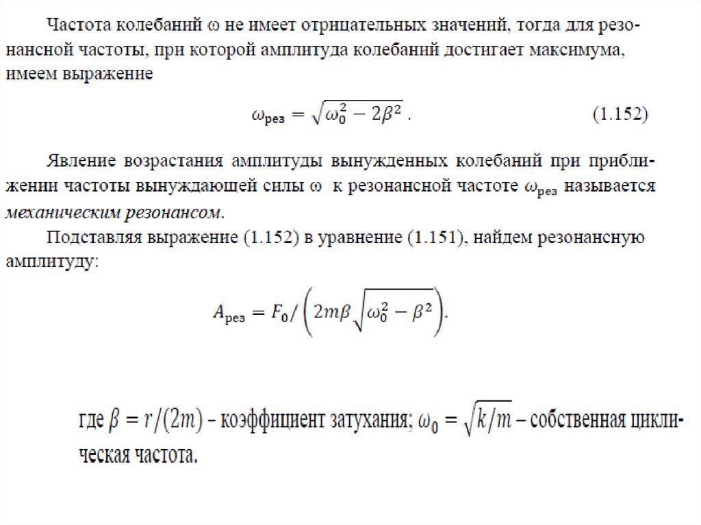
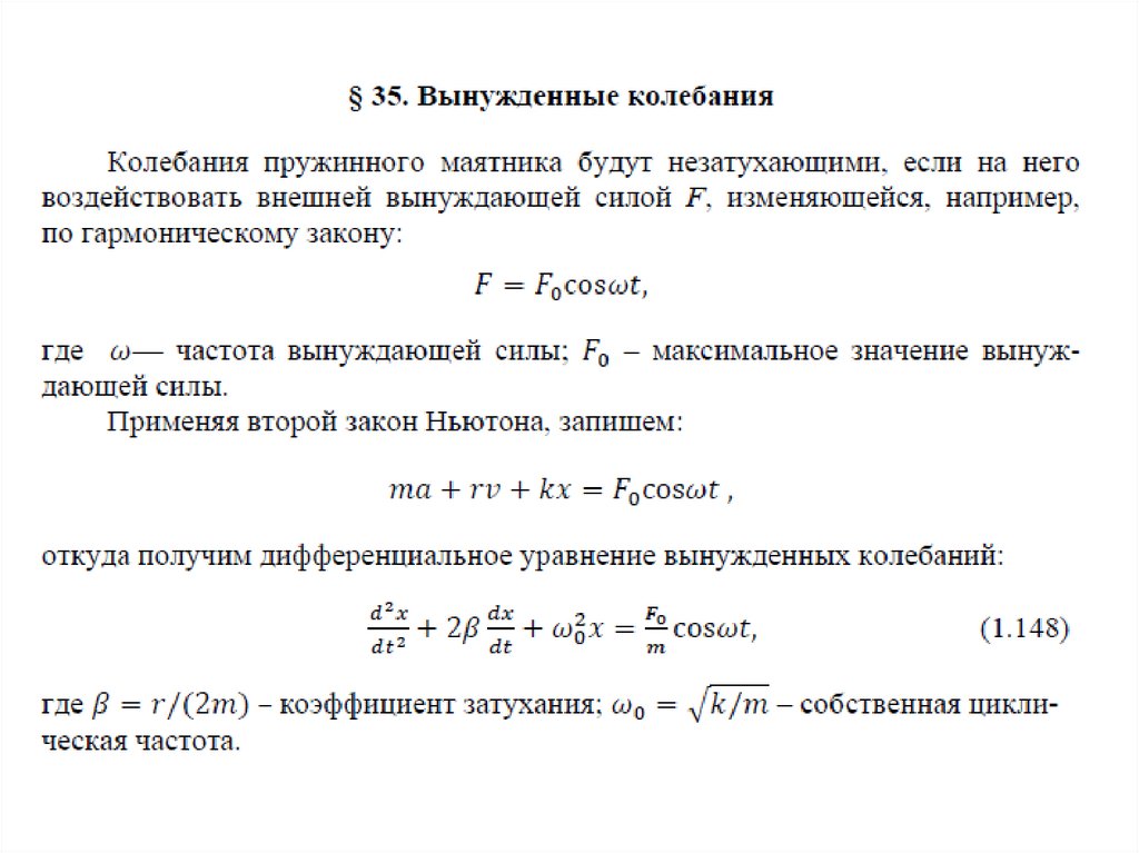
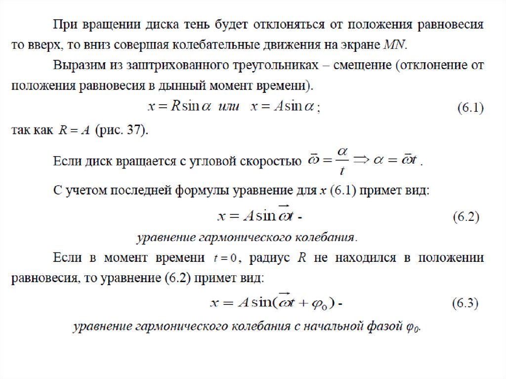
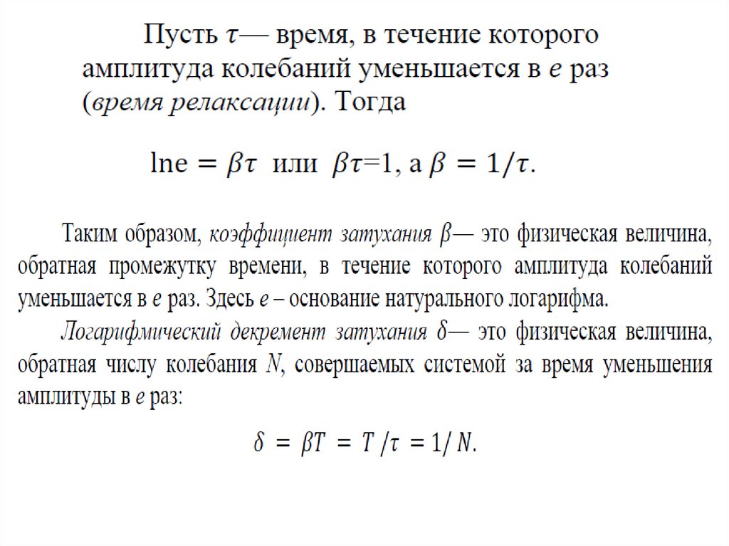
Уравнение свободного геометрического колебания
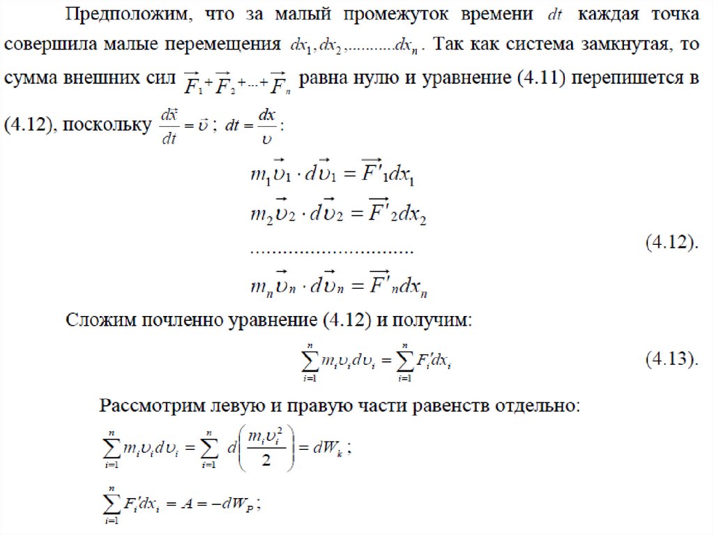
Свободными или затухающими колебаниями называется колебания, энергия
которых ослабевает или уменьшается вследствие потерь, что приводит к
уменьшению амплитуды колебания, т.е. к его затуханию.

154.

155.

156.

157.

158.

159.

160.

161.

162.

163.

164.

165.

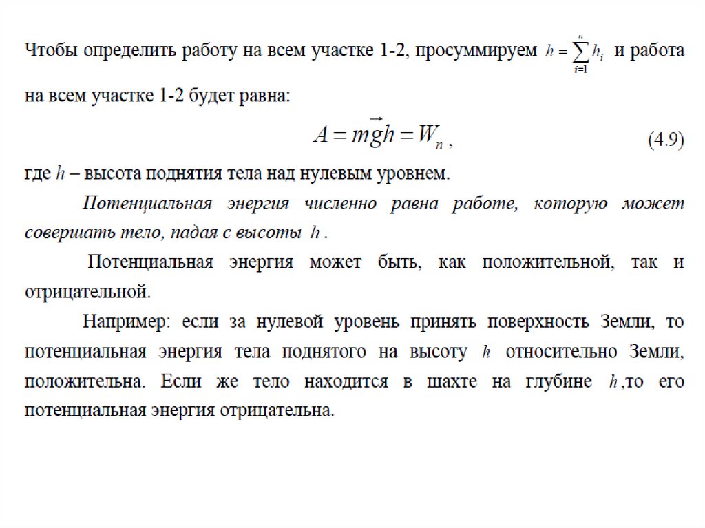
ЭЛЕМЕНТЫ МЕХАНИКИ ЖИДКОСТЕЙ

166.

В механике с большой степенью точности жидкости и газы рассматриваются как сплошные непрерывно распределенные в занятой ими части пространства.
Плотность же газов от давления зависит существенно. Сжимаемостью жидкости и газа во многих задачах можно пренебречь и пользоваться единым понятием несжимаемой
жидкости — жидкости, плотность которой всюду одинакова и не изменяется со временем.
Если в покоящуюся жидкость поместить тонкую пластинку, то части жидкости, находящиеся по разные стороны
от нее, будут действовать на каждый ее
элемент AS с силами AF, которые независимо от того, как пластинка ориентирована, будут равны по модулю и направлены перпендикулярно площадке
AS, так как наличие касательных сил
привело бы частицы жидкости в движение (рис. 46).
Физическая величина, определяемая нормальной силой, действующей со
стороны жидкости на единицу площади, называется давлением р жидкости:

167.

Единица давления — паскаль (Па):
1 Па равен давлению, создаваемому силой 1 Н, равномерно распределенной по
нормальной к ней поверхности площадью 1 м2 (1 Па = 1 Н/м2).
Давление при равновесии жидкостей (газов) подчиняется закону Паскаля1: давление на поверхности жидкости, произведенное внешними силами,
передается жидкостью одинаково во
всех направлениях.

168.

169.

170.

171.

172.

173.

174.

175.

176.

177.

178.

179.

180.

181.

182.

183.

184.

185.

186.

187.

188.

189.

Характер течения зависит от безразмерной Метод Стокса2. Этот метод опревеличины,называемой числом Рейнольдса1: деления вязкости основан на измерении скорости медленно движущихся в
English     Русский Правила