1.08M
Категория: ЭкономикаЭкономика

Модели и методы прикладного экономического анализа. Лекция 4. Моделирование межрегиональных экономических взаимодействий

1.

Модели и методы прикладного
экономического анализа
территориальных систем.
Лекция 4.
Моделирование
межрегиональных
экономических
взаимодействий

2.

Моделирование межрегиональных
экономических взаимодействий
План
1. Теория межрегиональных экономических
взаимодействий.
2. Схемы анализа межрегиональных
взаимодействий.
3. Исследование экономических
взаимодействий макрорегионов России.

3.

1. Теория межрегиональных
экономических взаимодействий
Каждый регион рассматривается как субъект рыночных
отношений.
Существует две концепции рыночных отношений: теория
экономического равновесия и теория кооперативных игр.
В теории экономического равновесия каждый участник
самостоятельно определяет спрос и предложение,
максимизирующее полезность, исходя из цен и
бюджетного ограничения (ограничение торгового
баланса).
В теории кооперативных игр каждый участник определяет
в какие коалиции входить и как взаимодействовать
(обмениваться продукцией).

4.

1. Теория межрегиональных
экономических взаимодействий
Теория межрегионального экономического
взаимодействия опирается на аппарат теории
конкурентного равновесия, кооперативных игр
и межрегиональных моделей.
ОМММ порождает модели двух типов:
многоцелевой оптимизации и экономического
взаимодействия.
Решение ОМММ при конкретном векторе
территориальной структуры конечного
потребления определяет состояние
оптимальное по Парето.

5.

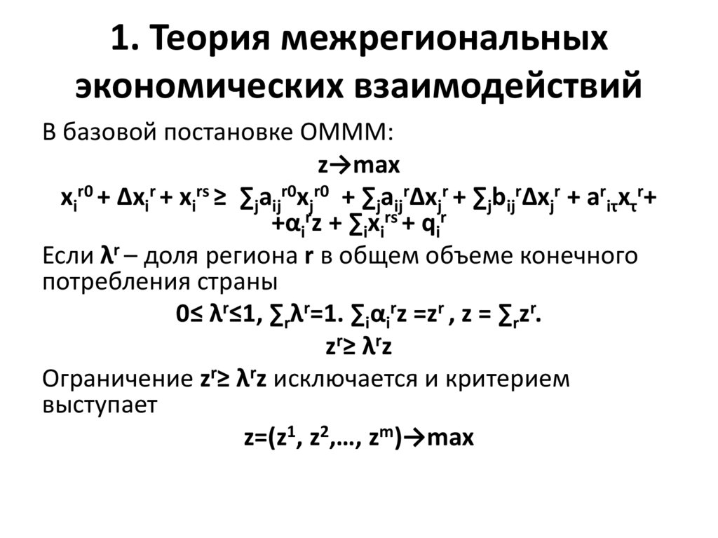
1. Теория межрегиональных
экономических взаимодействий
В базовой постановке ОМММ:
z→max
xir0 + Δxir + xirs ≥ ∑jaijr0xjr0 + ∑jaijrΔxjr + ∑jbijrΔxjr + ariτxτr+
+αirz + ∑ixirs + qir
Если λr – доля региона r в общем объеме конечного
потребления страны
0≤ λr≤1, ∑rλr=1. ∑iαirz =zr , z = ∑rzr.
zr≥ λrz
Ограничение zr≥ λrz исключается и критерием
выступает
z=(z1, z2,…, zm)→max

6.

1. Теория межрегиональных
экономических взаимодействий
Модель многоцелевой оптимизации
используется для анализа Парето-границы.
Исходная модель является вариантом
скаляризации вектор-функции функционала.
Каждый вектор λ=( λr) описывает вариант
развития регионов и страны оптимальный по
Парето. Изменяя вектор λ можно построить
границу Парето.
Но не все оптимальные по Парето состояния
являются взаимовыгодными.

7.

1. Теория межрегиональных
экономических взаимодействий
Состояние не является взаимовыгодным, если
существует хотя бы одна коалиция (часть
регионов), которая выделившись из системы
получит больший объем конечного потребления.
Такая коалиция называется блокирующей.
Выделение из ОМММ моделей отдельных
регионов с эндогенными переменными вывоза и
ввоза продукции (спроса и предложения
регионов) позволяет получить модель
экономического равновесия.

8.

1. Теория межрегиональных
экономических взаимодействий
Базовая постановка:
xir0 + Δxir + ∑sxisr ≥ ∑jaijr0xjr0 + ∑jaijrΔxjr + ∑jbijrΔxjr + ariτxτr+
+αirz - ∑sxirs + qir
Исключаются общесистемные переменные перевозок
xirs и xisr и вводятся региональные переменные xirrs (для
вывозящего) и xisrs (для ввозящего).
В каждую региональную модель вводится
ограничение торгового баланса (бюджетное
ограничение):
∑ipirs(xirrs - xirsr) ≥δr, ∑rδr = 0
где pirs – цена обмена между регионом r и s (pirs = pisr).

9.

1. Теория межрегиональных
экономических взаимодействий
Для конкретного вектора δ решением модели
являются такие цены обмена (и соответствующие им
планы развития регионов), что в каждом регионе
достигается максимум фонда конечного потребления
и обеспечивается непротиворечивость региональных
предложений:
xirrs ≥ xisrs
Система находится в равновесии, соответствующие
цены обмена называются равновесными.
Изменяя δr можно получить разные точки Паретограницы.

10.

1. Теория межрегиональных
экономических взаимодействий

11.

1. Теория межрегиональных
экономических взаимодействий
Факт взаимовыгодности состояния устанавливается
после расчетов по всем коалициям. Обмен не
является взаимовыгодным, если будет найдена хотя
бы одна коалиция, в которой регионы имеют
большие объемы конечного потребления, чем в
полной системе.
Если состояние не взаимовыгодно, то возникает
угроза отделения регионов или коалиций регионов.
Изменение территориальной структуры потребления
(в сторону более справедливой) может перевести
систему в область взаимовыгодного обмена.

12.

1. Теория межрегиональных
экономических взаимодействий
Свойством многорегиональной системы
является существование непустой области
взаимовыгодного обмена, которая называется
ядром системы. Все состояния области ядра
не блокируются ни одной коалицией.
Реальным проявлением этого факта являются
тенденции к экономической интеграции и к
расширению единого экономического
пространства.

13.

1. Теория межрегиональных
экономических взаимодействий
Ядро – часть Парето-границы, которая не блокируется
ни одним регионом и ни одной коалицией
регионов. Внутренние точки ядра выгодны всем
регионам, так как в них положительны результаты
взаимодействия для каждого региона.
Эффекты межрегиональных взаимодействий
показывают как меняются целевые показатели
регионов системы в результате добавления нового
региона. Оценки межрегиональных эффектов
получают путем расчетов по всем возможным
коалициям.

14.

1. Теория межрегиональных
экономических взаимодействий
Интегральный эффект взаимодействия может
быть распределен различным образом,
окончательный дележ – компромисс. Особое
внимание уделяется принципу эквивалентности.
Если межрегиональный обмен эквивалентен,
то суммарное сальдо вывоз-ввоза, измеренное в
ценах обмена, равно 0 по каждому региону
(обратное неверно). Такие цена и состояния
эквивалентного межрегионального обмена
называются равновесными.

15.

1. Теория межрегиональных
экономических взаимодействий.

16.

2. Схемы анализа межрегиональных
взаимодействий.
1. Измерение эффектов взаимодействия
регионов.
2. Поиск состояний экономического
равновесия.
3. Анализ зоны ядра.

17.

2.1. Измерение эффектов
взаимодействия регионов
• Эффект
взаимодействия
для первого
региона:
z ẑ
1
0
1
• Эффект
взаимодействия
для второго
региона:
z ẑ
2
0
2

18.

2.1. Измерение эффектов
взаимодействия регионов
Таблица
межрегионального
взаимодействия
English     Русский Правила