9.27M
Категория: ХимияХимия

XІV. Үлкен молекулалық қосылыстар (ҮМҚ) ерітінділерінің қасиеттері

1.

XІV. Үлкен молекулалық
қосылыстар (ҮМҚ)
ерітінділерінің қасиеттері.
Х.ғ.к., доцент
Убайдулаева Н.А.

2.

Жоспар:
01
ҮМҚ-дың жіктелуі.
02
ҮМҚ-ның еріткішпен әрекеттесуі.
03
04
05
07
ҮМҚ ерітінділерінің қасиетттері.
Полиэлектролиттер.
Тоңазытпалар.

3.

4.

5.

6.

7.

8.

9.

10.

11.

12.

13.

14.

15.

16.

17.

18.

19.

20.

21.

22.

23.

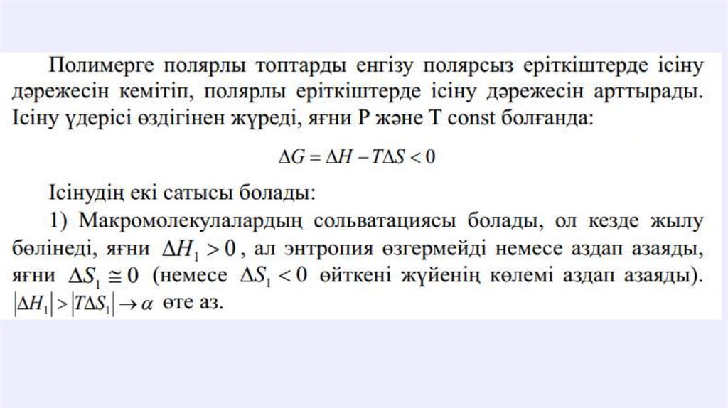
ҮМҚ-тың еріткішпен әрекеттесуі

24.

25.

26.

27.

28.

ҮМҚ ерітінділерінің қасиеттері

29.

Полиэлектролиттер

30.

31.

32.

33.

Тоңазытпалар. Тоңазытпалардың түзілуі

34.

35.

Тоңазытпалардың қасиеттері

36.

37.

Назарларыңызға
рахмет!
English     Русский Правила