1.93M
Категория:
Математика
Похожие презентации:
Производная. Применение производной
Производная и ее применения
Производная. Применение производной
Производная и ее применения
Производная и ее применения
Производная и ее применение
Производная и ее применение
Применение производной
Применение производной
Производная и ее применение
Производная и ее применение. Лекция 13
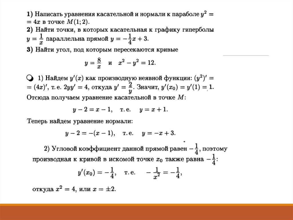
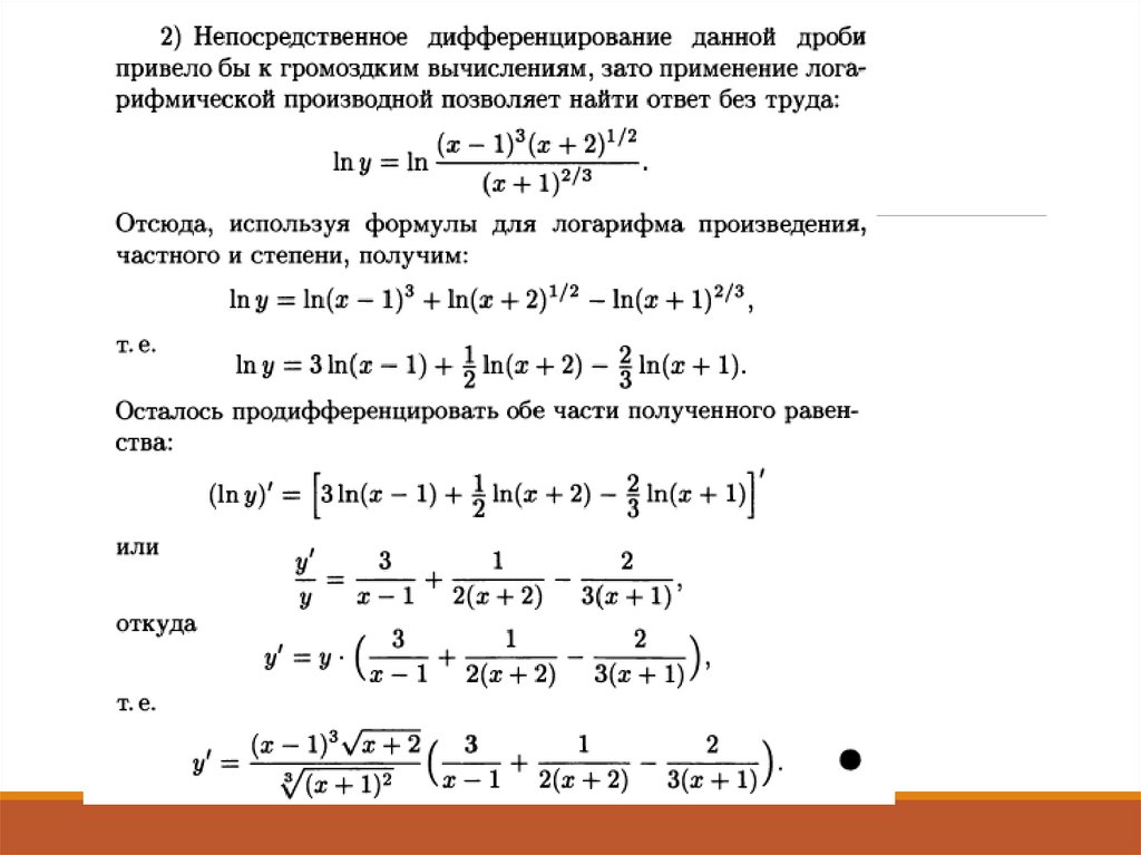
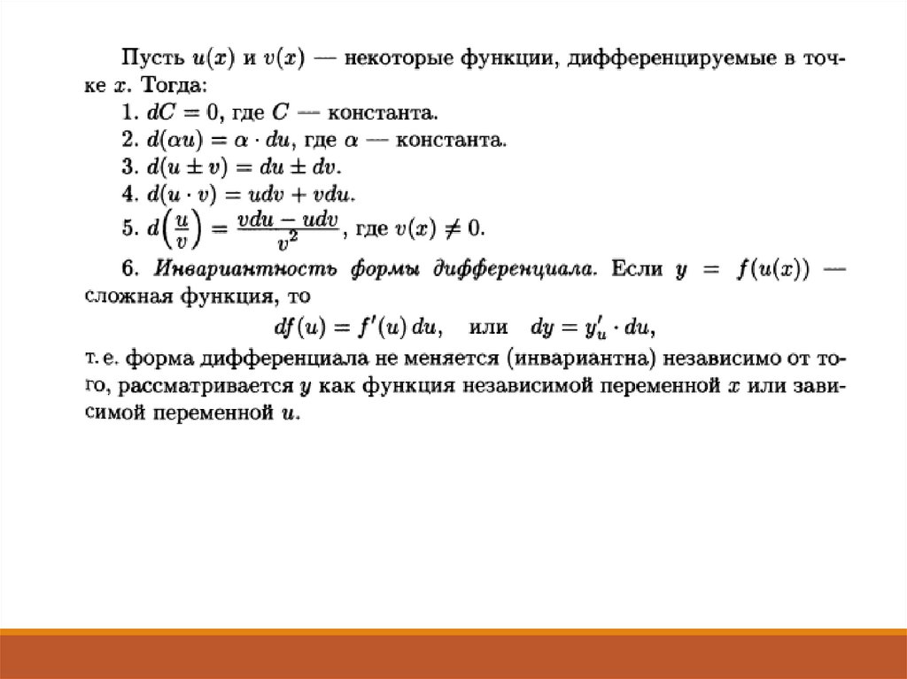
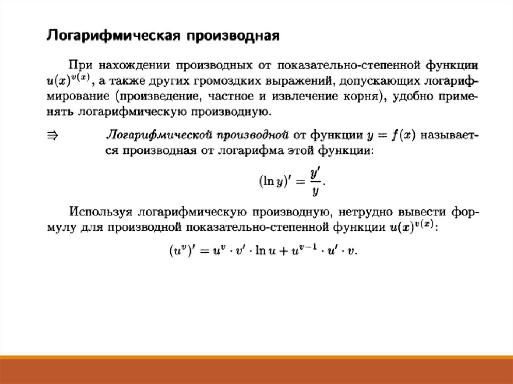
1.
Лекция 13. Производная и ее применение.
Лектор: к.ф.-м.н., доцент кафедры ПМиИТ
Журавлева Ирина Викторовна.
English
Русский
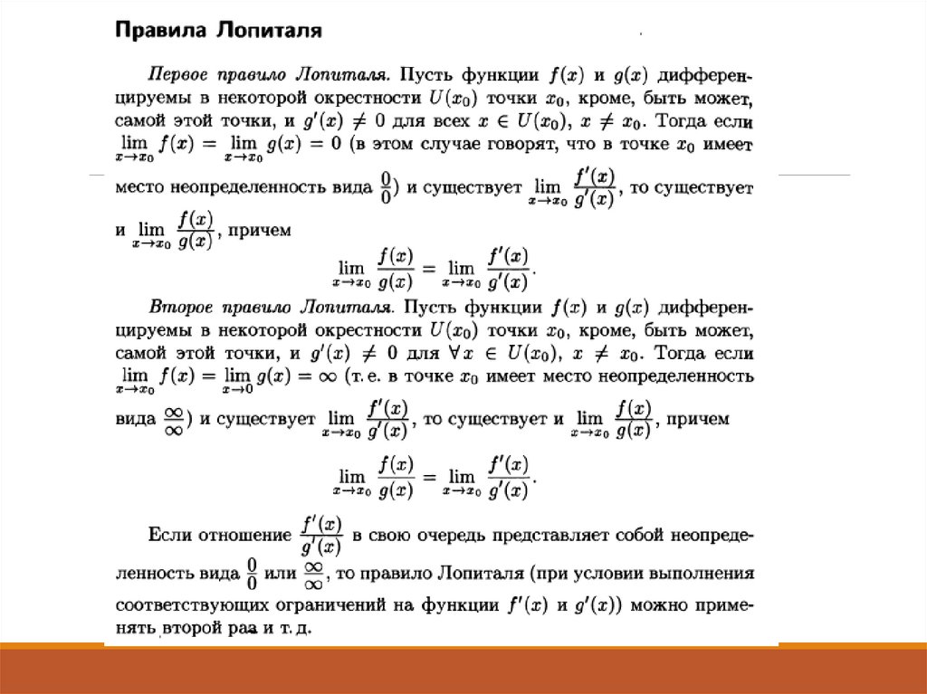
Правила