648.00K
Категория: БиологияБиология

Уравнение Вейса – Лапика

1.

Уравнение Вейса – Лапика
a
I b
τи
IП – пороговое значение постоянного тока,
приводящее к возбуждению данной ткани
(мышечной или нервной)
τи – время воздействия

2.

УИТ
мА
I
τи
τ

3.

a
I b
τи
Характеристика
возбуждения
данной мышцы
(гипербола В – Л)
I
2R
-
+
и
I const R b
chr
τи
R – горизонтальная асимптота гиперболы В – Л
chr = τи при IП = 2R

4.

Экспериментальная кривая В – Л для данной ткани
I , мА
8
6
2R ≈ 3,8 мА
4
R 1,9 мА
2
1
2
chr ≈ 1,5 мс
3
4
5
τи , мс

5.

I , мА
8
возбуждение есть
6
4
2
возбуждения нет
1
2
3
4
5
τи , мс
I 3 мА
I 2 мА
τи 3,5 мс
τи 3 мс

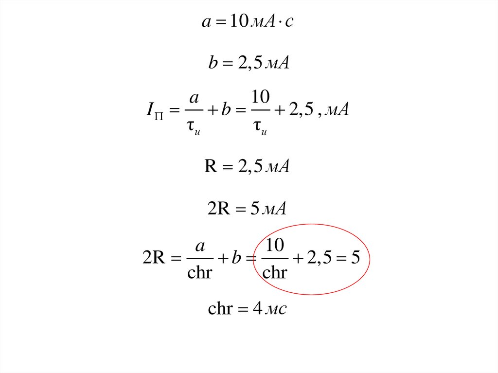
6.

a 10 мА с
b 2,5 мА
a
10
I b 2,5 , мА
τи
τи
R 2,5 мА
2R 5 мА
a
10
2R
b
2,5 5
chr
chr
chr 4 мс

7.

Определить наличие или отсутствие реакции:
I , τи
Для данного τи определяется IП:
a
10
I b 2,5 , мА
τи
τи
Если: I ≥ IП → возбуждение есть;
если: I < IП → возбуждения нет
I 6 мА, τи 4 мс
I 4 мА, τи 5 мс

8.

τи, мс
IП, мА
0,5
44
1,0
24
1,5
17
2,0
14
2,5
12
3,0
11

9.

10.

I
50
a
I b
τи
40
30
20
10
0
0
1
2
3
τ4и

11.

12.

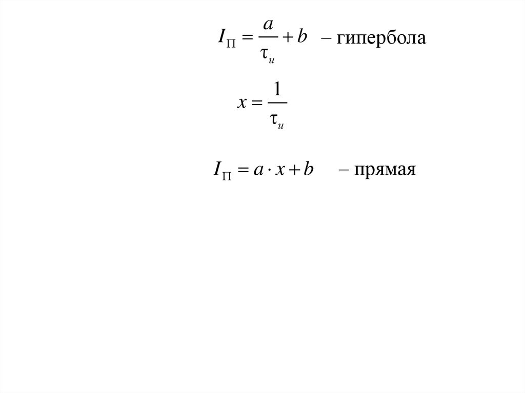
a
I b – гипербола
τи
1
x
τи
I a x b
– прямая

13.

14.

I50
40
30
20
10
0
0
0,5
1
1,5
2
x
2,5

15.

16.

17.

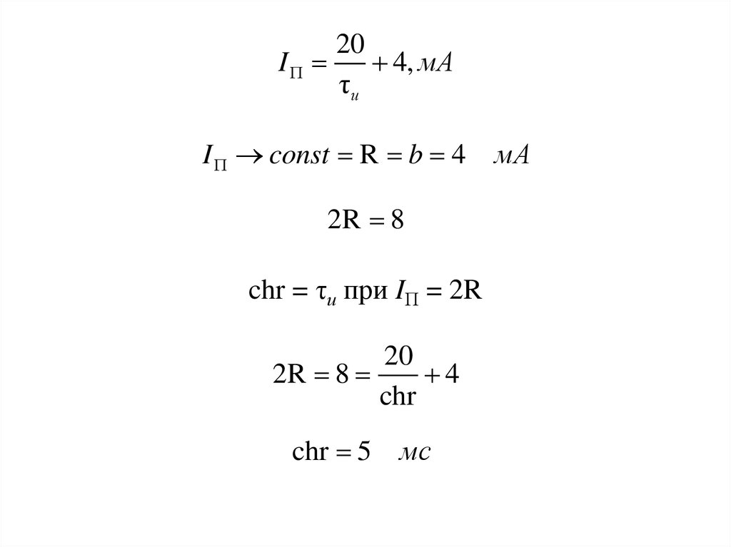
a 20
b 4

18.

20
I
4, мА
τи
I const R b 4
2R 8
chr = τи при IП = 2R
20
2R 8
4
chr
chr 5 мс
мА
English     Русский Правила