4.36M
Категория:
Физика
Похожие презентации:
Динамика твердого тела
Динамика твердого тела
Динамика твердого тела
Динамика твёрдого тела
Динамика тердого тела
Динамика твердого тела
Динамика твердого тела
Динамика твердого тела
Динамика твёрдого тела
Динамика твёрдого тела
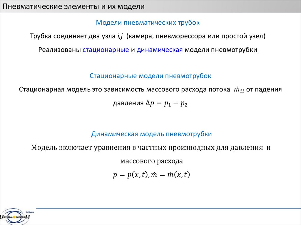
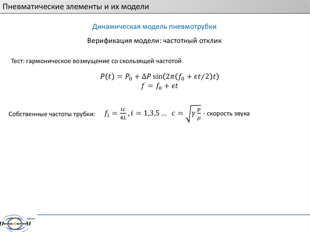
Моделирование динамики систем тел с пневматическими элементами
1.
English
Русский
Правила