18.64M
Категория:
Физика
Похожие презентации:
Электростатика. Закон Кулона
Электростатика. Закон Кулона
Электростатика. Закон Кулона
Электростатика. Закон Кулона
Электростатика. Закон Кулона. 10 класс
Закон Кулона – основной закон электростатики
Закон Кулона – основной закон электростатики
Основной закон электростатики. Закон Кулона
Основной закон электростатики - закон Кулона
Электростатика. Электрический заряд. Закон Кулона
Электростатика. Закон Кулона
1.
Электростатика
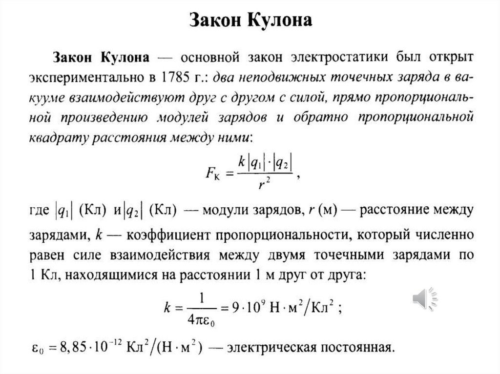
Закон Кулона
Уважаемые ученики. Сделайте
конспект данного урока.
2.
3.
4.
!
5.
6.
7.
8.
9.
10.
Задание
Тест на портале реши ЕГЭ
№ 5551211
• https://physege.sdamgia.ru/test?id=5551211 до 7.04
(22:00)
English
Русский
Правила