6.52M
Категория: ПромышленностьПромышленность

Обеспечение заданной точности обработки детали. Точностной расчёт приспособления

1.

1
Обеспечение заданной точности
обработки детали
Точностной расчёт
приспособления

2.

Условие обеспечения заданной точности в
зависимости от схемы базирования и
закрепления обрабатываемой детали
ф доп
1
ф
- фактическая погрешность установки заготовки в
приспособление
доп
- допустимая погрешность установки заготовки в
приспособление
2

3.

3
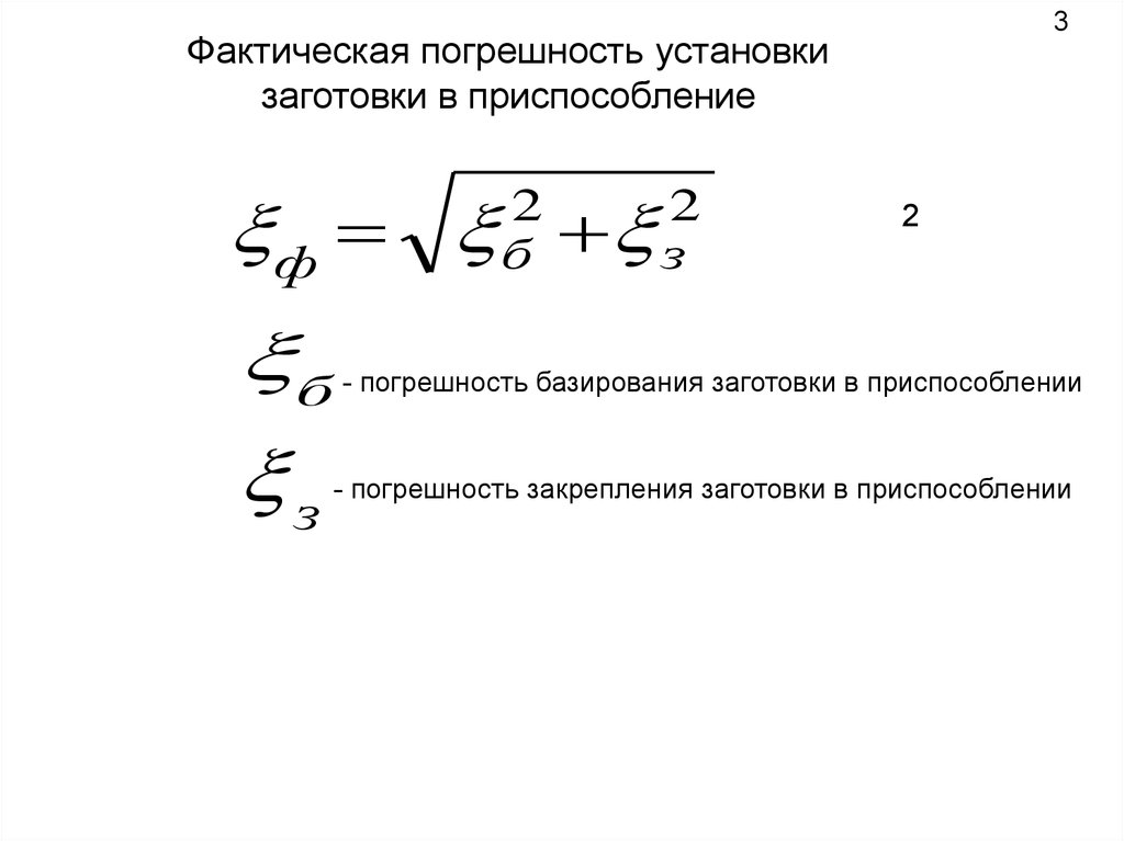
Фактическая погрешность установки
заготовки в приспособление
ф
2
б
б
з
2
з
2
- погрешность базирования заготовки в приспособлении
- погрешность закрепления заготовки в приспособлении

4.

4
Условие обеспечения заданной точности в
зависимости от допуска выполняемого размера
Т
Т
3
- общая погрешность обработки
- допуск выполняемого размера

5.

Суммарная погрешность выполняемого
технологического размера
пр
- погрешность установки заготовки в приспособлении;
2
2
2
2
2
у т и н
у
- погрешность, связанная с наличием упругих
деформаций при установке детали;
т
- погрешность, связанная с температурными
деформация ми при обработке детали;
и
- погрешность, связанная с износом инструмента в
процессе обработки;
н
пр
- погрешность настройки станка на выполняемый
размер;
- погрешность, связанная с приспособлением для
установки заготовки.
5
4

6.

6
Из условия обеспечения заданной точности в зависимости от
допуска выполняемого размера
2
2
2
2
2
у т и н
2
Т
пр Т
2
- погрешности выполняемого размера , связанные
с методом обработки
- допуск выполняемого размера
5

7.

7
Из зависимости 5:
пр Т
2
2
Отсюда:
доп Т пр
2
2
6

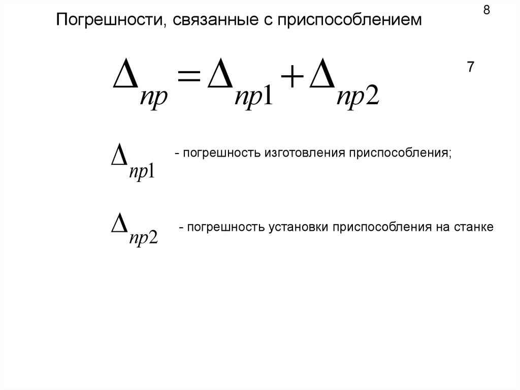
8.

8
Погрешности, связанные с приспособлением
пр пр1 пр2
пр1
пр2
7
- погрешность изготовления приспособления;
- погрешность установки приспособления на станке

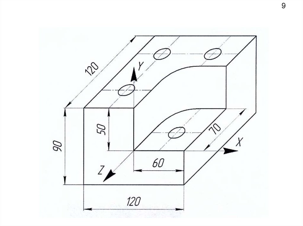
9.

9

10.

10

11.

11

12.

12

13.

13

14.

14

15.

15

16.

16

17.

17

18.

18

19.

19

20.

20

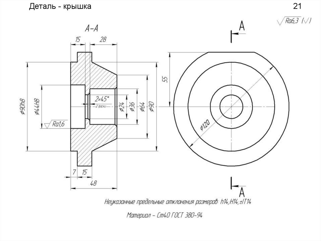
21.

Деталь - крышка
21

22.

Установочно-зажимное приспособления для обработки детали
22

23.

24.

24

25.

25

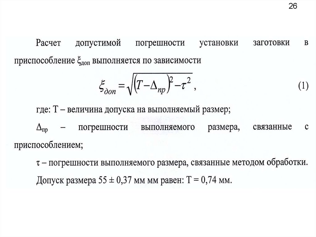
26.

26

27.

27

28.

28

29.

29
English     Русский Правила