Занятие 1. ПРОФИЛЬ Часть 2 (с развёрнутым ответом) задание-13 «Уравнения» Тема-1 Иррациональные уравнения. БАЗА №7 Простейшие
444.00K
Категория: МатематикаМатематика

Иррациональные уравнения

1. Занятие 1. ПРОФИЛЬ Часть 2 (с развёрнутым ответом) задание-13 «Уравнения» Тема-1 Иррациональные уравнения. БАЗА №7 Простейшие

уравнения.

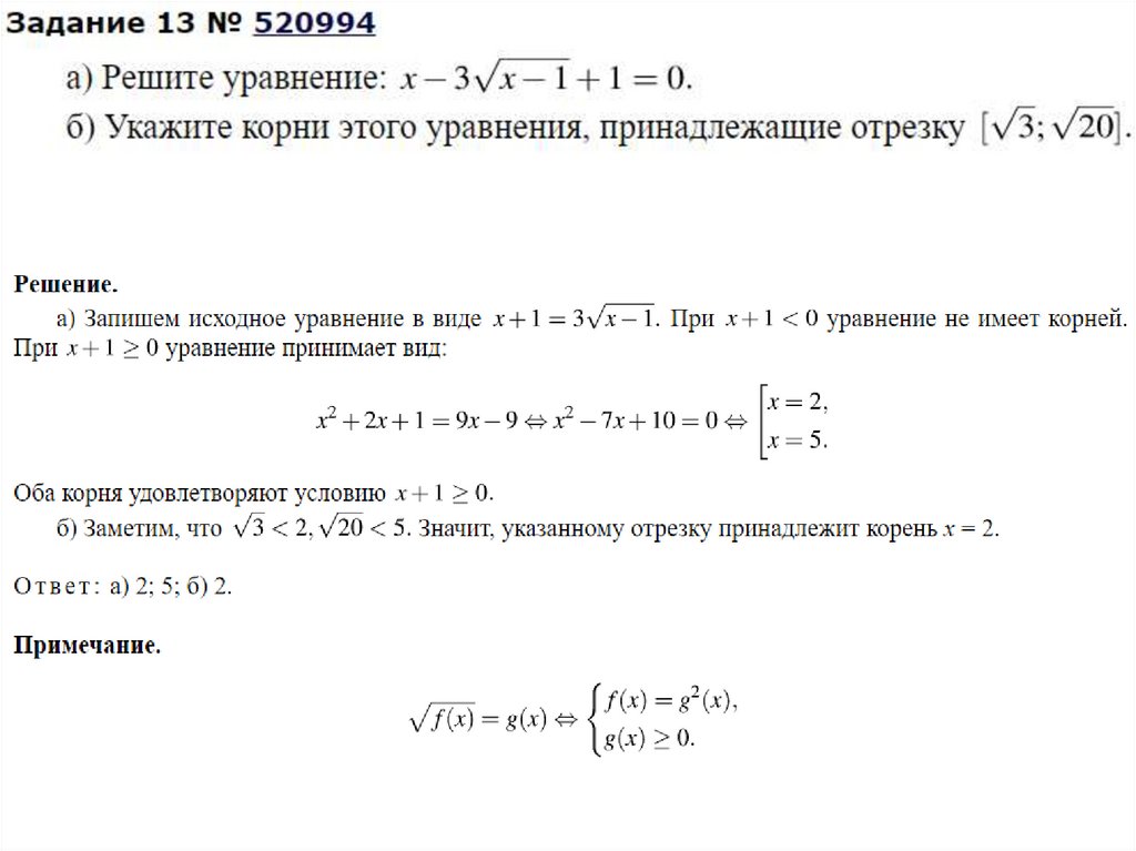
2.

3.

4.

5.

В Ы У Ч И Т Ь Р Е Ш Е Н И Е !!!

6.

Д/З
«Решу ЕГЭ» ПРОФИЛЬ
Часть 2 (с развёрнутым ответом)
задание-13 «Уравнения»
Тема-1 Иррациональные уравнения.
№521 841, 521 851, 549 170
Выучить решение №507 572.
БАЗА
№7 Простейшие уравнения.
English     Русский Правила