308.00K
Категория: ЭлектроникаЭлектроника

Кинематика подъемных установок с органами навивки постоянного радиуса

1.

Кинематика подъемных установок
с органами навивки постоянного
радиуса.
Кинематика клетевых ПУ
Кинематика двухконцевых скиповых
подъемных установок

2.

При изучении кинематики ПУ будем рассматривать величины: V- скорость движения сосуда,
а - ускорение сосуда, h - пройденный путь.
Кинематика клетевых ПУ
Работа ПУ носит циклический характер.
Графически это представляется на диаграммах
скорости, ускорения, перемещения.

3.

v
a
t1
t2
t3
tп
t
T
Тц
S
t
t

4.

v
a
t1
t2
t3
t
а1
S
а3
t
t

5.

Определим путь, который проходит клеть
за промежутки времени: t1, t2, t3.
2
Vmax t1
a1t1
h1
2
2
h2 Vmax t2
Vmax t3
h3
2

6.

S1
v
S2
S3
vmax
a
t1
t2
t3
t
а1
S
а3
t
S3
S2
S1
t

7.

При построении диаграмм скорости и ускорения известными являются величины Н и Т.
Зная эти величины можно определить
Vср =Н/Т.
По значению Vср определяется Vmax = Vср,
где =1,1…..1,3 множитель скорости
а=Vmax/Vср
Определим диапазон изменения а.

8.

v

р
vmax
пр
Т
vсрT=1/2 vmax пр
Т
vmax пр
=2vср
1< а 2
t

9.

v

р
Т
Т1
t
Меньшее значения принимаются для
глубоких шахт.

10.

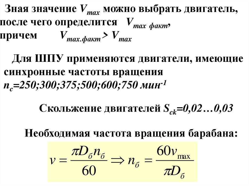
Зная значение Vmax можно выбрать двигатель,
после чего определится Vmax факт,
причем
Vmax.факт > Vmax
Для ШПУ применяются двигатели, имеющие
синхронные частоты вращения
nc=250;300;375;500;600;750 мин-1
Скольжение двигателей Sck=0,02…0,03
Необходимая частота вращения барабана:
v
Dб nб
60
60vmax


11.

Паспортом машины оговариваются передаточные (u1,u2,u3) числа редукторов, применяющихся для ПМ.
Тогда:
nдв1=nб u1
nдв2=nбu2
nдв3=nбu
По значениям выбираем двигатель.

12.

Например:
nдв1=352
nдв2=374
nдв3=600
С учетом Sck можно выбрать двигатели:
nс=375 с редуктором u1
nс=500 с редуктором u2
nс=750 с редуктором u3
Принимаем: nс=375 с редуктором u1

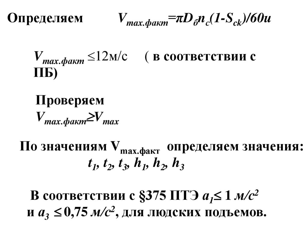
13.

Определяем
Vmax.факт=πDбnс(1-Sck)/60u
Vmax.факт 12м/с
ПБ)
( в соответствии с
Проверяем
Vmax.факт Vmax
По значениям Vmax.факт определяем значения:
t1, t2, t3, h1, h2, h3
В соответствии с §375 ПТЭ а1 1 м/с2
и а3 0,75 м/с2, для людских подъемов.

14.

Тогда :
t1
Vmax .факт
t3
Vmax .факт
a1
h1
a3
h2 H (h1 h3 )
Vmax .факт t1
h3
2
Vmax .факт t3
t2
2
h2
Vmax .факт
Т факт t1 t 2 t3 T

15.

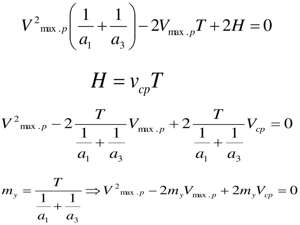
Корректировка скорости движения
сосуда с учетом а1 и а3
Известными являются значения: Н, Т, а1, а3
H h1 h2 h3
Vmax . p t1
2
Vmax . p t2
Vmax . p t3
2
t1 2t 2 t3
H
Vmax . p
2
Vmax . p Vmax . p
2T
2T t1 t3
a1
a3
H
Vmax . p
Vmax . p
2
2

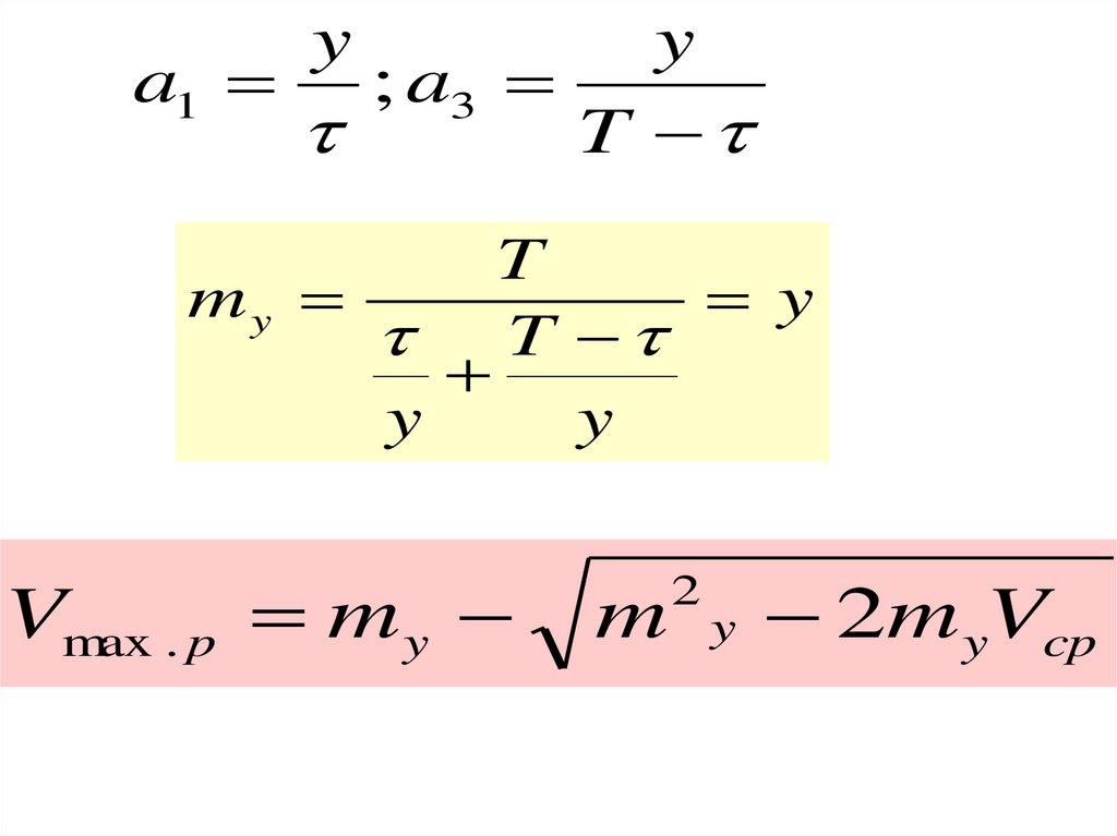
16.

1 1
V max . p 2Vmax . pT 2 H 0
a1 a3
2
H vcpT
V max . p 2
T
2
my
1
1
a1 a3
T
1
1
a1 a3
Vmax . p 2
T
1
1
a1 a3
Vcp 0
V max . p 2m yVmax . p 2m yVcp 0
2

17.

Vmax . p m y
m y 2m yVcp
2
Определим реальность значений
V
У
T-
T
t

18.

y
y
a1 ; a3
T
T
my
y
T
y
y
Vmax . p m y
m y 2m yVcp
2

19.

Диаграмма скорости и ускорения
двухконцевых скиповых подъемных установок.
Будем рассматривать диаграммы применительно к скипам c разгрузкой через дно и
секторный затвор.
Неавтоматизированная скиповая ПУ
Правилами технической эксплуатациии
ограничивается максимальная скорость выхода
скипа из разгрузочных кривых v0’=1,5м/с и
входа в разгрузочные кривые v0''=1,5м/с .

20.

V
Vmax
V0'
t0 t1
t3
t2
а
V0''
t0'
t
a0'
t
a1
a0'
a3

21.

t0 - время движения скипа в разгрузочных
кривых определяется длиной разгрузочных
кривых.
Путь проходимый скипом в разгрузочных
кривых h0’ и h0’ ’ задается конструкцией .
Поскольку в настоящее время применяются
автоматизированные скиповые подъемные
установки, то расчет диаграмм скорости и
ускорения в данном случае выполнять не будем.

22.

Диаграммы скорости и ускорения
автоматизированной двухконцевой подъемной
V
установки
Vmax
V0

t0 t1 t2
а1
а0
t3 tд
tст
аст
а3
t
t

23.

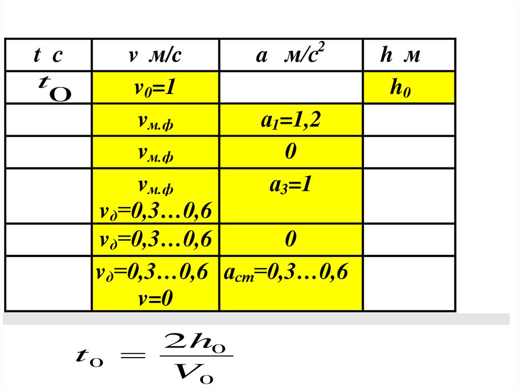
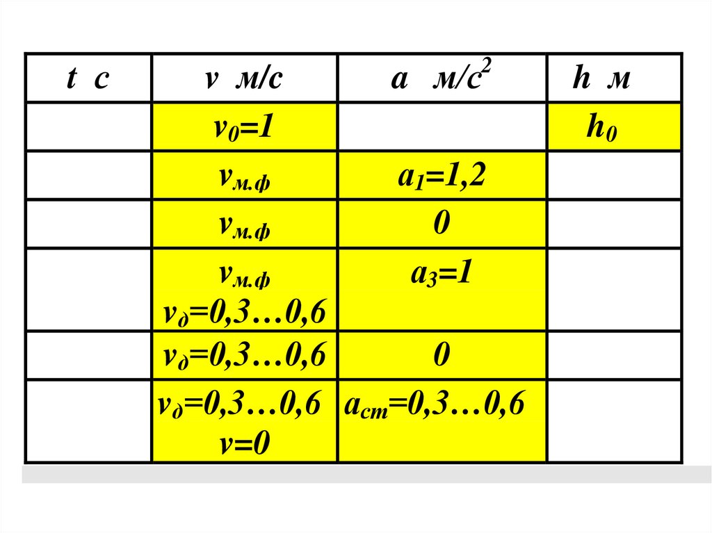
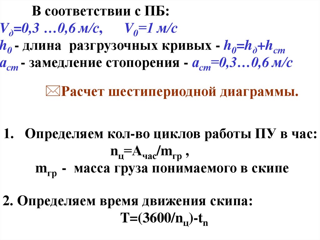
В соответствии с ПБ:
Vд=0,3 …0,6 м/с, V0=1 м/c
h0 - длина разгрузочных кривых - h0=hд+hст
аст - замедление стопорения - аст=0,3…0,6 м/с
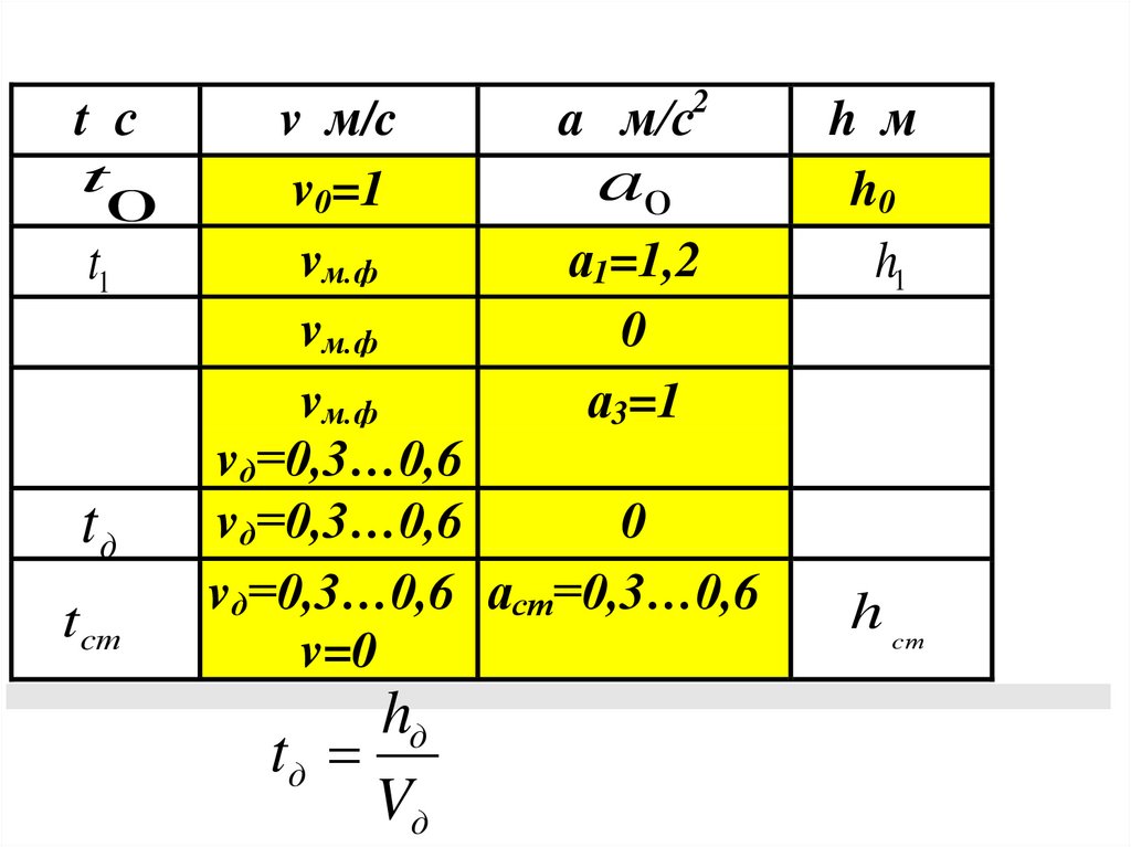
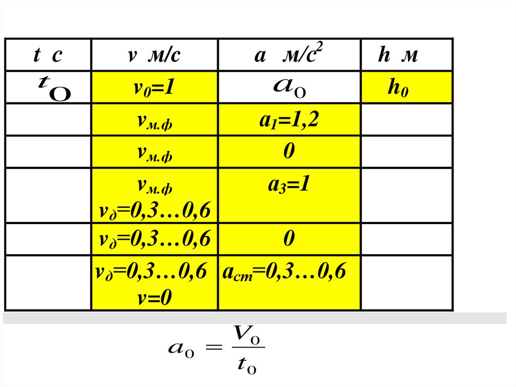
Расчет шестипериодной диаграммы.
1. Определяем кол-во циклов работы ПУ в час:
nц=Ачас/mгр ,
mгр - масса груза понимаемого в скипе
2. Определяем время движения скипа:
T=(3600/nц)-tn

24.

Первоначально tn=10c и после выбора сосуда
уточняется
3
V м /с
3; 4; 6
8; 9
12
15
более 15
tn. с
8
10
12
15
20

25.

3. Определяем среднею скорость движения скипа:
Vcр= H/T
4. Определяем максимальную скорость и
осуществляем ее корректировку:
Vmax= Vcр
( =1,2…1,25)
5. Определяем остальные параметры движения
скипа:

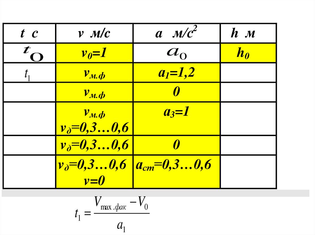
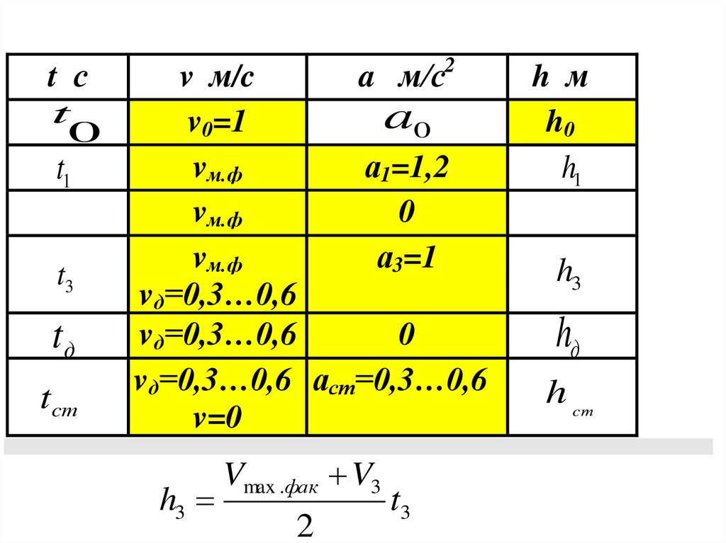
26.

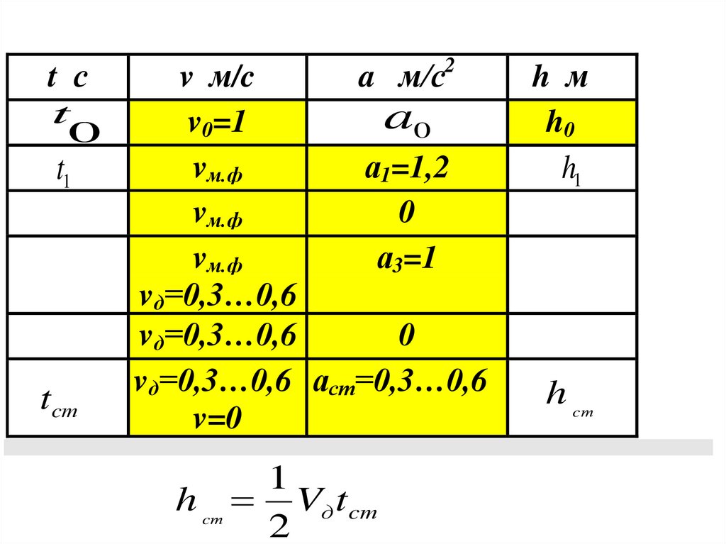
t с
2
v м/c
a м/с
v0=1
vм.ф
а1=1,2
vм.ф
0
vм.ф
а3=1
vд=0,3…0,6
vд=0,3…0,6
0
vд=0,3…0,6 аст=0,3…0,6
v=0
h м
h0

27.

t с
t
0
v м/c
a м/с2
v0=1
vм.ф
а1=1,2
vм.ф
0
vм.ф
а3=1
vд=0,3…0,6
vд=0,3…0,6
0
vд=0,3…0,6 аст=0,3…0,6
v=0
t0
2 h0
V0
h м
h0

28.

t с
t
0
v м/c
a м/с2
a0
v0=1
vм.ф
а1=1,2
vм.ф
0
vм.ф
а3=1
vд=0,3…0,6
vд=0,3…0,6
0
vд=0,3…0,6 аст=0,3…0,6
v=0
V0
a0
t0
h м
h0

29.

t с
t
0
t1
v м/c
a м/с2
a0
v0=1
vм.ф
а1=1,2
vм.ф
0
vм.ф
а3=1
vд=0,3…0,6
vд=0,3…0,6
0
vд=0,3…0,6 аст=0,3…0,6
v=0
t1
Vmax .фак V0
a1
h м
h0

30.

t с
t
0
t1
v м/c
a м/с2
a0
v0=1
vм.ф
а1=1,2
vм.ф
0
vм.ф
а3=1
vд=0,3…0,6
vд=0,3…0,6
0
vд=0,3…0,6 аст=0,3…0,6
v=0
h1
Vmax .фак V0
2
t1
h м
h0
h1

31.

t с
t
0
t1
t cт
v м/c
a м/с2
a0
v0=1
vм.ф
а1=1,2
vм.ф
0
vм.ф
а3=1
vд=0,3…0,6
vд=0,3…0,6
0
vд=0,3…0,6 аст=0,3…0,6
v=0

tcт
acт
h м
h0
h1

32.

t с
t
0
t1
t cт
v м/c
a м/с2
a0
v0=1
vм.ф
а1=1,2
vм.ф
0
vм.ф
а3=1
vд=0,3…0,6
vд=0,3…0,6
0
vд=0,3…0,6 аст=0,3…0,6
v=0
1
h cт Vд t cт
2
h м
h0
h1
h cт

33.

t с
t
0
t1

t cт
v м/c
a м/с2
a0
v0=1
vм.ф
а1=1,2
vм.ф
0
vм.ф
а3=1
vд=0,3…0,6
vд=0,3…0,6
0
vд=0,3…0,6 аст=0,3…0,6
v=0



h м
h0
h1
h cт

34.

t с
t
0
t1

t cт
v м/c
a м/с2
a0
v0=1
vм.ф
а1=1,2
vм.ф
0
vм.ф
а3=1
vд=0,3…0,6
vд=0,3…0,6
0
vд=0,3…0,6 аст=0,3…0,6
v=0
hд h0 hcт
h м
h0
h1

h cт

35.

t с
t
0
t1
t3

t cт
v м/c
a м/с2
a0
v0=1
vм.ф
а1=1,2
vм.ф
0
vм.ф
а3=1
vд=0,3…0,6
vд=0,3…0,6
0
vд=0,3…0,6 аст=0,3…0,6
v=0
t3
Vmax .фак Vд
a3
h м
h0
h1

h cт

36.

t с
t
0
t1
t3

t cт
v м/c
a м/с2
a0
v0=1
vм.ф
а1=1,2
vм.ф
0
vм.ф
а3=1
vд=0,3…0,6
vд=0,3…0,6
0
vд=0,3…0,6 аст=0,3…0,6
v=0
h3
Vmax .фак V3
2
t3
h м
h0
h1
h3

h cт

37.

t с
t
0
t1
t3

t cт
v м/c
a м/с2
a0
v0=1
vм.ф
а1=1,2
vм.ф
0
vм.ф
а3=1
vд=0,3…0,6
vд=0,3…0,6
0
vд=0,3…0,6 аст=0,3…0,6
v=0
h2 H 2h0 h1 h3
h м
h0
h1
h2
h3

h cт

38.

t с
t
0
t1
t2
t3

t cт
v м/c
a м/с2
a0
v0=1
vм.ф
а1=1,2
vм.ф
0
vм.ф
а3=1
vд=0,3…0,6
vд=0,3…0,6
0
vд=0,3…0,6 аст=0,3…0,6
v=0
t2
h2
Vmax .фак
h м
h0
h1
h2
1
2
6
h3
5

4
h cт
3

39.

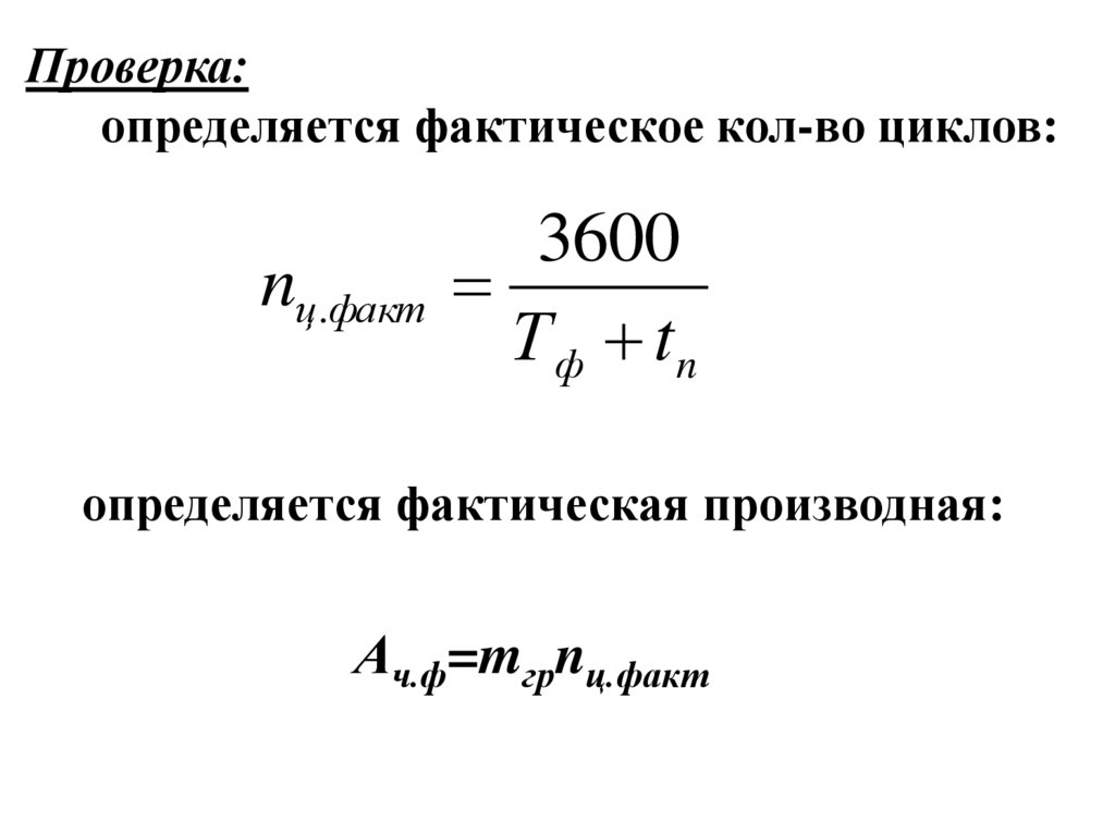
Проверка:
определяется фактическое кол-во циклов:
3600
nц.факт
Т ф tn
определяется фактическая производная:
Ач.ф=mгрnц.факт

40.

Диаграмма скорости 2х концевой ПУ
с опрокидными сосудами:
V
Vmax
V0'
t0 t0'
t1
t2
t3
t0'' tст
Длина разгрузочных кривых h=7…9 м,
а0=0,3 м/c2,
V0'=1 м/c
V0''
t

41.

V
Vmax
V0'
t0 t0'
t1
t2
Т
t3
t0'' tст
V0''
t
English     Русский Правила