Аффиксы

1.

АФФИКСЫ

2.

ИЕРАРХИЯ АФФИКСОВ

3.

КОНФИКСЫ
Основные понятия
• Конфиксом называется аффикс, не разрывающий корень, к
которому он присоединяется, и сам не разрываемый этим
корнем.
• Суффиксом называется конфикс, который стоит после корня, но
не обязательно перед другим корнем.
• Префиксом называется конфикс, который стоит перед корнем, но
не обязательно после другого корня.
• Интерфиксом называется конфикс, который стоит после корня и
при этом обязательно перед другим корнем.

4.

5.

6.

7.

ИЕРАРХИЯ КОНФИКСОВ

8.

СУФФИКСЫ

9.

10.

11.

12.

13.

ИНСТРУМЕНТИВНЫЕ ПРЕФИКСЫ

14.

ЛЕКСИЧЕСКИЕ СУФФИКСЫ
примеров нет, текста тоже

15.

ИНТЕРФИКСЫ

16.

17.

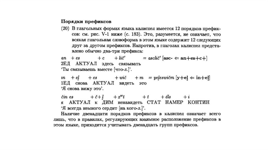
ПОРЯДКИ СУФФИКСОВ И ПРЕФИКСОВ

18.

19.

20.

21.

22.

23.

СВЯЗЬ МЕЖДУ ПОРЯДКОМ КОНФИКСА И
ЕГО ЗНАЧЕНИЕМ

24.

• Словоизменение
• Словообразование
• Корень
• Словообразование
• Словоизменение
начало слова
конец слова

25.

НАРУШЕНИЯ

26.

27.

28.

ЦИРКУМФИКСЫ

29.

30.

31.

ИНФИКСЫ

32.

33.

34.

ТРАНСФИКС
English     Русский Правила