436.95K
Категория: ИнформатикаИнформатика

Алгоритмы кодирования в архиваторах

1.

Алгоритмы кодирования источников,
применяемые в архиваторах
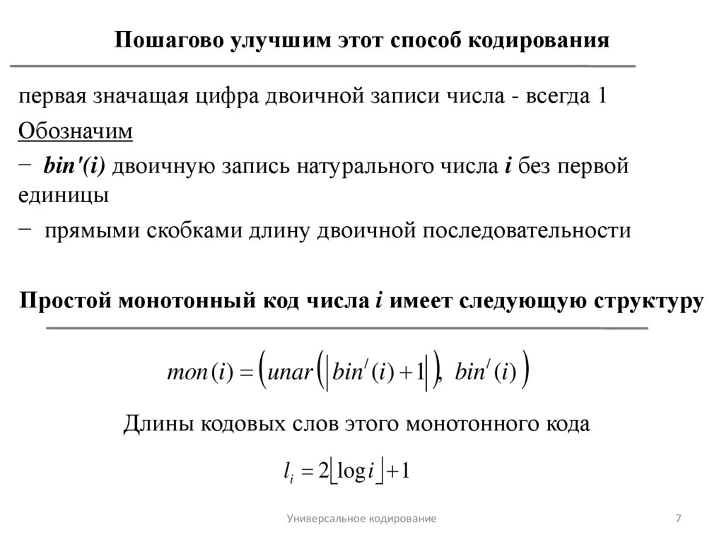
1 Монотонные коды
2 Интервальное кодирование и метод «стопка книг»

2.

1 Монотонные коды
Префиксный код множества натуральных чисел
N = {1,2,...}
мы будем называть монотонным,
если для любых i, j N, i < j,
длины соответствующих кодовых слов
li и lj
удовлетворяют неравенству li <= lj
2

3.

Унарный код
Унарный код сопоставляет числу i двоичную комбинацию вида
1i-10
пример,
унарными кодами чисел 1, 2 и 3 являются последовательности
unar(1) = 0,
unar(2) = 10
unar(3) = 110
Длина кодового слова для числа i равна
li = i
3

4.

Код Голомба
Т = 2m
Код Голомба для числа i состоит из двух частей
Первая часть – унарный код числа
English     Русский Правила