1.90M
Категория: МатематикаМатематика

Средние величины

1.

Средние величины

2.

Среднее
арифметическое

3.

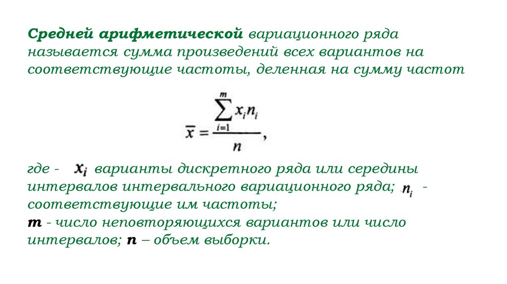
Средней арифметической вариационного ряда
называется сумма произведений всех вариантов на
соответствующие частоты, деленная на сумму частот
где варианты дискретного ряда или середины
интервалов интервального вариационного ряда;
соответствующие им частоты;
т - число неповторяющихся вариантов или число
интервалов; n – объем выборки.

4.

Найти среднее арифметическое вариационного ряда:

5.

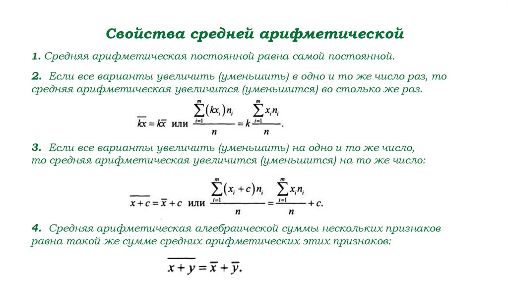
Cвойства средней арифметической
1. Средняя арифметическая постоянной равна самой постоянной.
2. Если все варианты увеличить (уменьшить) в одно и то же число раз, то
средняя арифметическая увеличится (уменьшится) во столько же раз.
3. Если все варианты увеличить (уменьшить) на одно и то же число,
то средняя арифметическая увеличится (уменьшится) на то же число:
4. Средняя арифметическая алгебраической суммы нескольких признаков
равна такой же сумме средних арифметических этих признаков:

6.

Средняя пенсия в городе Н-ске составляла
17 000 рублей, мэр города решил увеличить пенсию
каждого пенсионера на 1500 рублей. Какой стала
пенсия после этого повышения? Спустя год пенсию
повысили на 4%. Какова теперь средняя пенсия?

7.

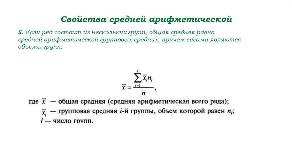
Cвойства средней арифметической
5. Если ряд состоит из нескольких групп, общая средняя равна
средней арифметической групповых средних, причем весами
являются объемы групп:

8.

Cвойства средней арифметической
5. Если ряд состоит из нескольких групп, общая средняя равна
средней арифметической групповых средних, причем весами являются
объемы групп:

9.

По результатам опроса 300 пенсионеров города Н-ска средняя пенсия в
этом городе составляет 17 000 рублей, в городе М-ске опросили 500
пенсионеров и получили среднюю величину пенсии 21200 рублей, а в Хске опросили 200 человек и получили среднее значение равное 18100
рублей. Какова общая средняя пенсия этих городов?

10.

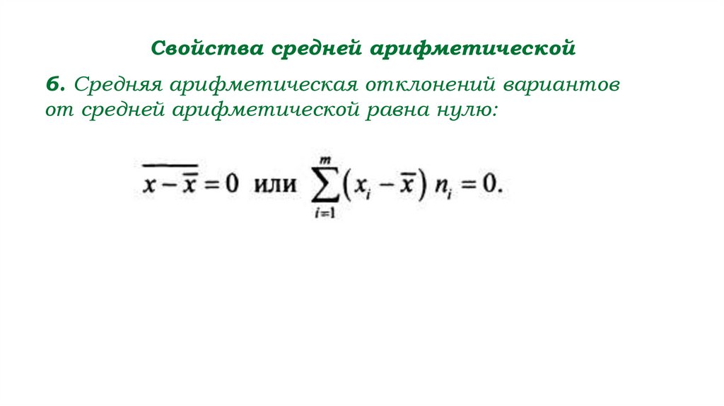
Cвойства средней арифметической
6. Cредняя арифметическая отклонений вариантов
от средней арифметической равна нулю:

11.

Медиана

12.

Медианой вариационного ряда называется значение
признака, приходящееся на середину ранжированного
ряда наблюдений.
Для дискретного вариационного ряда с нечетным числом
членов медиана равна серединному варианту, а для ряда с
четным числом членов - полусумме двух серединных
вариантов.
Для интервальных рядов:

13.

14.

Найти медиану вариационного ряда:

15.

Мода

16.

Модой вариационного ряда называется
вариант, которому соответствует
наибольшая частота.

17.

Моду дискретного вариационного ряда находят согласно правилам:
1. В случае, когда все значения в выборке встречаются одинаково часто,
принято считать, что этот выборочный ряд не имеет моды
Например, 556677 — в этой выборке моды нет.
2. Когда два соседних (смежных) значения имеют одинаковую частоту и их
частота больше частот любых других значений, мода вычисляется как
среднее арифметическое этих двух значении.
Например, в выборке 1 2 2 2 5 5 5 6 частоты рядом расположенных значении
2 и 5 совпадают и равняются 3. Эта частота больше чем частота других
значении 1 и 6 (у которых она равна 1). Значит, мода 3,5.
3) Если два несмежных (не соседних) значения в выборке имеют равные
частоты которые больше частот любого другого значения, то выделяют две
моды. Например, в ряду 10 11 11 11 12 13 14 14 14 17 модами являются
значения 11 и 14. В таком случае говорят, что выборка является
бимодальной.
Могут существовать и так называемые мультимодальные распределения,
имеющие более двух вершин (мод)

18.

Найти моду вариационного ряда:

19.

20.

21.

Показатели вариации

22.

Размах выборки

23.

Простейшим (и весьма приближенным)
показателем вариации является
вариационный размах R, равный
разности между наибольшим и
наименьшим вариантами ряда:

24.

Среднее линейное
отклонение

25.

Средним линейным отклонением
вариационного ряда называется
средняя арифметическая абсолютных
величин отклонений вариантов от их
средней арифметической:

26.

Дисперсия

27.

Дисперсией вариационного ряда
называется средняя арифметическая
квадратов отклонений вариантов от их
средней арифметической:

28.

29.

Средняя пенсия в городе Н-ске составляла
17 000 рублей,а дисперсия 49. Мэр города решил
увеличить пенсию каждого пенсионера на 1500 рублей.
Какой стала дисперсия после этого повышения?
Спустя год пенсию повысили на 4%. Какова теперь
дисперсия?

30.

31.

По результатам опроса 300 пенсионеров города Н-ска средняя пенсия в
этом городе составляет 17 000 рублей, в городе М-ске опросили 500
пенсионеров и получили среднюю величину пенсии 21200 рублей, а в Хске опросили 200 человек и получили среднее значение равное 18100
рублей. При этом дисперсия в Н-ске была равна 25, в М-ске 49, а в Х-ске
36. Какова общая дисперсия этих городов?

32.

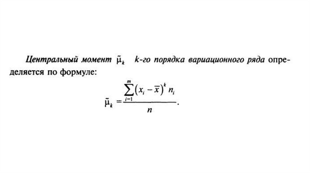
Моменты

33.

34.

35.

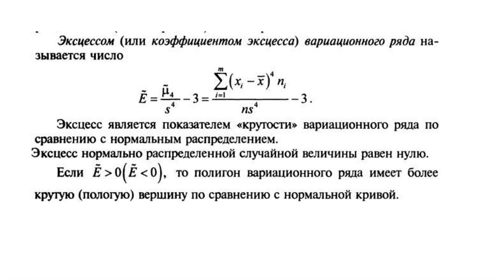
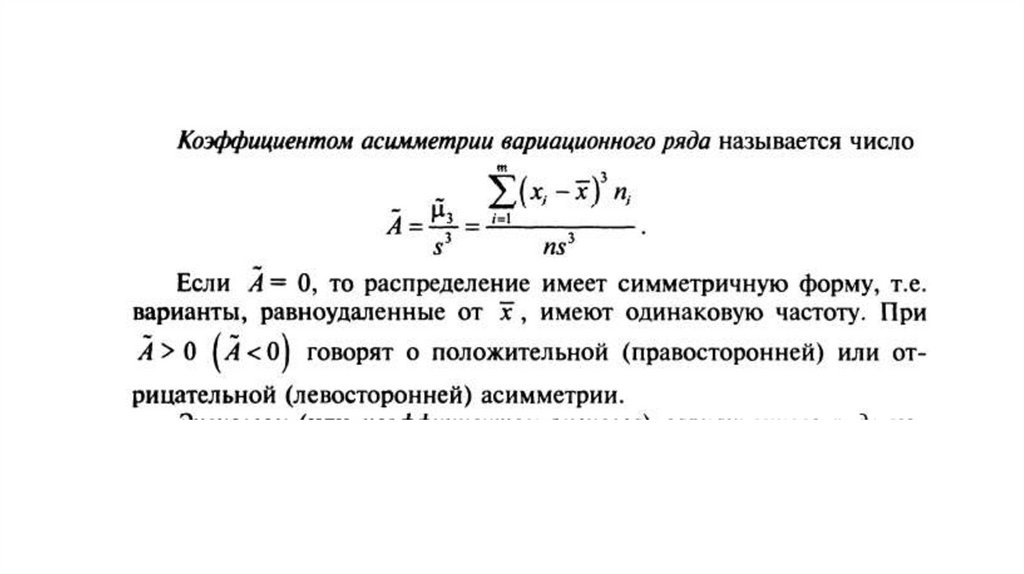
Коэффициент
асимметрии и эксцесс
English     Русский Правила