228.80K
Категория: ФизикаФизика

Постоянный электрический ток. Основные понятия и законы постоянного тока

1.

Постоянный электрический ток.
Основные понятия и законы
постоянного тока

2.

Ток – это от слова «течь». Как известно, течь могут жидкости. Что
же тогда такое «электрический ток»? Практически 200 лет физики
считали, что электрический ток – это некая невидимая жидкость.
И лишь в конце 19 века был найден ответ на этот вопрос физиком
Джозефом Джоном Томпсоном, за что он получил Нобелевскую
премию. Он обнаружил частицы, направленное движение которых
мы и называем током, – электроны. И хотя ток не является
направленным движением только электронов, но в металлах это
действительно так. Носителями тока в металлических
проводниках являются свободные электроны.
Электрический ток — направленное, упорядоченное
движение электрических зарядов.
Необходимым условием возникновения электрического
тока в проводнике является разность потенциалов на его
концах или напряжение (U) между двумя его точками.
Устройство, способное создавать необходимую для существования тока разность потенциалов
называют источником тока.

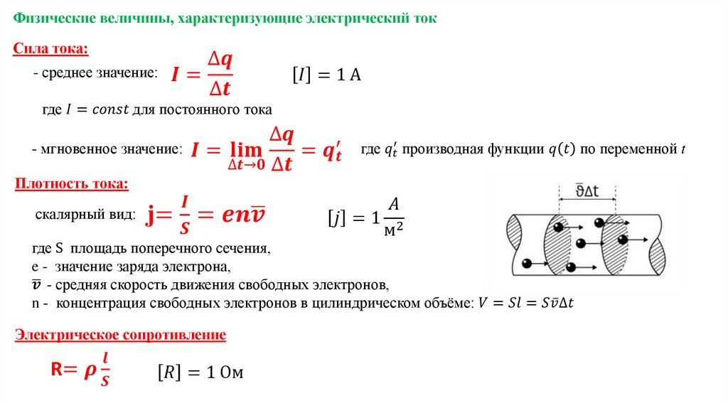
3.

Физические величины, характеризующие электрический ток
Сила тока:
English     Русский Правила