5.93M
Категория: МедицинаМедицина

Электрография органов и тканей (лекция 6)

1.

Электрические
поля органов и
тканей.
Электрография

2.

Работа всех органов человека
сопровождается электрическими
явлениями в них (генерацией
потенциалов действия на мембранах
клеток).
В этом состоит биоэлектрическая
активность органа.
Биопотенциалы в различных точках организма различны по величине и изменяются
со временем.
- Функционирование живой клетки всегда связано с потоками ионов (К+, Na+,
Ca2+, Cl-, др.) через мембрану клетки.
- Ионные потоки приводят к генерации биоэлектрических потенциалов (или
биопотенциалов).
- Следовательно, любой живой орган или ткань (сердце, мозг, мышца и т.д.) –
это источник биопотенциалов.
- Регистрируя биопотенциалы органа, можно оценивать его биоэлектрическую
активность и функциональное состояние.

3.

4.

5.

6.

7.

Диполь во внешнем электрическом поле
1) Диполь в однородном электрическом поле
В однородном электрическом поле напряженностью E на полюса
диполя действуют равные по величине и противоположные по
направлению силы. Они создают вращательный момент:
2) Диполь в неоднородном электрическом поле
В неоднородном электрическом поле
величины сил, действующих на полюсы
диполя, неодинаковы, и их сумма не равна
нулю Поэтому возникает равнодействующая
сила, втягивающая диполь в область более
сильного поля:

8.

9.

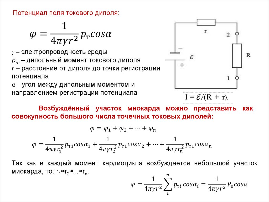
Потенциал поля токового диполя:
1
English     Русский Правила