279.50K
Категория: МатематикаМатематика

Элементы теории вероятностей. Глава 1

1.

Глава 1 Элементы теории вероятностей
§ 1. Основные понятия теории вероятностей
Испытанием (опытом) называют совокупность условий, при
которых наблюдается изучаемое явление.
Событием называют любое явление, которое может произойти в
результате испытания (опыта). События обозначают заглавными
буквами латинского алфавита A, B, C и т.д.
Пример. Извлекают один шар из урны с белыми и черными
шарами. Извлечение шара – это испытание, появление белого шара –
событие.
Достоверным называют событие, которое при испытании
обязательно произойдет.
Невозможным называют событие, которое при испытании никогда
не произойдет.
Пример. Извлекают один шар из урны с белыми шарами.
Появление белого шара является достоверным событием, а появление
черного шара является невозможным событием.

2.

Случайным называют событие, которое в результате испытания
может произойти, а может не произойти.
Пример. Извлекают один шар из урны с белыми и черными
шарами. Появление черного шара является случайным событием.
Совместными называют события, если наступление одного из них
не исключает появления другого в одном и том же испытании.
Пример. Подбрасывают одновременно две игральные кости.
Выпадение двух очков на первой кости и трех очков на второй кости –
совместные события.
Несовместными называют события, если наступление одного из
них исключает появление другого в одном и том же испытании.
Пример. Извлекают один шар из урны с белыми и черными
шарами. События «появился белый шар» и «появился черный шар» –
несовместные.
Полной группой событий называют совокупность всех возможных
результатов опыта. Другими словами, появление при испытании хотя бы
одного из событий полной группы есть достоверное событие.
Пример. Из орудия производится два выстрела. События – одно
попадание, два попадания и промах – образуют полную группу.

3.

Единственно возможными называют события, если появление в
результате испытания одного и только одного из них является
достоверным событием. Единственно возможные события попарно
несовместны.
Пример. Одновременно извлекают по одному шару из двух урн с
белыми и черными шарами. Обязательно произойдет только одно из
следующих событий: 1) из первой урны извлечен белый шар, из второй –
черный, 2) из первой урны извлечен черный шар, из второй – белый, 3)
из первой урны извлечен белый шар, из второй – тоже белый, 4) из
первой урны извлечен черный шар, из второй – тоже черный. Эти четыре
события – единственно возможные и образующие полную группу.
Противоположными называют два единственно возможных
события, образующих полную группу. Если одно из таких событий
обозначено символом A, то другое событие обозначают символом A .
Пример. Из урны с черными и белыми шарами извлекают один
шар. События “появился черный шар” и “появился белый шар” образуют
полную группу и являются противоположными.

4.

Суммой событий A и B называют событие, обозначаемое
символом A B и состоящее в появлении события A или события B, или
обоих событий A и B вместе.
Пример. Из винтовки производится два выстрела; событие A –
попадание при первом выстреле, событие B – попадание при втором
выстреле. Событие A B – попадание при первом выстреле, или при
втором выстреле, или при обоих выстрелах.
A+B
Пример. Если A и B – события, состоящие в A
B
попадании в область A и область B
соответственно, то событие A B – это
попадание снаряда в заштрихованную область.
Если события A и B – несовместные, то A B – событие,
состоящее в появлении одного из этих событий, безразлично какого.
Произведением событий A и B называют событие, обозначаемое
символом AB и состоящее в совместном осуществлении событий A и B.
Пример. Если A и B – события, определенные в
A+B
рассмотренном выше примере, то на рисунке событие A
B
A B – это попадание снаряда в общую часть
областей A и B.

5.

Произведением нескольких событий называют событие, состоящее в
совместном появлении всех этих событий.
Пример. Если события A, B, C – соответственно появление цифры 2
на верхней грани игральной кости при первом, втором и третьем
бросании, то событие ABC – появление цифры 2 во всех трех
испытаниях.
Равновозможными (равновероятными) называют случайные
события, если нет никаких оснований ожидать, что при испытаниях одно
из них будет появляться чаще других.
Пример. Бросают игральную кость. Появление того или иного
числа очков на верней грани кости есть события равновозможные.
§ 2. Классическое определение вероятности
Элементарным исходом (элементарным событием) называют
каждый из возможных результатов испытания.
Пример. В урне находится один белый и два черных шара. Тогда
при извлечении шара из урны возможны следующие элементарные
исходы: E1 – появился белый шар; E 2, E 3 – появился черный шар.
Благоприятствующими элементарными исходами некоторому
событию называют элементарные исходы, при которых событие
наступает.

6.

Пример. Бросают игральную кость. Появление на верхней грани
чисел
2,
4
и
6
являются
элементарными
исходами,
благоприятствующими появлению на верхней грани четного числа.
Вероятностью P A события A называют отношение числа m
благоприятствующих событию A элементарных исходов к общему числу
n единственно возможных и равновозможных элементарных исходов
испытания:
m
P A ,
n
Пример. Бросают игральную кость. Вероятность появления на
верней грани кости числа 2 равна P 1 6 .
Свойства вероятности.
1) Вероятность достоверного события равна единице.
2) Вероятность невозможного события равна нулю.
3) Вероятность случайного события A изменяется в пределах
0 P A 1 .

7.

Относительной частотой w(A) события A называют отношение
числа испытаний m, в которых событие появилось, к общему числу
произведенных испытаний n, т.е. w A m n .
Пример. При проверке в магазине качества хлеба было обнаружено
7 буханок не соответствующих ГОСТ из 50 отобранных. Относительная
частота появления некачественного хлеба равна W 7 50 .
При неограниченном увеличении n величина w(A) колеблется около
вероятности события A и неограниченно приближается к ней при
увеличении числа испытаний. Поэтому, если опытным путем
установлена относительная частота, то ее можно принять за
приближенное значение вероятности, т.е. можно положить
m
P A w A .
n
§ 3. Элементы комбинаторики
Перестановками называют множества, состоящие из одних и тех же
n различных элементов множества X x1 , x2 , , xn , отличающиеся
порядком их расположения. Число перестановок n элементов равно
Pn 1 2 3 ... n n!
По определению 0!=1.

8.

Размещениями из n элементов по k элементов (k n) называют
подмножества, состоящие из k элементов множества X x1 , x2 , , xn и
отличающиеся составом элементов или порядком их расположения.
Число размещений из n элементов по k элементов равно
n!
k
.
An
n k !
Сочетаниями из n элементов по k элементов (k n) называют
подмножества, состоящие из k элементов множества X x1 , x2 , , xn и
отличающиеся только составом элементов. Число сочетаний из n
элементов по k элементов равно
Ank
n!
k
.
Cn
Pk k! n k !
Пример. В случае множества X=(a,b,c) перестановками являются 6
множеств (a,b,c), (a,c,b), (b,a,c), (b,c,a), (c,a,b), (c,b,a); размещениями из
трех элементов по два являются 6 множеств (a,b), (b,a), (a,c), (c,a), (b,c),
(c,b); сочетаниями из трех элементов по два являются 3 множества (a,b),
(a,c), (b,c).

9.

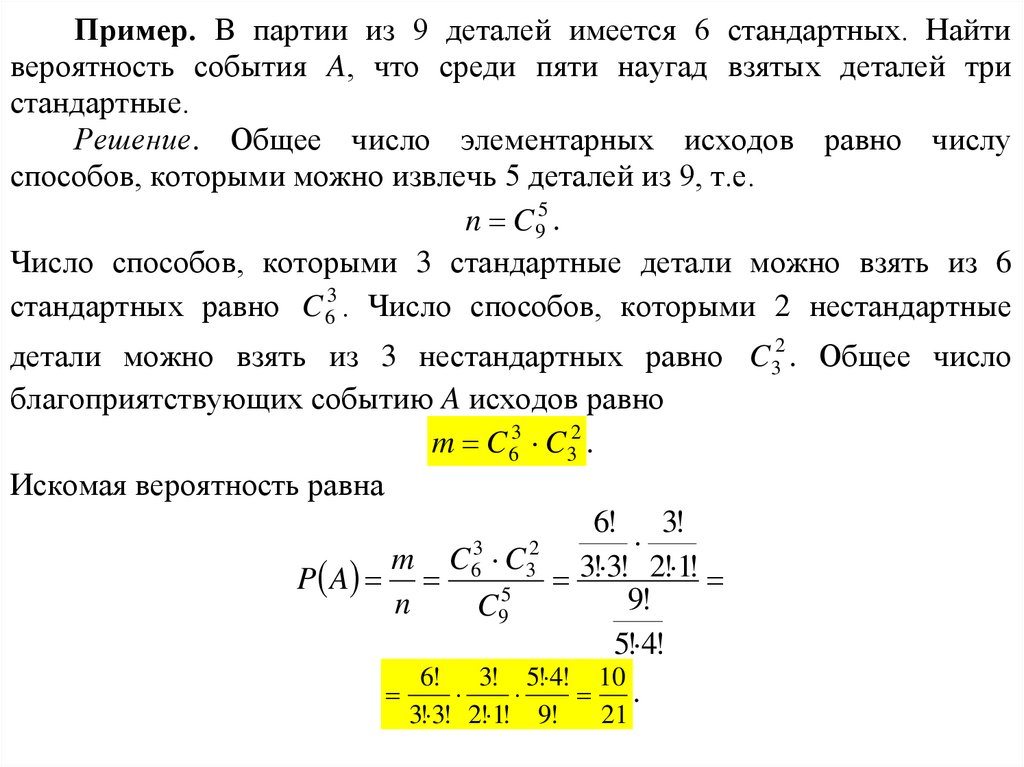
Пример. В партии из 9 деталей имеется 6 стандартных. Найти
вероятность события A, что среди пяти наугад взятых деталей три
стандартные.
Решение. Общее число элементарных исходов равно числу
способов, которыми можно извлечь 5 деталей из 9, т.е.
n C 95 .
Число способов, которыми 3 стандартные детали можно взять из 6
стандартных равно C 63 . Число способов, которыми 2 нестандартные
детали можно взять из 3 нестандартных равно C 32 . Общее число
благоприятствующих событию A исходов равно
m C 63 C 32 .
Искомая вероятность равна
6! 3!
3
2
C
C
m
P A 6 5 3 3! 3! 2! 1!
9!
n
C9
5! 4!
6! 3! 5! 4! 10
.
3! 3! 2! 1! 9!
21
English     Русский Правила