45.95M
Категория: ГеографияГеография

Измерения, выполняемые в геодезии

1.

Измерения, выполняемые в геодезии
Под измерениями понимают процесс сравнения какой-либо величины с другой однородной
величиной, принимаемой за единицу измерения. При всем многообразии геодезических измерений
все они сводятся в основном к трем видам:
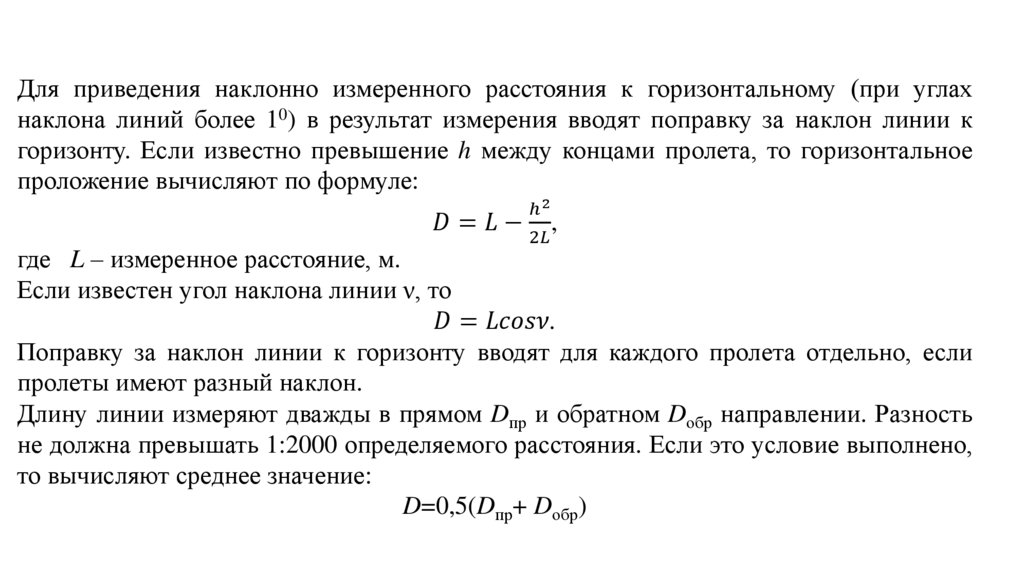
- линейные, в результате которых на местности определяют расстояний между заданными
точками, данный вид измерений выполняют рулетками, нитяным дальномером,
светодальномерами, лазерными дальномерами и др.;
- угловые, когда определяют значения горизонтальных и вертикальных углов между
направлениями на заданные точки, данный вид измерений выполняют оптико-механическими и
электронными теодолитами, электронными тахеометрами и др;
- высотные (нивелирование), в результате которых определяют разности высот отдельных точек,
выполняют оптико-механическими, цифровыми и лазерными нивелирами, теодолитами,
тахеометрами.
- координатные, в результате которых определяются координаты точек (XYZ), выполняют
электронными тахеометрами, ГНСС приемниками.
Измерения бывают прямыми – когда измеряется непосредственно величина, и косвенными –
когда измеряются некоторые величины, от которых искомая величина зависит функционально.

2.

Классификация погрешностей
По характеру действия
Грубыми называют погрешности, превосходящие по
абсолютной величине некоторый установленный для
данных условий измерений предел. Они происходят в
большинстве случаев в результате промахов и просчетов
исполнителя.
Такие
погрешности
обнаруживают
повторными измерениями, а результаты, содержащие их,
бракуют и заменяют новыми.
Систематическими
называют
погрешности,
которые по знаку или величине однообразно повторяются в
многократных измерениях Можно ослабить тщательной
проверкой
измерительных
приборов,
применением
соответствующей методики измерений, а также введением
поправок в результаты измерений.
Случайными являются погрешности, размер и
влияние которых на каждый отдельный результат измерения
остаются неизвестными. Величину и знак случайной
погрешности заранее установить нельзя.
По источнику происхождения
Личные
погрешности
связаны
с
особенностями наблюдателя, например, разные
наблюдатели по-разному наводят зрительную трубу
на визирную цель.
Погрешности приборов
обусловлены их
несовершенством, например погрешность угла,
измеренного теодолитом, неточным приведением в
вертикальное положение оси его вращения.
Внешние погрешности происходят из-за
влияния внешней среды, в которой протекают
измерения, например, погрешность в отсчете по
нивелирной рейке из-за изменения температуры
воздуха на пути светового луча (рефракция) или
нагрева нивелира солнечными луча

3.

Свойства случайных погрешностей
1.При определенных условиях измерений случайные погрешности по
абсолютной величине не могут превышать известного предела, называемого
предельной погрешностью. Это свойство позволяет обнаруживать и исключать из
результатов измерений грубые погрешности.
2.Положительные и отрицательные случайные погрешности примерно
одинаково часто встречаются в ряду измерений, что помогает выявлению
систематических погрешностей.
3.Чем больше абсолютная величина погрешности, тем реже она встречается в
ряду измерений.
4.Среднее арифметическое из случайных погрешностей измерений одной и той
же величины, выполненных при одинаковых условиях, при неограниченном
возрастании числа измерений стремится к нулю. Это свойство, называемое
свойством компенсации, можно математически записать так:
English     Русский Правила