1.60M
Категория: МатематикаМатематика

Производные функции нескольких переменных Градиент функции

1.

Лекция 1
Производные функции нескольких переменных
Градиент функции

2.

Понятие функции нескольких переменных.
1. Частные приращения функции
2. Частные производные
3. Геометрический смысл частных производных
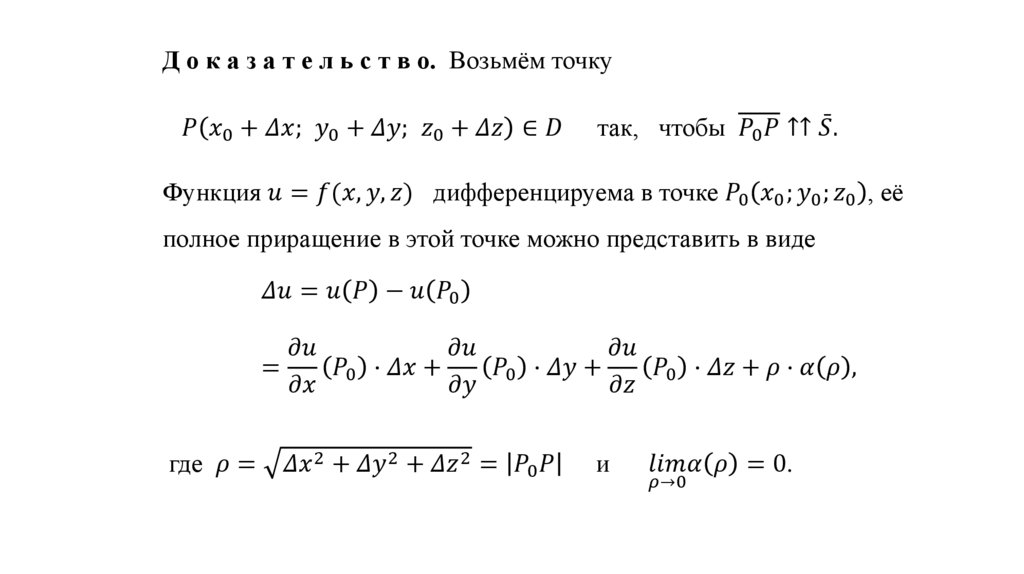
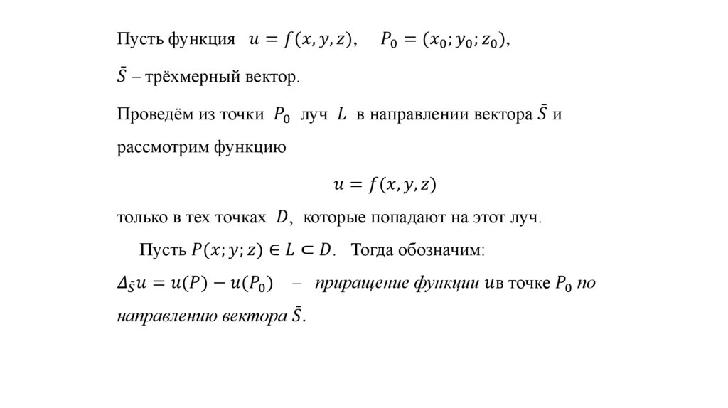
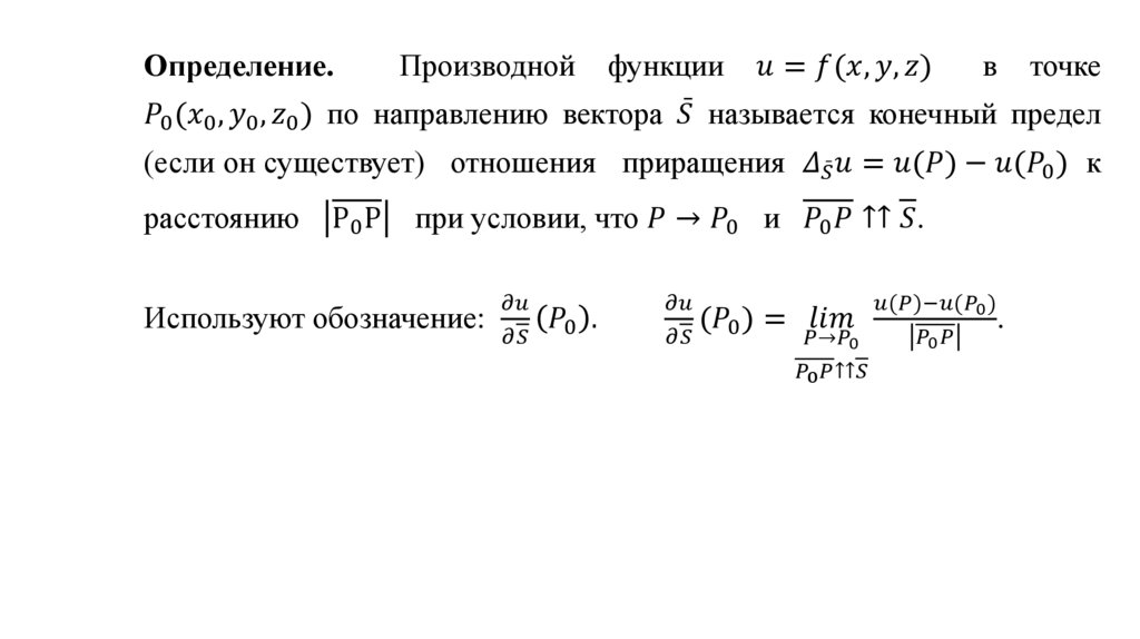
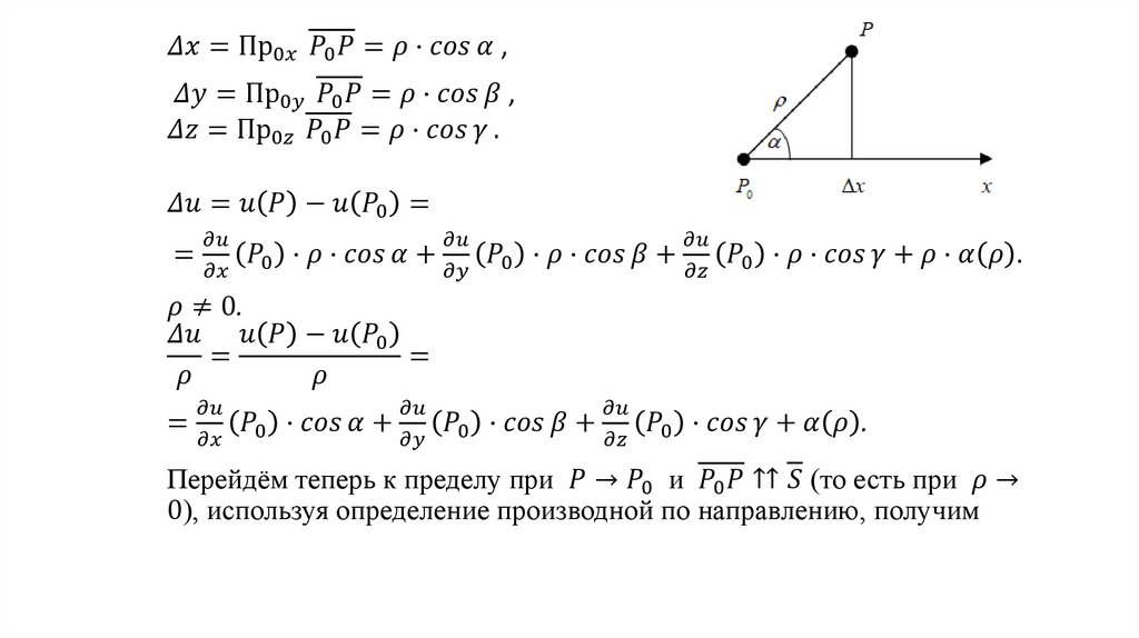
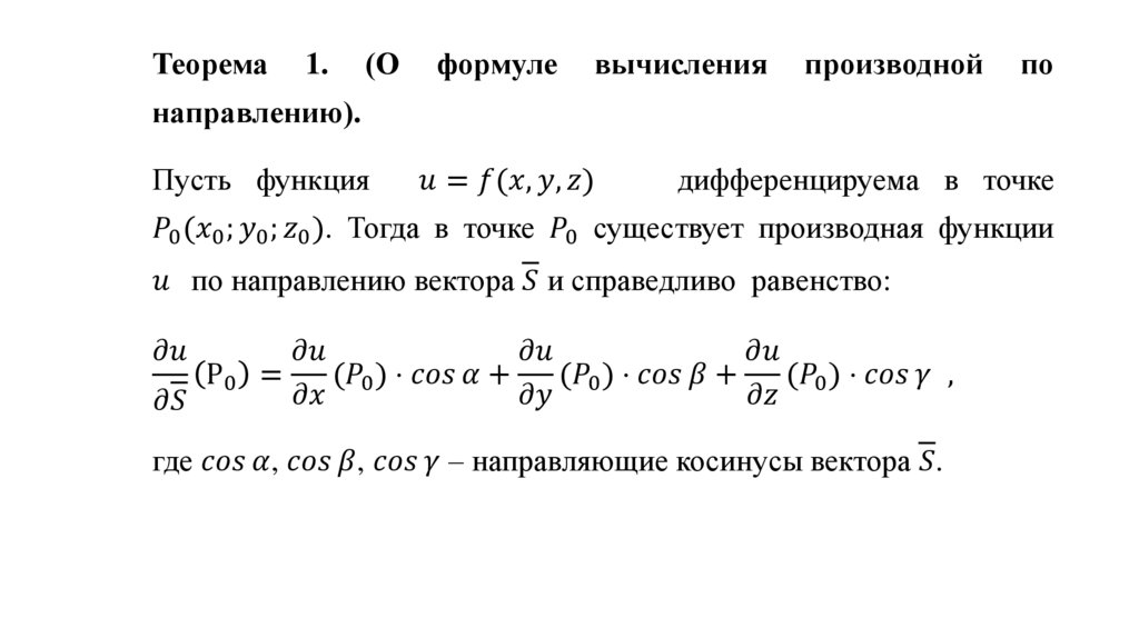
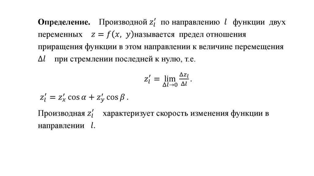
4. Производные по направлению. Доказательство теоремы.
(Формула вычисления производной по направлению).
5. Градиент функции
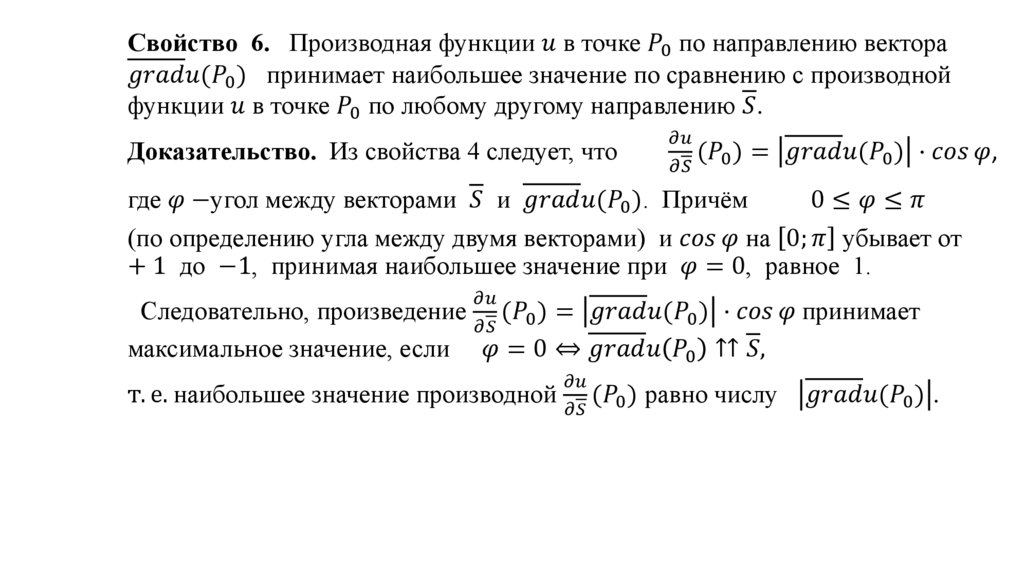
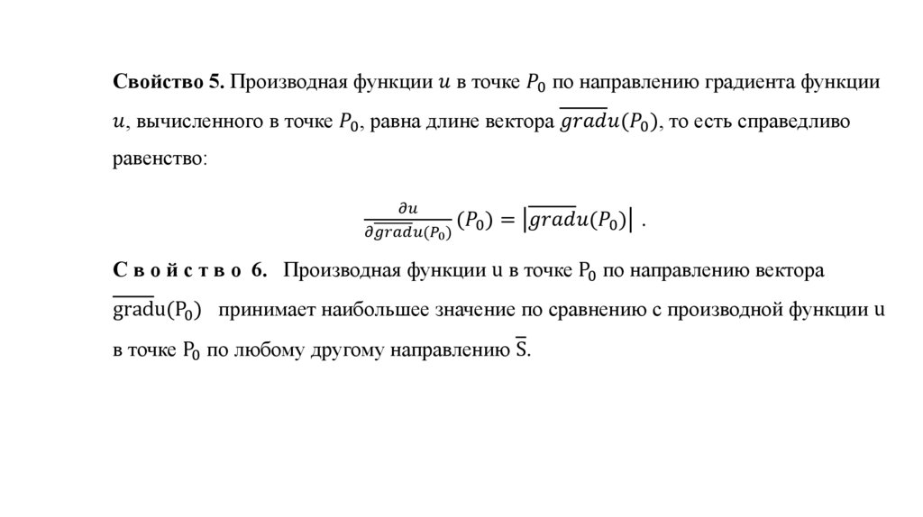
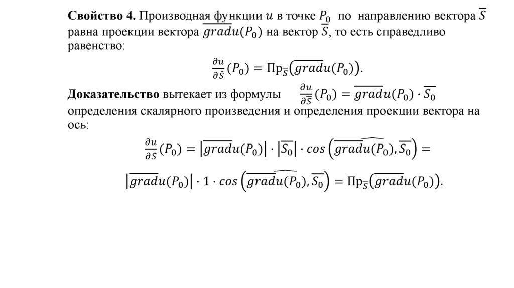
6. Основные свойства градиента. Доказательство свойств 3, 4, 6.

3.

Частные приращения функции

4.

Для примера рассмотрим функцию двух
переменных
English     Русский Правила