209.85K
Категория: ФизикаФизика

Основное уравнение МКТ

1.

Основное уравнение
МКТ

2.

Идеальный газ – математическая модель газа, в
которой предполагается, что:
а) потенциальной энергией взаимодействия
молекул можно пренебречь по сравнению с их
кинетической энергией;
б) суммарный объём молекул газа пренебрежимо
мал.

3.

Средняя квадратичная
скорость – это скорость,
равная корню квадратному
из средней арифметической
величины квадратов
скоростей отдельных
молекул:

4.

ЧЕМ ОБУСЛОВЛЕНО ДАВЛЕНИЕ ГАЗОВ?
Давление газа – есть результат ударов
молекул о стенки сосуда

5.

ОТ ЧЕГО ЗАВИСИТ ДАВЛЕНИЕ ГАЗА?

6.

Выведение основного уравнения МКТ
Основные сведения про модель идеального газа:
-молекулы движутся хаотически;
- механизм давления идеального газа – это
соударение отдельных молекул со стенками сосуда
Пусть идеальный
газ находится в
цилиндрическом
сосуде.
Определим
давление p этого
газа на поршень.

7.

Давление – величина, равная
отношению силы (F), действующей
перпендикулярно поверхности, к
площади этой поверхности (S).

8.

Определим силу удара одной молекулы о стенку сосуда.
Сила, действующая на
молекулу со стороны
поршня во время удара
Сила с которой
молекула действует на
поршень

9.

Рассчитаем число молекул N, ударившихся о
поршень за интервал
число молекул, ударившихся о поршень за
интервал

10.

Определим общую силу ударов молекул о
поршень.
Подставляем это значение в формулу
силы ударов молекул о поршень:
Значение данной силы подставим в
формулу давления:

11.

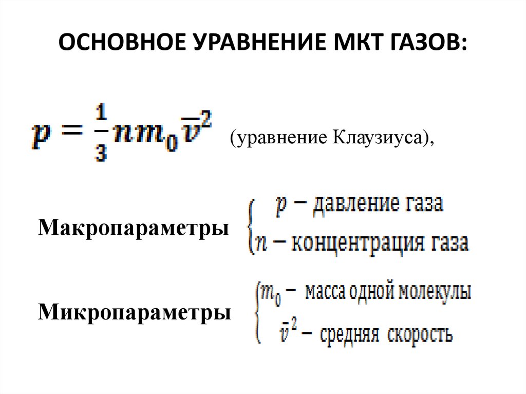
ОСНОВНОЕ УРАВНЕНИЕ МКТ ГАЗОВ:
(уравнение Клаузиуса),
Макропараметры
Микропараметры

12.

Второй способ записи основного уравнения МКТ
Средняя кинетическая энергия
поступательного движения
молекул газа:
– давление идеального газа
равно двум третям средней
кинетической энергии
поступательного движения
молекул, содержащихся в
единице объема

13.

П. 57
English     Русский Правила