1.44M
Категория: ФизикаФизика

Математическое описание систем автоматического управления

1.

Математическое описание
систем автоматического
управления

2.

Для получения математического описания системы обычно составляют
описание ее отдельных элементов.
В частности, для получения уравнений системы составляют уравнения
для каждого входящего в нее элемента. Совокупность всех уравнений
элементов и дает уравнения системы.
Уравнения (а также структурные схемы) автоматической системы
управления называют ее математической моделью.
Основные формы математического описания:
- аналитическая;
- графическая;
- табличная.

3.

Под установившимся (статическим) режимом понимают режим работы,
при котором все входные и выходные величины системы остаются
неизменными во времени, САР находится в состоянии равновесия. Такой
режим описывается алгебраическими линейными или нелинейными
уравнениями. Из которых определяют все характеристики установившегося
состояния.
Переходным (динамическим) является режим, при котором входные и
выходные величины системы изменяются во времени, САР переходит из
одного установившегося состояния в другое. Такой режим описывается
дифференциальными, интегральными, интегрально-дифференциальными
линейными и нелинейными уравнениями.
САР называется стационарной, если все коэффициенты уравнения,
описывающего систему, являются постоянными числами. Все параметры
стационарной САР не изменяются во времени.
У нестационарной САР некоторые коэффициенты описывающего ее
уравнения и параметры системы являются функциями времени.

4.

В большинстве случаев звенья и системы описываются нелинейными
дифференциальными уравнениями произвольного порядка, которые
содержат различные степени переменных или их производных,
произведения нескольких переменных или произведения переменных с их
производными.
Процесс замены нелинейного дифференциального уравнения
приближенным линейным, в том или ином смысле эквивалентным
нелинейному, называется линеаризацией.
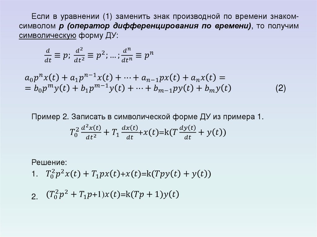
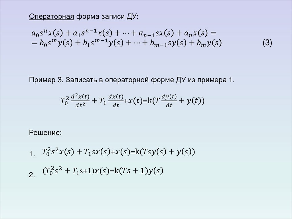
В общем случае дифференциальное уравнение динамики линейного
элемента АСУ является неоднородным линейным уравнением n-ого
порядка с постоянными коэффициентами:
English     Русский Правила