Поддержание температуры воздуха в помещении
Круглогодичная тепловая нагрузка
Расчет годового отпуска теплоты. График продолжительности тепловой нагрузки
ГИДРАВЛИЧЕСКИЙ РАСЧЕТ ТЕПЛОВЫХ СЕТЕЙ
Основные расчетные зависимости
Порядок гидравлического расчета
Режим давления в сети и выбор схемы абонентского ввода
ГИДРАВЛИЧЕСКИЙ РЕЖИМ ТЕПЛОВЫХ СЕТЕЙ
Гидравлическая устойчивость
Гидравлический режим открытых систем теплоснабжения
ТЕПЛОВОЙ РАСЧЕТ ТРУБОПРОВОДОВ
Подземная прокладка
Тепловые потери трубопровода
РАЦИОНАЛЬНАЯ СТРУКТУРА ТЕПЛОВЫХ СЕТЕЙ
Управляемость системы.
Выбор схем подключения абонентских установок.
ОБОРУДОВАНИЕ ТЕПЛОВЫХ ПУНКТОВ
6.07M
Категория: ПромышленностьПромышленность

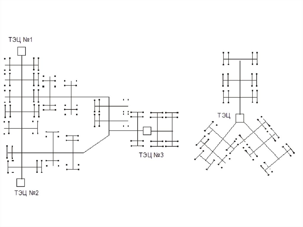
Методика определения количеств тепловой энергии и теплоносителя в водяных системах коммунального теплоснабжения

1.

ГОССТРОЙ РОССИИ
РАО «РОСКОММУНЭНЕРГО»
МЕТОДИКА
ОПРЕДЕЛЕНИЯ КОЛИЧЕСТВ ТЕПЛОВОЙ ЭНЕРГИИ И ТЕПЛОНОСИТЕЛЯ В
ВОДЯНЫХ СИСТЕМАХ КОММУНАЛЬНОГО ТЕПЛОСНАБЖЕНИЯ
(практическое пособие к Рекомендациям по организации учета
тепловой энергии и теплоносителей на предприятиях, в
учреждениях и организациях жилищно-коммунального хозяйства и
бюджетной сферы)
МДС 41-4.2000
Москва
2000
Государственный комитет Российской Федерации
по строительству и жилищно-коммунальному комплексу
Российское акционерное общество «Роскоммунэнерго»
Утверждено приказом Госстроя России от 06.05.2000 № 105

2. Поддержание температуры воздуха в помещении

Потери теплоты можно представить в виде
Qинф
Qт 1 ,
Qт Qинф Qт 1

где Qт – потери теплоты теплопередачей через ограждения, на которых
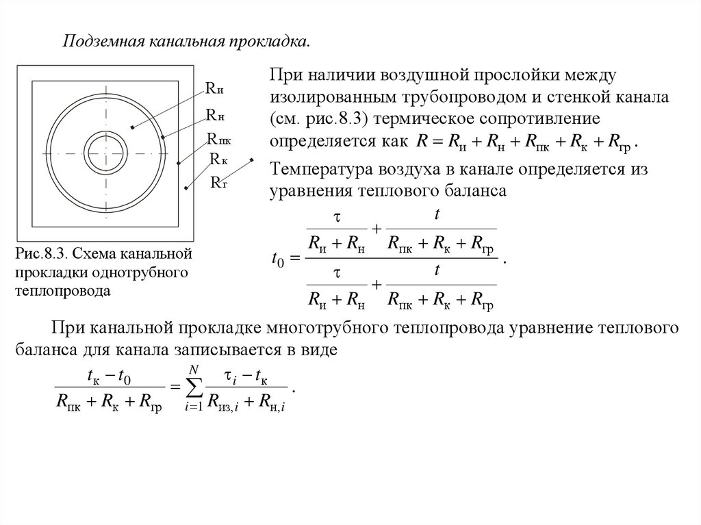
перепад температур более 3 0С; Qинф – затраты теплоты на нагрев воздуха,
поступающего извне через неплотности ограждений; Qинф Qт –
коэффициент инфильтрации, зависящий от температуры наружного воздуха и
скорости ветра.
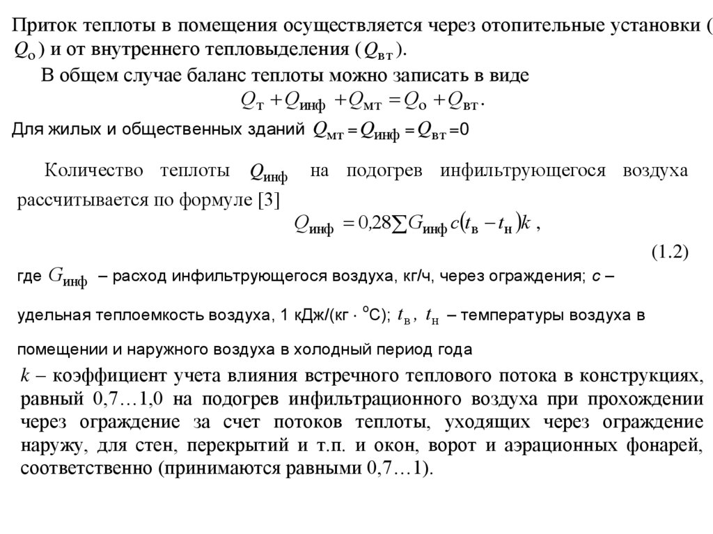
Приток теплоты в помещения осуществляется через отопительные установки ( Qо )
и от внутреннего тепловыделения ( Qвт ).
В общем случае баланс теплоты можно записать в виде
Qт Qинф Qмт Qo Qвт .
нагрев материалов и транспортных средств, поступающих извне ( Qмт ).

3.

Приток теплоты в помещения осуществляется через отопительные установки (
Qо ) и от внутреннего тепловыделения ( Qвт ).
В общем случае баланс теплоты можно записать в виде
Qт Qинф Qмт Qo Qвт .
Для жилых и общественных зданий Qмт = Qинф = Qвт =0
Количество теплоты Qинф
рассчитывается по формуле [3]
на подогрев инфильтрующегося воздуха
Qинф 0 ,28 Gинф c t в tн k ,
(1.2)
где Gинф – расход инфильтрующегося воздуха, кг/ч, через ограждения; с –
удельная теплоемкость воздуха, 1 кДж/(кг оС); t в , t н – температуры воздуха в
помещении и наружного воздуха в холодный период года
k – коэффициент учета влияния встречного теплового потока в конструкциях,
равный 0,7…1,0 на подогрев инфильтрационного воздуха при прохождении
через ограждение за счет потоков теплоты, уходящих через ограждение
наружу, для стен, перекрытий и т.п. и окон, ворот и аэрационных фонарей,
соответственно (принимаются равными 0,7…1).

4.

Расход теплоты Qинф на подогрев инфильтрующегося воздуха в
помещениях жилых и общественных зданий при естественной вытяжной
вентиляции, не компенсируемого подогретым приточным воздухом,
принимают равным большей из величин, полученным по формулам (1.2) и
Qинф 0 ,28L c t в tн k ,
где L – расход удаляемого воздуха, м3/ч; для жилых зданий принимают L=3 м3/ч на
1 м2 жилых помещений; – плотность воздуха, кг/м3.
Расход инфильтрующегося воздуха в помещении
неплотности ограждений определяют по формуле
Gинф , кг/ч, через
Gинф 0 ,216 F1 pi0 ,67 Rи F2Gн pi p1 0 ,67
3456 F3 p10 ,5 l pi p1 ,
где F1 , F2 – площади световых проемов и других наружных ограждений,
соответственно, м2; F3 – площадь щелей в наружных ограждениях; pi , p1 –
расчетная разность между давлениями на наружной и внутренней поверхностях
ограждений на i-м этаже и на уровне пола первого этажа, Па, соответственно; R и –
2
сопротивление воздухопроницанию, м ч Па/кг ; Gн – нормативная
воздухопроницаемость ограждений, кг/(м2 ч); l – длина стыков стеновых панелей,
м.

5.

Расчетная разность давлений определяется по формуле
pi H hi i в 0,5 iv2 cвп свн k1 pint ,
где H – высота здания от земли до верха карниза, центра вытяжных отверстий
фонаря или устья шахты, м; hi – расчетная высота от уровня земли до верха
светового проема, середины вертикальных или оси горизонтальных стыков
панелей, м; i , в – удельные веса, H/м3 наружного воздуха и воздуха в
помещении, соответственно; i – плотность наружного воздуха, кг/м3; v – скорость
ветра, м/с; свп , свн – аэродинамические коэффициенты соответственно для
подветренной и наветренной поверхностей ограждений; k 1 – коэффициент учета
изменения скоростного давления ветра в зависимости от высоты здания; pint –
условно-постоянное давление воздуха в здании, Па.

6.

7.

Таблица 2. Поправочный коэффициент для жилых зданий
Расчетная
температура
наружного
воздуха tн.р, °С
0
-5
-10
-15
-20
-25
-30
-35
-40
-45
-50
-55
2,05
1,67
1,45
1,29
1,17
1,08
1,00
0,95
0,9
0,85
0,82
0,8
Наружный
строительный объем
V, м3
100
200
300
400
500
600
700
800
900
1000
1100
1200
1300
1400
1500
1700
2000
2500
Удельная отопительная характеристика qо,
ккал/м3ч°С (кДж/м3ч°С)
постройка до 1958 г.
0,74 (3,1)
0,66 (2,76)
0,62 (2,6)
0,6 (2,51)
0,58 (2,43)
0,56 (2,34)
0,54 (2,26)
0,53 (2,22)
0,52 (2,18)
0,51 (2,14)
0,5 (2,09)
0,490 (2,05)
0,48 (2,01)
0,47 (1,97)
0,47 (1,97)
0,46 (1,93)
0,45 (1,88)
0,44 (1,84)
постройка после 1958г.
0,92 (3,85)
0,82 (3,43)
0,78 (3,27)
0,74 (3,1)
0,71 (2,97)
0,69 (2,89)
0,68 (2,85)
0,67 (2,8)
0,66 (2,76)
0,65 (2,72)
0,62 (2,6)
0,6 (2,51)
0,59 (2,47)
0,58 (2,43)
0,57 (2,39)
0,55 (2,3)
0,53 (2,22)
0,52 (2,18)
Наружный
строительный
объем V, м3
4000
4500
5000
6000
7000
8000
9000
10000
11000
12000
13000
14000
15000
20000
25000
30000
35000
40000
Удельная отопительная
характеристика qо, ккал/м3ч°С
(кДж/м3ч°С)
постройка
постройка до 1958 г.
после 1958г.
0,4 (1,67)
0,47 (1,97)
0,39 (1,63)
0,46 (2,93)
0,38 (1,59)
0,45 (1,88)
0,37 (1,55)
0,43 (1,8)
0,36 (1,51)
0,42 (1,76)
0,35 (1,46)
0,41 (1,72)
0,34 (1,42)
0,4 (1,67)
0,33 (1,38)
0,39 (1,63)
0,32 (1,34)
0,38 (1,59)
0,31 (1,3)
0,38 (1,59)
0,3 (1,26)
0,37 (1,55)
0,3 (1,26)
0,37 (1,55)
0,29 (1,21)
0,37 (1,55)
0,28 (1,17)
0,37 (1,55)
0,28 (1,17)
0,37 (1,55)
0,28 (1,17)
0,36 (1,51)
0,28 (1,17)
0,35 (1,46)
0,27 (1,13)
0,35 (1,46)

8.

Для жилых и общественных зданий расчетное количество теплоты на
отопление определяется по формуле
Qо' Q'т qoV tв tно .
t t
При tн tно
Qо Qо' в н .
tв tно
Под вентиляционной нагрузкой понимают потребность в теплоте для
подогрева воздуха, подаваемого извне в помещения. Для ограничения
воздействия вредных веществ, содержащихся в воздухе, устанавливается их
предельно допустимая концентрация (ПДК). По степени действия на организм
человека вредные вещества разделяются на четыре класса:
Класс
Первый
Второй
Третий
Четвертый
Степень воздействия
Чрезвычайно опасные
Высокоопасные
Умеренноопасные
Малоопасные
Значение ПДК, мг/м3
менее 0,1
0,1–1,0
1,5–10,0
более 10,0

9.

В жилых зданиях без специальной приточной системы вентиляции расход
теплоты Qв= 0. Для общественных и промышленных зданий
Qв cvVп tвп tн m ,
где сv – объемная теплоемкость воздуха, 1260 Дж/(м3К); V п – объем
вентилируемого помещения по внутреннему замеру, м3; m – кратность обмена
воздуха в помещении.
При расчете по укрупненным показателям отпуск теплоты определяют при
известном объеме здания Qв qвV tв tн , а также по площади застройки. В
таблицах 1.1 и 1.2 приведены значения вентиляционной характеристики для ряда
типовых производственных и общественных зданий.

10.

Назначение зданий
Чугунолитейные цехи
Сталелитейные цехи
Термические цехи
Механосборочные и механические цехи
Деревообделочные цехи
Склады химикатов
Магазины
Бытовые и административные здания
Объем здания, тыс. м3
qв, Дж/(м3с0С)
10…50
50…100
100…150
10…50
50…100
100…150
До 10
10…30
30…75
5…10
10…50
50…100
100…200
До 5
5…10
10…50
До 1
1…2
2…5
1…2
2…5
5…10
0,5…1,0
1…2
2…5
5…10
10…20
1,28…1,17
1,17…1,05
1,05…0,95
1,12…0,97
0,97…0,85
0,85…0,80
1,52…1,40
1,40…1,17
1,17…0,70
0,47…0,29
0,29…0,17
0,17…0,14
0,14…0,10
0,69…0,58
0,58…0,53
0,53…0,47


0,7…0,53





0,17…0,14
0,14…0,13
0,13…0,11

11.

Назначение здания
Административные
здания,
научноисследовательские и проектные институты
Клубы
Театры и кинотеатры
Магазины, учебные заведения
Поликлиники, диспансеры

0,21
Назначение здания
Больницы

0,35
0,24
0,48
0,12
0,29
Бани, лаборатории
Предприятия питания, гаражи
Детские сады и ясли
Школы
1,2
0,94
0,12
0,1

12.

13.

Q Gc p 1 2

14. Круглогодичная тепловая нагрузка

Нагрузка ГВС имеет существенно неравномерный характер как в течение
суток, так и по дням недели . Наибольший расход горячей воды наблюдается в
утренние и вечерние часы, из дней недели – в субботу.
Среднедельный расход теплоты на ГВС отдельных жилых, общественных и
промышленных зданий определяется по формуле:
ср.н
Qгвс
1,2amc tг tх / nc ,
где a – норма расхода горячей воды на единицу измерения; m – количество единиц
измерения; с – теплоемкость воды, 4190 Дж/(кг К); tг, tх – температура горячей и
холодной воды; nc – расчетная длительность подачи воды на ГВС, сек/сут. или
час/сут.; коэффициент 1,2 учитывает остывание горячей воды в абонентских
системах ГВС.

15.

Зимой принимают tх =5 0C, летом – tх =15 0C. Величина а дается для tг =
550C. При других значениях tг
55 tх
.
at a
tг t х
В местах водоразбора должна поддерживаться температура горячей воды для
открытых систем – не ниже 55 0C и не выше 80 0C; для закрытых систем – не ниже
50 0C и не выше 75 0C. Для жилых зданий, больниц, детских садов, санаториев,
домов отдыха и т.п. nc = 86400 сек/сут., или 24 час/сут.

16.

17. Расчет годового отпуска теплоты. График продолжительности тепловой нагрузки

Для построения графика нужны данные о стоянии температур, например:
–40...–35 0С – n1 часов;
–35...–30 0С – n2 часов;
–30...–25 0С – n3 часов;
......................……………
0...+5 0С – nj-1 часов;
+5...+10 0С – nj часов.

18. ГИДРАВЛИЧЕСКИЙ РАСЧЕТ ТЕПЛОВЫХ СЕТЕЙ

В задачу гидравлического расчета входят:
• - определение диаметра трубопроводов;
• - определение падения давления (напора);
• - определение давлений (напоров) в различных точках сети;
• - увязка всех точек сети при статическом и динамическом режимах с целью
обеспечения допустимых давлений и требуемых напоров в сети и
абонентских системах.
По результатам гидравлического расчета можно решить следующие задачи.
• Определение капитальных затрат, расхода металла (труб) и основного объема
работ по прокладке тепловой сети.
• Определение характеристик циркуляционных и подпиточных насосов.
• Определение условий работы тепловой сети и выбора схем присоединения
абонентов.
• Выбор автоматики для тепловой сети и абонентов.
• Разработка режимов эксплуатации.

19.

Схемы и конфигурации тепловых сетей
Схема тепловой сети (ТС) определяется размещением источников тепла по отношению к
району потребления, характером тепловой нагрузки и видом теплоносителя. Удельная
протяженность паровых сетей на единицу расчетной тепловой нагрузки невелика,
поскольку потребители пара – как правило, промышленные потребители – находятся на
небольшом расстоянии от источника тепла.
Более сложной задачей является выбор схемы водяных тепловых сетей вследствие
большой протяженности, большого количества абонентов. Водяные ТС менее
долговечны, чем паровые вследствие большей коррозии, больше чувствительны к
авариям из-за большой плотности воды.

20.

21. Основные расчетные зависимости

22.

Падение давления в трубе представляет собой сумму линейных потерь
давления и потерь давления на местных гидравлических сопротивлениях.
Dp = Dpл + Dpм.
(6.2)
В трубопроводах Dpл=Rл L, где Rл – удельное падение давления, т.е. падение
давление единицы длины трубы, определяемое по формуле д'Арси.
w 2
G2

0.812 5 .
2d
d
Коэффициент гидравлического сопротивления l зависит от режима течения
жидкости и абсолютной эквивалентной шероховатости стенок трубы кэ. Можно в
расчетах принимать следующие значения кэ – в паропроводах кэ =0.2 мм; в
водяных сетях кэ =0.5 мм; в конденсатопроводах и системах ГВС кэ =1 мм.
При ламинарном течении жидкости в трубе (Re < 2300)
64
.
Re
(6.4)
В переходной области 2300 < Re < 4000
0 .25
68
k
0.11 э
.
d
Re
568 d
Reпр
При Re

(6.5)

23.

Потери давления на местных сопротивлениях определяются по формуле
w2
G2
(6.8)

0.812 4 .
2
d
Значения коэффициента местного гидравлического сопротивления x
приводятся в справочниках. При гидравлических расчетах можно учитывать
потери давления на местных сопротивлениях через эквивалентную длину.
1
lэк в d .
Тогда p R‘ l lэкв R‘ l 1 , где a=lэкв/l – доля местных потерь давления.

24. Порядок гидравлического расчета

Обычно при гидравлическом расчете задаются расход теплоносителя и
суммарное падение давления на участке. Требуется найти диаметр трубопровода.
Расчет состоит из двух этапов – предварительного и поверочного.
Предварительный расчет.
1. Задаются долей местных падений давления a=0.3...0.6.
2. Оценивают удельные потери давления
p
. Если падение давления на участке неизвестно, то

2l 1
задаются величиной Rл < 20...30 Па/м.
3. Рассчитывают диаметр трубопровода из условия работы в турбулентном
режиме Для водяных тепловых сетей плотность принимают равной 975
кг/м3.
Из (6.7) найдем
0.19
AR G 2
,
d
(6.9)
R
л
где r – средняя плотность воды на данном участке. По найденному значению
диаметра выбирают по ГОСТ трубу с ближайшим внутренним диаметром. При
выборе трубы указывают либо dу и d, либо dн и d.

25.

Поверочный расчет.
Для концевых участков следует проверить режим движения. Если окажется,
что режим движения переходный, то, если есть возможность, нужно уменьшить
диаметр трубы. Если это невозможно, то нужно вести расчет по формулам
переходного режима.
Затем точняются значения Rл, уточняются типы местных сопротивлений и их
эквивалентные длины. Задвижки устанавливаются на выходе и входе коллектора,
в местах присоединения распределительных сетей к магистральным, ответвлений
к потребителю и у потребителей. Если длина ответвления менее 25 м, то
допускается устанавливать задвижку только у потребителя. Секционирующие
задвижки устанавливаются через 1…3 км. Кроме задвижек возможны и другие
местные сопротивления – повороты, изменения сечения, тройники, слияние и
разветвление потока и т.д.
Для определения количества температурных компенсаторов длины участков
делятся на допустимое расстояние между неподвижными опорами. Результат
округляется до ближайшего целого числа. Если на участке есть повороты, то они
могут быть использованы для самокомпенсации температурных удлинений. При
этом количество компенсаторов уменьшается на число поворотов.
Определяются потери давления на участке. Для закрытых систем
Dpуч=2Rл(l+lэ). Для открытых систем предварительный расчет ведется по
эквивалентному расходу
0.5G G
2
пр
Gэкв Gов
Gгвс
2
пр
ов гвс

26.

При поверочном расчете удельные линейные потери давления рассчитываются
отдельно для подающего и обратного трубопроводов для действительных
расходов.
pупр Rлпр l lм , pуоб Rлоб l lм .
По окончании гидравлического расчета строится пьезометрический график.
Пьезометрический график тепловой сети
На пьезометрическом графике в масштабе наносятся рельеф местности,
высота присоединенных зданий, напор в сети. По этому графику легко
определить напор и располагаемый напор в любой точке сети и абонентских
системах.

27.

28.

За горизонтальную плоскость отсчета напоров принят уровень 1 – 1 . Линия
П1 – П4 – график напоров подающей линии. Линия О1 – О4 – график напоров
обратной линии. Но1 – полный напор на обратном коллекторе источника; Нсн –
напор сетевого насоса; Нст – полный напор подпиточного насоса, или полный
статический напор в тепловой сети; Нк – полный напор в т.К на нагнетательном
патрубке сетевого насоса; DHт – потеря напора в теплоприготовительной
установке; Нп1 – полный напор на подающем коллекторе, Нп1= Нк – DHт.
Располагаемый напор сетевой воды на коллекторе ТЭЦ Н1=Нп1-Но1. Напор в
любой точке сети i обозначается как Нпi, Hoi – полные напоры в прямом и
обратном трубопроводе. Если геодезическая высота в точке i есть Zi, то
пьезометрический напор в этой точке есть Нпi – Zi, Hoi – Zi в прямом и обратном
трубопроводах, соответственно. Располагаемый напор в точке i есть разность
пьезометрических напоров в прямом и обратном трубопроводах – Нпi – Hoi.
Располагаемый напор в тепловой сети в узле присоединения абонента Д есть Н4 =
Нп4 – Но4.

29.

Требования к режиму давления в тепловой сети:
- в
любой точке системы давление не должно превышать
максимально допустимой величины. Трубопроводы системы
теплоснабжения рассчитаны на 16 ата, трубопроводы местных
систем – на давление 6…7 ата;
- во избежание подсосов воздуха в любой точке системы
давление должно быть не менее 1.5 ата. Кроме того, это
условие необходимо для предупреждения кавитации
насосов;
- в любой точке системы давление должно быть не меньше
давления насыщения при данной температуре во избежание
вскипания воды.

30.

31. Режим давления в сети и выбор схемы абонентского ввода

1. Для нормальной работы потребителей тепла напор в обратной линии
должен быть достаточен для заполнения системы, Ho > DHмс.
2. Давление в обратной линии должно быть ниже допустимого, po > pдоп.
3. Действительный располагаемый напор на абонентском вводе должен быть
не меньше расчетного, DHаб DHрасч.
4. Напор в подающей линии должен быть достаточен для заполнения местной
системы, Hп – DHаб > Hмс.
5. В статическом режиме, т.е. при выключении циркуляционных насосов, не
должно быть опорожнения местной системы.
6. Статическое давление не должно превышать допустимое.
Статическое давление это давление, которое устанавливается после отключения
циркуляционных насосов. Уровень статического давления (напора) обязательно
указывается на пьезометрическом графике. Величина этого давления (напора)
устанавливается исходя из ограничения величины давления для отопительных
приборов и не должна превышать 6 ати (60 м).

32.

33.

Пьезометрический график дает полное представление о действующих
напорах при статическом и гидродинамическом режимах. В соответствии с этой
информацией выбирается тот или иной метод присоединения абонентов. На рис.
приведён пьезометрический график двухтрубной водяной сети.
Н, м
А
120
100
80
5
60 s
40 С
20
В
D
4
2
1
s
3
0
Пьезометрический график двухтрубной водяной сети
АВ – линия гидродинамических напоров подающего трубопровода; CD –
линия гидродинамических напоров в обратном трубопроводе; SS – линия
статического напора.
Здание 1. Располагаемый напор больше 15 м, пьезометрический – меньше 60 м.
Можно отопительную установку присоединить по зависимой схеме с
элеваторным узлом.
Здание 2. В этом случае также можно применить зависимую схему, но т.к.
напор в обратной линии меньше высоты здания в узле присоединения нужно
установить регулятор давления "до себя". Перепад давления на регуляторе
должен быть больше разницы между высотой установки и пьезометрическим
напором в обратной линии.
Здание 3. Статический напор в этом месте больше 60 м. Лучше всего
применить независимую схему.
Здание 4. Располагаемый напор в этом месте меньше 10 м. Поэтому элеватор
работать не будет. Нужно устанавливать насос. Его напор должен быть равен
потерям напора в системе.
Здание 5. Нужно использовать независимую схему – статический напор в этом
месте больше 60 м.

34. ГИДРАВЛИЧЕСКИЙ РЕЖИМ ТЕПЛОВЫХ СЕТЕЙ

Гидравлическая характеристика системы
H0
Гидравлический режим системы определяется точкой пересечения
гидравлических характеристик насоса и сети (см. рис.7.1). Здесь 1 –
характеристика насоса;
H, м
2– характеристика сети; т. А – точка
A
пересечения
характеристик.
При
1
V
постоянной частоте вращения колеса
центробежного насоса приближенно
H
2
H H 0 S н0V 2 ,
где H 0 , S н 0 – условный напор насоса при
V, м3/с
Рис.7.1. Гидравлические характеристики нулевом расходе и условное внутреннее
сопротивление насоса, соответственно.
насоса и тепловой сети
Потери давления в сети пропорциональны квадрату расхода – p SV 2 .
Пользуясь формулой для расчета потерь давления, найдем S.
l l
S AR 5.25э .
d

35.

Часто на станции работают совместно несколько насосов. Их суммарная
характеристика зависит от способа их включения . Если насосы включены
параллельно, то суммарная характеристика строится суммированием расходов
при постоянном напоре . При последовательном включении насосов суммарная
характеристика получается сложением напоров при одних и тех же расходах .
1
H
A
a
1
2
2
b c
B C
H
d
l
D
K
C
A
V
c
b
a
а)
Рис.7.3. Построение суммарной характеристики насосов
а) параллельное включение; б) последовательное включение
L
B
D
б)
V

36.

Определение суммарной характеристики сети можно выполнить графически
и аналитически. При определении сопротивления всей сети действуют
следующие правила.
1. При последовательном соединении элементов сети суммируются их
сопротивления – SS=SSi.
2. При параллельном соединении элементов сети суммируются их проводимости.
1
V
a
. a a1 a2 ... an .
S
p

37. Гидравлическая устойчивость

Под гидравлической устойчивостью системы понимается ее способность
поддерживать заданный гидравлический режим. В неавтоматизированных
системах теплоснабжения влияние переменного режима работы можно
существенно ослабить путем повышения гидравлической устойчивости.
Количественно
гидравлическая
устойчивость
характеризуется
коэффициентом гидравлической устойчивости

аб ,
y f max
V
аб
р
max
где Vаб
расчетный и максимально возможный расходы воды в
и Vаб
абонентской установке, соответственно.
Устойчивость гидравлического режима системы зависит не только от ее
начальной регулировки, но и от режима расхода воды у отдельных групп
абонентов.

38. Гидравлический режим открытых систем теплоснабжения

Основная
особенность
гидравлического
режима
открытых
систем
теплоснабжения заключается в том, что при наличии водоразбора расход воды в
обратной линии меньше, чем в подающей. Практически эта разность равна
водоразбору.
Пьезометрический график подающей линии остается постоянным при любом
водоразборе из обратной линии, так как расход в подающей линии
поддерживается постоянным с помощью регуляторов расхода на абонентских
вводах.
Степень изменения расхода воды через систему отопления тем больше, чем меньше
сопротивление системы. Увеличение водоразбора на ГВС может привести к
ситуации, когда вся вода после системы отопления будет поступать на водоразбор
ГВС. При этом расход воды в обратном трубопроводе будет равен нулю.

39.

При водоразборе только из обратной линии располагаемый напор на систему
отопления выше расчетного. Потери давления складываются из потерь давления в
подающей линии, системе отопления и обратной линии.
Pc Pп Po Pоб .

40. ТЕПЛОВОЙ РАСЧЕТ ТРУБОПРОВОДОВ

В задачу теплового расчета трубопроводов входят:
- расчет толщины изоляции;
- расчет снижения температуры теплоносителя;
- расчет потерь тепла.
Количество тепла, проходящее через цепь последовательно соединенных
термических сопротивлений в единицу времени есть
to
(8.1)
q
R
Здесь q –линейная плотность теплового потока, Вт/м; R –термическое
сопротивление; , to –температуры теплоносителя и окружающей среды,
соответственно. При наружной прокладке R Rвн Rст Rиз Rнар и влияние
соседней трубы не учитывается.

41. Подземная прокладка

Подземная бесканальная однотрубная прокладка
При бесканальной прокладке R Rиз Rгр . Термическое сопротивление
грунта определяется по формуле
x
x
y
y
h
h

t1
t2
b
d
Рис.8.1.
Схема
однотрубного Рис.8.2. Схема
теплопровода
бесканального теплопровода
двухтрубного
бесканального
h
1
4h 2
Rгр
ln 2
1
, где гр –коэффициент теплопроводности грунта; h
2
2 гр d
d
–глубина залегания оси трубы (см.рис.8.1); d –диаметр трубы. Если h d 2 , то
ln 4h d
приближенно Rгр
. Подсчет теплопотерь проводят по приведенной
2 гр
глубине залегания трубы hпр h hф , где hф гр –толщина фиктивного слоя
грунта, а –коэффициент теплоотдачи на поверхности.

42.

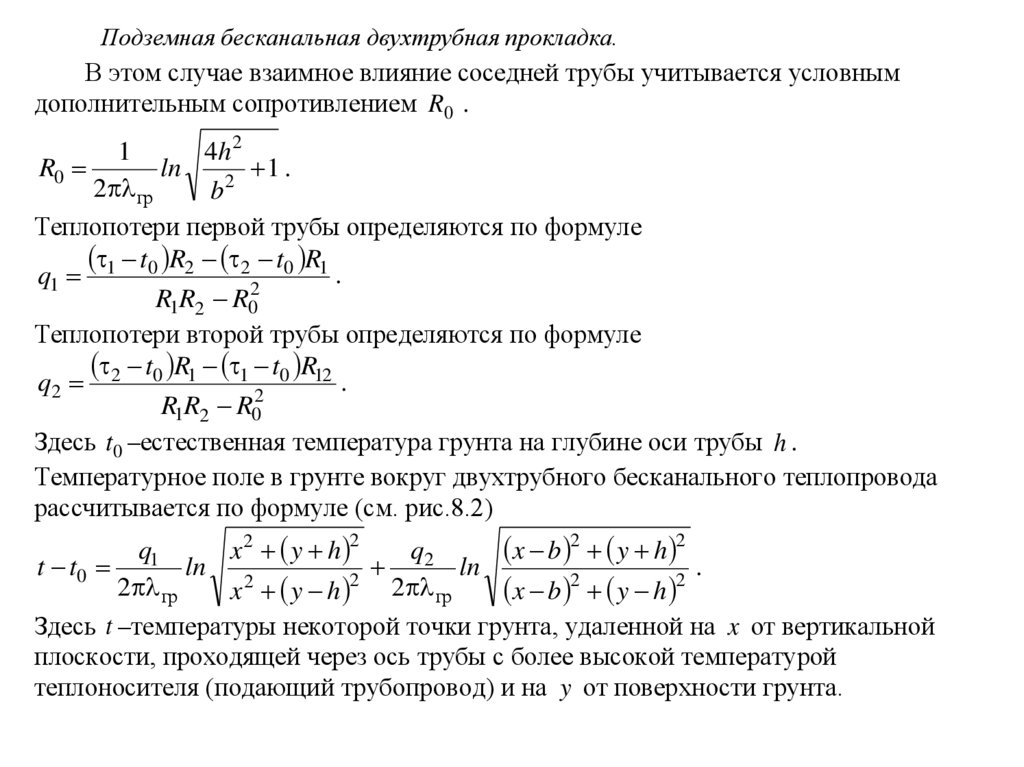
Подземная бесканальная двухтрубная прокладка.
В этом случае взаимное влияние соседней трубы учитывается условным
дополнительным сопротивлением R0 .
1
4h 2
R0
ln
1 .
2
2 гр
b
Теплопотери первой трубы определяются по формуле
t R 2 t0 R1 .
q1 1 0 2
R1R2 R02
Теплопотери второй трубы определяются по формуле
t R 1 t0 R12 .
q2 2 0 1
R1R2 R02
Здесь t0 –естественная температура грунта на глубине оси трубы h .
Температурное поле в грунте вокруг двухтрубного бесканального теплопровода
рассчитывается по формуле (см. рис.8.2)
q1
x 2 y h 2
q2
x b 2 y h 2
.
t t0
ln 2
ln
2
2
2
2 гр
2
x b y h
x y h
гр
Здесь t –температуры некоторой точки грунта, удаленной на x от вертикальной
плоскости, проходящей через ось трубы с более высокой температурой
теплоносителя (подающий трубопровод) и на y от поверхности грунта.

43.

Подземная канальная прокладка.


R пк


Рис.8.3. Схема канальной
прокладки однотрубного
теплопровода
При наличии воздушной прослойки между
изолированным трубопроводом и стенкой канала
(см. рис.8.3) термическое сопротивление
определяется как R Rи Rн Rпк Rк Rгр .
Температура воздуха в канале определяется из
уравнения теплового баланса
t
Rи Rн Rпк Rк Rгр
t0
.
t
Rи Rн Rпк Rк Rгр
При канальной прокладке многотрубного теплопровода уравнение теплового
баланса для канала записывается в виде
N
tк t0
i t к
.
Rпк Rк Rгр i 1 Rиз, i Rн, i

44. Тепловые потери трубопровода

Тепловые потери тепловой сети складываются из линейных потерь тепла
участков трубопровода без арматуры и фасонных частей и местных потерь тепла
фасонных частей, арматуры, опор, фланцев и т.п. Линейные потери тепла
рассчитываются по формуле Qл ql .
Потери тепла отводов, гнутых компенсаторов, колен и т.п., периметр
поперечного сечения которых близок к периметру трубопровода, рассчитываются
по формулам для прямых круглых труб. Тепловые потери фланцев, фасонных
частей и арматуры обычно определяются в эквивалентных длинах трубы того же
диаметра Qм qlэкв .
Суммарные потери тепла трубопровода определяются как Q q l lэкв ql 1 ,
где lэкв l . Для предварительного расчета можно принять 0.2...0.3 .

45.

Выбор толщины изоляционного слоя
Материал изоляции выбирается исходя из критического диаметра тепловой
изоляции, диапазона рабочих температур, технологических и эксплуатационных
требований.
Толщина изоляционного слоя выбирается из технических и техникоэкономических требований.
Технические требования.
1.
Нужно обеспечить заданную температуру теплоносителя в отдельных
точках тепловой сети. Обычно это требование предъявляется к
паропроводам.
2. Обеспечение нормированных теплопотерь.
3. Непревышение заданной температуры поверхности изоляции.
При прокладке теплопровода в рабочих помещениях температура
поверхности изоляции не должна превышать 40…50 0С.
На основании технических требований определяется минимальная предельная
толщина изоляции.

46. РАЦИОНАЛЬНАЯ СТРУКТУРА ТЕПЛОВЫХ СЕТЕЙ

Основные недостатки современных тепловых сетей
К основным недостаткам относятся.
1.Высокая повреждаемость тепловых сетей и отсутствие резервирования, что
приводит к частому отключению системы.
2.Отсутствие согласованной работы источников тепла, что затрудняет режим
подачи тепла в аварийных ситуациях.
3.Жесткая гидравлическая связь между всеми элементами системы, что может
привести к повышению давления в некоторых элементах выше допустимого.
4.Большие потери теплоносителя в аварийных ситуациях.
5.Высокая стоимость сетей, особенно в закрытых системах теплоснабжения,
где в ЦТП установлены подогреватели.
6.Потребность в большом количестве автоматических регуляторов.
7.Невозможность местного количественного регулирования при наличии на
абонентском вводе элеваторов.
8.Невозможность повысить температуру сетевой воды выше 150 0С.

47.

Гидравлическая устойчивость сети. Нейтральные точки.
Под гидравлической устойчивостью тепловой сети понимается способность
системы поддерживать заданный гидравлический режим. Чем выше устойчивость
системы, тем меньше влияние гидравлического режима всей сети на
гидравлический режим отдельной абонентской установки. При питании
разнородных
потребителей
невозможно
добиться
устойчивости
без
автоматического
регулирования
абонентских
вводов.
Количественно
гидравлическая устойчивость характеризуется коэффициентом гидравлической
устойчивости y –отношением расчетного расхода через абонентскую установку к
максимально возможному.
Vp
y
Vmax
О гидравлической устойчивости сети судят по наиболее удаленному
абоненту.
При наличии автоматических регуляторов y практически равен единице.
Если на ГТП или абонентском вводе авторегуляторов нет, то y может
значительно отличаться от единицы. Максимальная разрегулировка возникает при
наибольшем отклонении действительного располагаемого напора в тепловой сети
перед абонентской установкой от расчетного.

48.

Чем меньше потери напора в тепловой сети и чем больше потери напора на
абонентском вводе, тем выше устойчивость абонентской системы.
Коэффициент гидравлической устойчивости характеризует начальную
регулировку системы теплоснабжения. Однако стабильность гидравлического
режима системы зависит еще и от режима расхода воды у отдельных групп
абонентов. Для стабилизации гидравлического режима целесообразно
выравнивать тепловую нагрузку абонентов с резко переменным расходом тепла с
помощью тепловых аккумуляторов.
Для повышения гидравлической устойчивости сети при ее проектировании нужно
стремиться к уменьшению числа местных гидравлических сопротивлений. В
процессе эксплуатации задвижки должны быть полностью открыты. Необходимо
ограничивать возможные изменения давления в тепловой сети в определенных
пределах. Для этого в одной, а при сложном рельефе местности в двух точках
системы давление искусственно меняют по определенному закону в зависимости
от расхода воды. Такие точки называют точками регулируемого давления. Если в
такой точке в статическом и динамическом режимах поддерживается одно и то же
давление, то эту точку называют нейтральной.

49. Управляемость системы.

К основным принципам проектирования тепловых сетей относятся:
простота, надежность, экономичность, управляемость, резервирование.
Под управляемостью понимают возможность согласованного изменения режима
работы всех звеньев системы теплоснабжения. Управляемость определяется тремя
факторами:
• наличием авторегуляторов (всякая автоматизированная система управляема);
• гидравлической устойчивостью;
• количеством самостоятельных элементов системы.
Возможны два типа структуры тепловых сетей – обезличенная и секционированная.
• В обезличенной сети ответвления к распределительным линиям и
распределительные линии к магистральным присоединяются через задвижки. Для
таких систем характерна жесткая гидравлическая связь всех элементов.
• В секционированной сети ответвления к распределительным линиям и
распределительные линии к магистралям присоединяются через контрольнораспределительные пункты (КРП).

50.

ТП
РД
РУ
ОК
РТ
ТО
РД
ОК
РУ - реле утечки; РД - регулятор давления; РТ - регулятор температуры;
ОК - обратный клапан
Рис.9.1. Схема контрольно-распределительного пункта
КРП, выполненные по схеме , позволяют.
1.
Поддерживать постоянными давление в обратной линии и перепад
давления в распределительной линии.
2. Повысить температуру воды в магистральной линии и снизить расход
воды в магистрали.
3. Быстро обнаружить аварию и отсечь аварийную распределительную линию от
магистральной, что позволяет уменьшить потери воды в аварийной ситуации.

51.

Схемы с КРП и резервирующими участками обладают следующими
преимуществами.
1. Обеспечивается возможность управления тепловым и гидравлическим
режимами магистральных и распределительных линий независимо друг от
друга, что позволяет:
а) не увеличивать диаметр магистральной линии с целью резервирования;
б) повышать температурный график в аварийной ситуации с целью снижения
расхода воды;
в) обеспечить подачу тепла всем КРП в аварийных режимах;
г) создавать в каждой распределительной линии тепловой и гидравлический
режим, не зависящий от других распределительных линий;
д) подключать новых потребителей, не нарушая режимы подачи тепла к уже
присоединенным;
е) быстро определять и отключать аварийные участки, что позволяет снизить
потери воды в сети;
2. Повышается гидравлическая устойчивость распределительных линий, что
обеспечивает точность распределения воды по потребителям.
3. Снижается средний уровень давления в распределительной линии.
Появляется возможность работы магистральных и распределительных линий с
переменными расходами воды. При этом можно снизить расход циркулируемой
воды и расход электроэнергии на перекачку теплоносителя.

52.

Резервирование
Резервирование магистральных и распределительных линий решается с
помощью установки перемычек. Считают, что система имеет резерв, если
перераспределение воды в аварийной ситуации занимает не более трех часов.
При
резервировании
магистральных
линий
перемычки
делают
однотрубными, но присоединяют в подающему и обратному трубопроводам.
Перемычки выполняются в районе секционирующих задвижек. В аварийных
ситуациях допускается снижение расхода воды до 65 % от расчетного при
одновременном увеличении температурного перепада в сети.
При резервировании распределительных линий перемычки делаются
двухтрубными. В этом случае они могут использоваться в период летних
ремонтов. При резервировании распределительных линий расход воды не должен
уменьшаться.

53. Выбор схем подключения абонентских установок.

Местные системы могут подключаться к тепловой сети по зависимой и
независимой схемам. При подключении по независимой схеме потребители
присоединяются к тепловой сети через водоводяные теплообменники.
Независимая схема применяется либо при недопустимо высоком давлении в
обратной линии, либо при недостаточно высоком располагаемом напоре на
абонентском вводе.
В системах, питаемых от крупных ТЭЦ, распределительные линии
присоединяются к магистральным через КРП, а потребитель – через
индивидуальный тепловой пункт (ИТП) или центральный тепловой пункт (ЦТП)
по зависимой или независимой схемам.
В системах, питаемых от крупных котельных, потребителей следует
присоединять через ИТП или ЦТП по независимым схемам.
В системах, получающих тепло от небольших или квартальных котельных,
потребителей можно подключать к тепловой сети через ИТП или ЦТП по
зависимым или независимым схемам.

54. ОБОРУДОВАНИЕ ТЕПЛОВЫХ ПУНКТОВ

55.

Смесительные узлы
В качестве смесительных устройств на абонентских вводах применяются
водоструйные насосы, или элеваторы и центробежные насосы. Выбор типа
смесительного устройства зависит от величины потерь давления в системе
отопления. Если потери давления не превышают 15 кПа (1.5 м вод.ст.), то
применяют элеваторы. При больших потерях давления применяют насосы.
1
2
3
4
5
G1
Gc
t1

dc
Gо t о
1-сопло; 2-камера всасывания; 3-смесительный конус;
4-горловина; 5-диффузор
Рис.11.3. Схема элеватора

56.

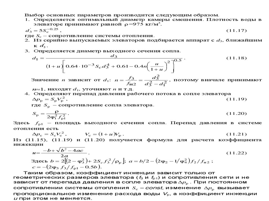
Выбор основных параметров производится следующим образом.
1. Определяется оптимальный диаметр камеры смешения. Плотность воды в
элеваторе принимают равной =975 кг/м3.
d 3' 5S c 0.25 ,
(11.17)
где Sc – сопротивление системы отопления.
2. Из серийно выпускаемых элеваторов подбирается аппарат с d3, ближайшим
к d3' .
3. Определяется диаметр выходного сечения сопла.
d3
d1
.
(11.18)
2 0.5
u
1 u 0.64 10 3 S c d 34 0.61 0.4n
1
u
Значение n зависит от d1 : n
2
f3
d3
, поэтому вначале принимают
2
f н2
d3
d12
n 1, находят d1, уточняют n и т.д.
4. Определяют перепад давления рабочего потока в сопле элеватора
(11.19)
pр S рVр2 ,
где S р – сопротивление сопла элеватора.
.
(11.20)
2
2 1
f р21
Здесь
f р1 – площадь выходного сечения сопла. Перепад давления в системе
отопления есть
pc S cVc2 ,
Vc 1 u Vр .
(11.21)
Из (11.15), (11.19) и (11.20) получается формула для расчета коэффициента
инжекции

b2 4 ac
.
2a
2
2 S c f 32 р ; a b 2 2 2 1 2
Здесь b 2 2 3
4
u
b
c 2 3 f 3
(11.22)
f
2
fн2 ;
f р1 0.5b .
Таким образом, коэффициент инжекции зависит только от
геометрических размеров элеватора (f3 и fр1) и сопротивления сети и не
зависит от перепада давления в сопле элеватора pр . При постоянном
сопротивлении системы отопления S c const, изменение pр вызывает
пропорциональное изменение расхода воды Vр, а коэффициент инжекции
u при этом не меняется.
English     Русский Правила