786.75K
Категория: ФизикаФизика

Радиотехнические методы измерения координат и скорости объектов

1.

Тема 5. Радиотехнические
методы измерения
координат и скорости
объектов

2.

Физические свойства радиоволн используемые для решения
задач радионавигации, радиосвязи, радиолокации:
1.
Постоянная скорость распространения радиоволн в свободном
пространстве с=3*108 м/сек;
2.
Траектории распространения радиоволн можно считать прямыми
линиями;
3.
Частота принимаемых электромагнитных колебаний отличается от
частоты излученных колебаний в том случае, если цель перемещается
относительно РТС.

3.

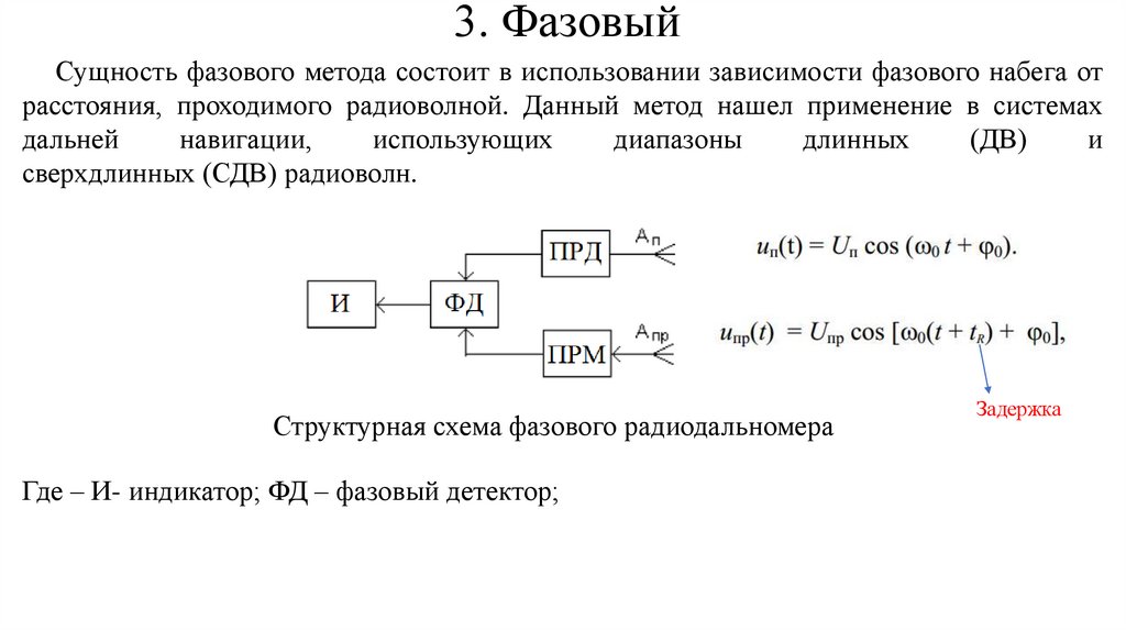
Методы измерения дальности
Без запросный метод измерения
дальности
English     Русский Правила