599.68K
Категория: МатематикаМатематика

Первообразная. Правила нахождения первообразных

1.

Первообразная.
Три правила нахождения
первообразной
2023 г

2.

Повторим определение производной
Производной функции в данной точке называется
предел отношения приращения функции в этой
точке к приращению аргумента, когда приращение
аргумента , стремиться к нулю.

3.

Повторим формулы для вычисления производных

4.

Найдите производную
1
сosх
sinх+12

5.

Найдите функцию производная которой равна:

6.

В математике много операций
которые являются обратными
32 = 9

7.

Операция нахождения производной дифференцирование
Операция, обратная дифференцированию интегрирование
Восстановленная функция – первообразная
( первичный образ функции)
Операция
дифференцирования
функция y = F(х)
(первообразная)
y = f(х)
производная
Операция
интегрирования

8.

Определение первообразной
Функция F(x) называется
первообразной для функции f(x)
на заданном промежутке, если
для всех x из этого промежутка
F'(x) = f(x)

9.

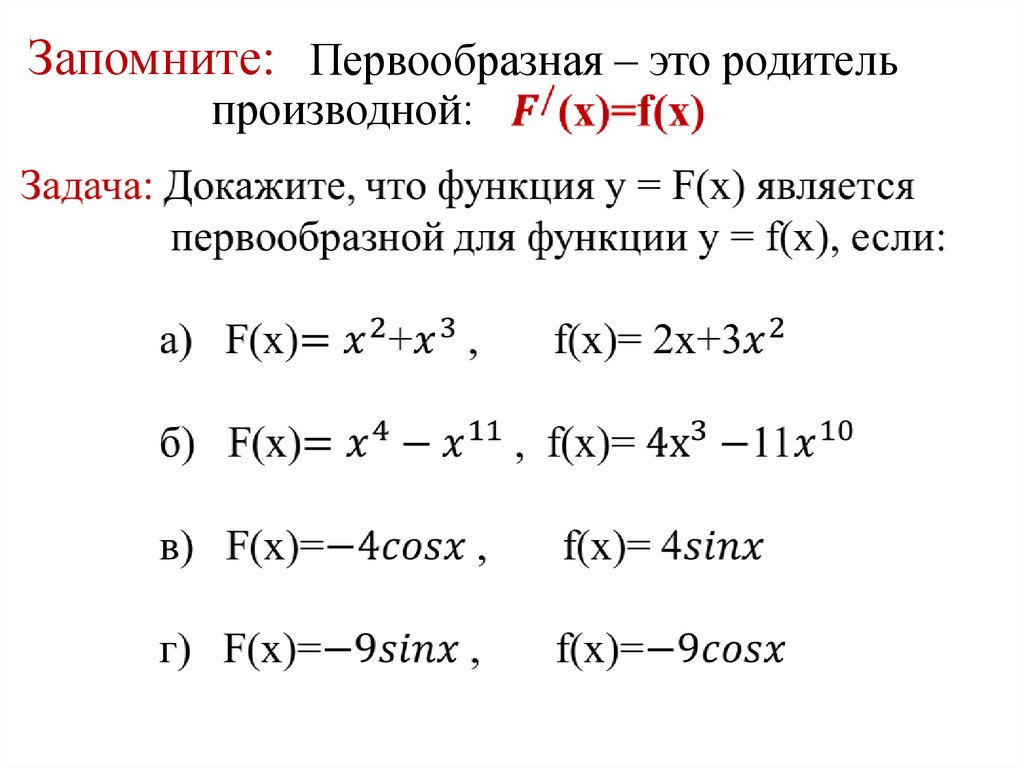
Запомните: Первообразная – это родитель
производной:

10.

Основное свойство первообразной
Все первообразные функции f можно записать с
помощью одной формулы, которую называют общим
видом первообразных для функции f.
Любая первообразная для функции f на
промежутке I может быть записана в виде
F(x) + C,
где F(x) – одна из первообразных для функции f(х) на
промежутке I, а С – произвольная постоянная.

11.

Примеры:
1. Найдем общий вид первообразных для
функции f(x) = -x^3 на R
2. Найдем первообразную для функции
f(x)= 1/х^2 на R
3. Найдем для функции f(х) – 1/корень из
х первообразную, график которой
проходит через точку М(9;-2)
Выполните № 336, 339 (а, б)

12.

Повторение
• Вопрос: какая функция называется
первообразной?
• Ответ: Функция F(x) называется
первообразной функции f(x) на
некотором промежутке, если для всех x
из этого промежутка

13.

Повторение
• Вопрос: как называется процесс
нахождения производной функции?
• Ответ: Дифференцированием.

14.

Повторение
• Вопрос: Каким образом показать,
что
функция
F(x)
является
первообразной для функции f(x)?
• Ответ: Найти производную функции
F(x).

15.

Повторение
• Вопрос: Является ли функция
F(x)=3x2+11x первообразной для
функции f(x)=6х+10?
• Ответ:
Нет,
т.к.
производная
функции F(x)=3x2+11x равна 6х+11,
а не 6х+10.

16.

Повторение
• Вопрос:
Какое
количество
первообразных можно найти для
некоторой функции f(x)? Ответ
обоснуйте.
• Ответ: Бесконечно много, т.к. к
полученной функции мы всегда
прибавляем
константу,
которая
может быть любым действительным
числом.

17.

С помощью таблицы найдите все первообразные
для функций:
f(x)
F(x)
1
f(х)=3
f(х)= х2
f(х)=cosx
f(х)=12
f(х)=х5

18.

Три правила нахождения первообразных
Если функции у=f(x) и у=g(x) имеют на
промежутке
первообразные соответственно у=F(x) и у=G(x), то
Функция
Первообразная
у = f(x) + g(x)
у = F(x) + G(x)
у =k f(x)
у =k F(x)

19.

Первое правило интегрирования
Первообразная суммы равна сумме
первообразных
Если F(x)– первообразная для
функции f(x), а G(x)– первообразная
для функции g(x), то F(x)+G(x)–
первообразная
для
функции
f(x)+g(x)

20.

Второе правило интегрирования
Постоянный множитель можно
выносить за знак первообразной
Если F(x)– первообразная для
функции f(x), а а –константа, то
аF(x)–
первообразная
для
функции аf(x)

21.

Третье правило интегрирования
Если F(x) – первообразная для
функции f(x), а k и b- константы,
причем k 0
то
1
F (kx b)
k
-первообразная
для функции f (kx b)

22.

23.

Самостоятельно
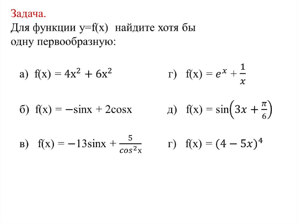
Для функции y=f(x) найдите хотя бы одну первообразную:

24.

Д/з
стр 174-183
№ 342, 345
English     Русский Правила