5.01M
Категория: ПромышленностьПромышленность
Похожие презентации:

Определение оптимальных характеристик световозвращателя для дистанционного зондирования МКА

1.

Определение оптимальных характеристик
световозвращателя для дистанционного
зондирования МКА

2.

Определение оптимальных характеристик световозвращателя для
дистанционного зондирования МКА
Актуальность:
Цели:
Задачи:
Для восстановления метеопараметров
атмосферы с помощью
радиозатменного зондирования
необходимо высокоточное измерение
положения МКА, по размещенному на
борту световозвращателя методом
лазерной локации.
Определение оптимальных характеристик
(диаметр, погрешность изготовление
двухгранных углов) световозвращателя
для задачи по измерению дальности.
1.
2.
3.
4.
5.
Радиозатменные методы
зондирования атмосферы и
ионосферы
МКА КУБСАТ
Определение угла скоростной аберрации;
Проведение моделирование дифракционного
излучения на круглой апертуре идеального
световозвращателя;
Определение предельной погрешности углов
развала граней световозвращателя;
Разработка методики светоэнергетического
расчета;
Нахождение оптимального диаметра
обеспечивающий максимальное значение
потока.
КА
ГЛОНАСС
КА
ГЛОНАСС
Световозвращатель

3.

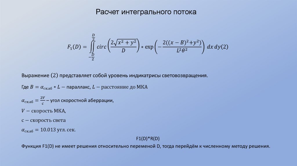
Учет угловой аберрации при локации световозвращателя на МКА
2
English     Русский Правила