Индивидуальный итоговый проект на тему: 3-д Сборка полки
Теоретическая часть
Введение:
Цели и задачи:
Что такое 3-д моделирование?
Что такое сборка?
Типы полок:
Материалы для полок:
Назначение полок:
Программы для 3D-моделирования
Практическая часть
Экономический анализ:
Список литературы:
Спасибо за внимание!

3-д. Сборка полки

1. Индивидуальный итоговый проект на тему: 3-д Сборка полки

ВЫПОЛНИЛ:
КОЛБ СОФИЯ
ВЛАДИСЛАВОВНА
УЧЕНИЦА 9 “В” КЛАССА
КУРАТОР ПРОЕКТА:
ИЮДИНА ЯНА
ВЛАДИМИРОВНА
УЧИТЕЛЬ ТЕХНОЛОГИИ

2. Теоретическая часть

3. Введение:

Актуальность:
В современном мире растет потребность в функциональной и
эстетичной мебели, которая легко адаптируется к различным
интерьерам.
Готовые
полки
часто
не
соответствуют
индивидуальным
потребностям в размерах, дизайне и материале. Проект по 3Dсборке
полки решает эту проблему, предлагая возможность создания
индивидуальной полки с заданными параметрами и дизайном,
используя современные технологии 3D-моделирования. Это
позволяет
значительно
расширить
возможности
персонализации
домашнего пространства и снизить затраты на приобретение
готовой
мебели.
Кроме
того, проект способствует развитию навыков работы с 3Dмоделями
и
технологиями аддитивного производства.

4. Цели и задачи:

Цель: Разработать сборную 3D-модель полки с заданными
параметрами (размеры, дизайн, материал).
Задачи:
1. Изучить существующие методы 3D-моделирования для изготовления
мебели.
2. Выбрать подходящую программу для 3D-моделирования (например:
КОМПАС-3D v22, Tinkercad, Fusion 360, Blender).
3. Разработать сборную 3D-модель полки с учетом выбранного материала и
технологии изготовления.
4. Создать подробную инструкцию по сборке полки, включающую в себя
пошаговые фото или видео.
5. Изготовить полку, используя выбранный метод.
6. Подготовить отчет о проделанной работе, включая 3D-модель
7. Проанализировать экономическую целесообразность проекта.

5. Что такое 3-д моделирование?

3D-моделирование – это
построение
модели
объекта
в
трехмерном
пространстве.
Данный
способ
представления
объектов
начал
применяться в 1960-х годах,
когда этим занимались
специалисты
компьютерной инженерии.
Современные технологии
3D-моделирования
позволяют конструировать
сложные
и
объемные
модели,
проводить
тестирование и вносить в
них
изменения
на
различных уровнях.

6. Что такое сборка?

Сборка - трехмерная
модель, объединяющая
модели деталей, подсборок
и стандартных изделий, и
содержащая информацию
о взаимном положении этих
компонентов и
зависимостях между
параметрами их
элементов.

7. Типы полок:

8.

9. Материалы для полок:

1. Дерево — прочный и эстетически приятный материал, часто используется для
домашних полок.
2. ДСП (деревянно-стружечная плита) — доступный, легкий и плотный материал, часто
используется в мебели.
3. МДФ (медленно-фракционная плита) — более плотный и гладкий материал по
сравнению с ДСП, подходит для окраски и ламинирования.
4. Металл — долговечный и стильный, используется для открытых полок и в
промышленных интерьерах.
5. Стекло — подходит для современного дизайна; используется в сочетании с
металлом или деревом, создавая легкость.
6. Пластик — легкий и водостойкий, часто используется для временных или
специализированных полок.

10. Назначение полок:

1. Хранение книг — предназначены для организации и
демонстрации книг.
2. Декорирование — используются для красивого размещения
декоративных предметов, рамок и растений.
3. Организация хранения — помогают упорядочить вещи на кухне, в
ванной или в офисе.
4. Выставочные полки — позволяют демонстрировать товары в
магазинах или галереях.
5. Полки для обуви — специально созданы для хранения обуви и
аксессуаров.
6. Полки для инструментов — используются в гаражах и мастерских
для хранения инструментов и материалов.

11. Программы для 3D-моделирования

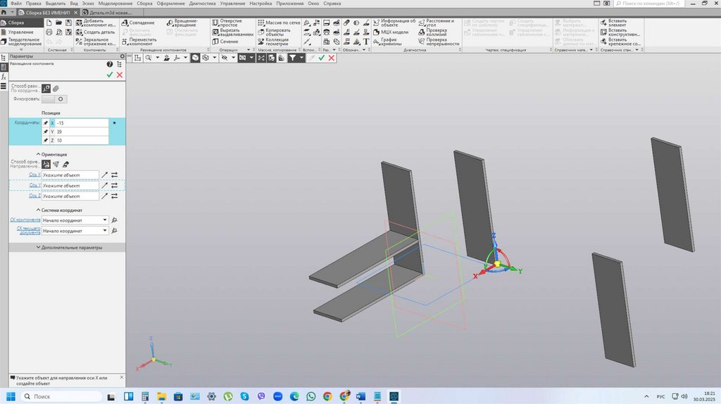
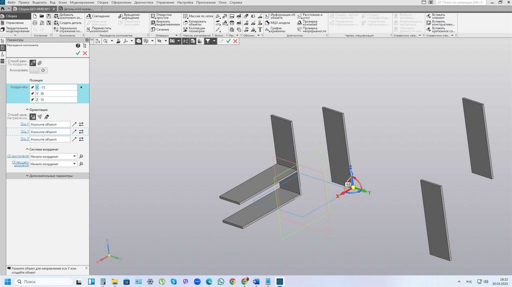
12. Практическая часть

13.

14.

15.

16.

17.

18.

19.

20.

21.

22.

23.

24.

25.

26.

27.

28.

29.

30.

31. Экономический анализ:

32.

33. Список литературы:

Geek Brains. Александр Никитин и Гайк Айрапетян. 3D-моделирование: виды, принципы,
инструменты. 18.07.2022. [Электронный ресурс]. URL:https://gb.ru/blog/3d-modelirovanie/.
(Дата обращения:16.02.2025)
Цветной мир. Корнвейц Александр Игоревич. Лучшие бесплатные программы для 3Dмоделирования 2022. 11.08.2022. [Электронный ресурс].
URL:https://cvetmir3d.ru/blog/news/luchshie-besplatnye-programmy-dlya-3d-modelirovaniya2022/
Лемана ПРО. [Электронный ресурс]. URL:https://spb.lemanapro.ru/product/detalmebelnaya-600x200x16-mm-ldsp-cvet-dub-sonoma-kromka-so-vseh-storon-82036093/. (Дата
обращения: 30.03.2025)
Все Инструменты.
[Электронный ресурс]. URL:https://www.vseinstrumenti.ru/product/shurupnaya-styazhka-lokri-50x50-mm-shestigrannik-20-sht-st-5-0-2460652/#characteristics. (Дата обращения: 30.03.2025)
Все Инструменты. URL:https://www.vseinstrumenti.ru/product/podpyatnik-dlya-mebeli-techkrep-plastikovyj-sosna-4-sht-1275101346762/#searchQuery=%D0%BF%D0%BE%D0%B4%D0%BF%D1%8F%D1%82%D0%BD%D0%B8%D0
%BA%D0%B8&searchType=srp. (Дата обращения: 30.03.2025)
Аскон. Общие сведения. URL:https://help.ascon.ru/KOMPAS/23/ru-RU/bu1776034.html. (Дата
обращения: 01.04.2025)

34. Спасибо за внимание!

English     Русский Правила