Лучистый теплообмен Кафедра термодинамики и тепловых двигателей РГУ нефти и газа (НИУ) имени И.М. Губкина
839.50K
Категория: ФизикаФизика

Лучистый теплообмен

1. Лучистый теплообмен Кафедра термодинамики и тепловых двигателей РГУ нефти и газа (НИУ) имени И.М. Губкина

2.

Лучистым теплообменом называется форма
распространения между телами в пространстве
энергии. При этом происходит двойное превращение
внутренней энергии, внутренняя энергия тела
превращается в лучистую и передается в
пространстве
путем
электромагнитных
волн
(излучением), в свою очередь, поток энергии
электромагнитных волн (лучистая энергия) при
поглощении их другим телом вновь превращается во
внутреннюю энергию.
Большая часть твердых и жидких тел имеет
сплошной спектр излучения, т. е. излучает энергию
во всем диапазоне длин волн. Некоторые тела
(чистые металлы, газы и др.) излучают энергию
только в определенных интервалах длин волн. Такое
излучение
называется
выборочным
или
селективным.

3.

Количество энергии, излучаемой газами, зависит
от температуры, толщины слоя и давления
газа. В газах излучение и поглощение энергии
происходит всем объемом.
Некоторые виды излучения обладают свойством
превращаться в тепловую энергию при поглощении
телами,
вызывая
нагревание.
Это
свойство
излучения
определяется
длиной
волны.
В
наибольшей мере такими свойствами обладает
видимое инфракрасное (тепловое) излучение.
Количество энергии, излучаемое поверхностью тела
во всем интервале длин волн (от λ=О до λ=∞) в
единицу
времени,
называется
полным
(интегральным) лучистым потоком Q (Вт).
Излучение, соответствующее узкому интервалу длин
волн, называется монохроматическим.

4.

Лучистый поток, исходящий с единицы поверхности
излучающего тела по всем направлениям полупространства
называется плотностью интегрального излучения E
(Вт/м2)
Q
E(q л )
.
dF
Лучистый поток, исходящий
излучающего тела равен
со
всей
поверхности
Q E dF .
F
Плотность интегрального излучения, отнесенная к
рассматриваемому диапазону длин волн, называется
спектральной интенсивностью излучения (Вт/м3)
dE
E
.
d

5.

Лучистый поток, падающий на тело Q,
частично им поглощается QA, частично отражается
QR, частично проходит сквозь тело QD
Q = QA + QR + QD.
Разделив обе части равенства на Q и обозначив
QA/Q=A, QR/Q=R, QD/Q=D, получим
1 = A+R+D.

6.

Коэффициенты А, R, D характеризуют соответственно
поглощательную,
отражательную
и
пропускную
(прозрачность) способности тела. В связи с этим они
именуются коэффициентами поглощения, отражения и
пропускания. Эти коэффициенты для различных тел могут
меняться от 0 до 1.
Тело, которое всю падающую на них лучистую энергию
поглощает, QA=Q и А=1 (R=D=0), называют абсолютно
черным. Тело, которое всю падающую на него лучистую
энергию
отражает,
QR=Q;
R=1
(А=D
=О),
называют
абсолютно белым или зеркальным. Тело, которое всю
падающую на него лучистую энергию пропускает, QD=Q;
D=1
(А=R=О),
называют
абсолютно
прозрачным.
В
природе абсолютно черных, белых и прозрачных тел не
существует.

7.

3акон Стефана - Больцмана устанавливает связь
между плотностью полусферического интегрального
излучения абсолютно черного тела и абсолютной
температурой тела.
Плотность излучения абсолютно черного тела прямо
пропорциональна абсолютной температуре в четвертой
степени
4
T
Е0 0 T c0
,
100
4
где σ0, c0 – коэффициенты пропорциональности
(постоянные излучения); σ0 = 5,76·10-8 Вт/( м2 ·K4);
c0 = 5,76 Вт/(м2 ·K4).
Закон Стефана-Больцмана для серых тел имеет
следующий вид:
4
4
T
T
Е c
c0
.
100
100

8.

Соотношение значений плотности излучения серого и
абсолютно черного тел при одинаковой температуре
называется степенью черноты рассматриваемого
тела ε
E
c
,
E0 c0
где
ε – степень черноты тела или его
относительная излучательная способность,
которая меняется от нуля (абсолютно белое тело) до
единицы (абсолютно черное тело).

9.

Закон Планка устанавливает зависимость
между
спектральной
интенсивностью
излучения абсолютно черного тела
и
абсолютной температурой тела.
Планк
установил,
что
изменение
интенсивности излучения по длинам волн для
абсолютно
черного
тела
подчиняется
следующему закону
5
E0 c1
e
c 2 T
,
1
1
где E0 – интенсивность излучения абсолютно черного
тела, Вт/м3; с1 = 3,74·10-16 Вт·м2 - первая постоянная
Планка; - длина волны, м; с2=0,0144 м·К – вторая
постоянная Планка.

10.

Закон Вина устанавливает
связь между температурой и
длиной волны на которую
приходится максимум интенсивности излучения.
Максимум интенсивности
излучения
с
ростом
температуры тела
смещается
в
сторону
более
коротких длин волн
m 2 ,898 / T 10 3
.

11.

Теплообмен излучением между твердыми телами
в прозрачной среде
Рассмотрим простейший случай
теплообмена излучением между
двумя плоскопараллельными
бесконечными стенками 1 и 2.
Площадь поверхность каждой
стенки равна F, стенки
имеют постоянные во времени
температуры T1 и T2, степени
черноты на поверхностях
стенок соответственно равны ε1 и
ε2.

12.

Количество энергии лучистого теплообмена между
двумя плоскопараллельными поверхностями может
быть определено следующим образом:
Q1 2 Q1 Q2 ,
где Q1
– общее количество лучистой энергии
(эффективное излучение), излучаемое телом 1;
Q2 – общее количество энергии (эффективное
излучение), излучаемое стенкой 2 и падающее на стенку
1.

13.

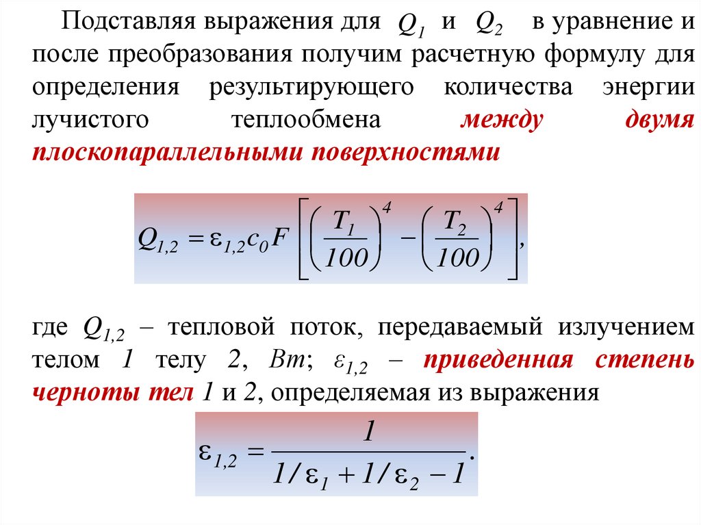
Подставляя выражения для Q1 и Q2 в уравнение и
после преобразования получим расчетную формулу для
определения результирующего количества энергии
лучистого
теплообмена
между
двумя
плоскопараллельными поверхностями
T1 4 T2 4
Q1,2 1,2 c0 F
,
100 100
где Q1,2 – тепловой поток, передаваемый излучением
телом 1 телу 2, Вт; ε1,2 – приведенная степень
черноты тел 1 и 2, определяемая из выражения
1
1,2
.
1 / 1 1 / 2 1

14.

Теплообмен излучением между телом и его оболочкой
Аналогично
можно
получить расчетную формулу
для лучистого теплообмена
между
двумя
телами
в
замкнутом
пространстве.
Такой случай еще называют
теплообменом
излучением
между
телом
и
его
оболочкой; внутреннее тело всегда тело 1.
Тепловые потоки излучения тела и оболочки
можно определить следующим
образом:
4
4
T2
T
1
Q1 = 1c0
F2 .
F1 ; Q2 = 2 c0
100
100

15.

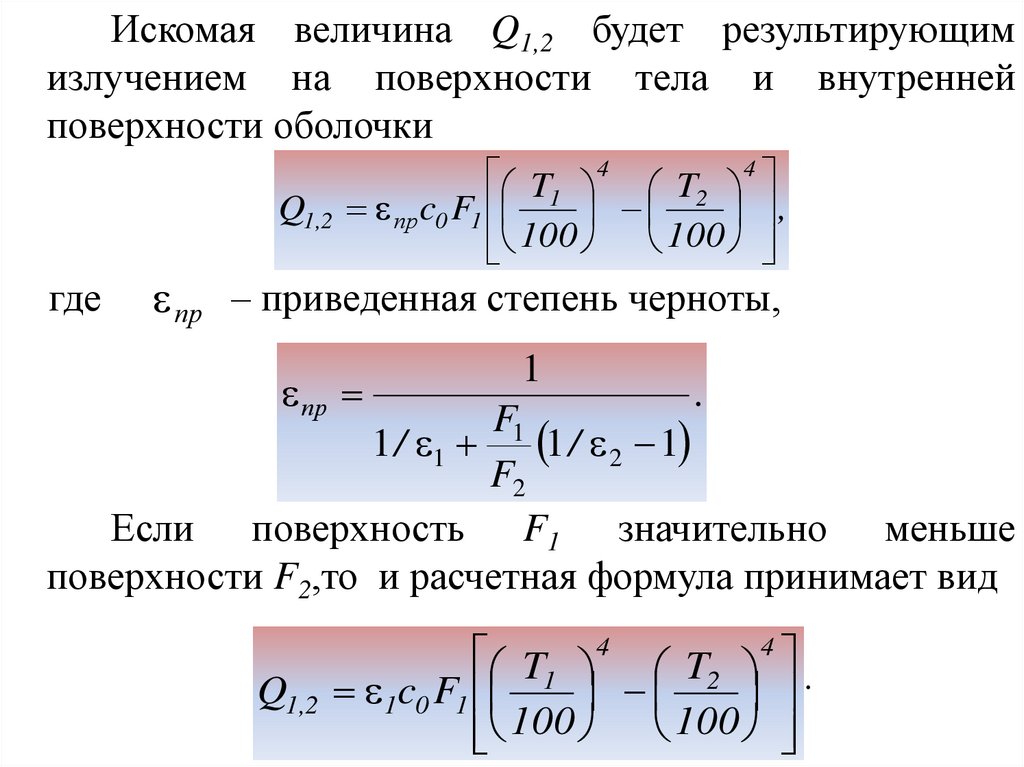
Искомая величина Q1,2 будет результирующим
излучением на поверхности тела и внутренней
поверхности оболочки
T1 4 T2 4
Q1,2 пр c0 F1
,
100 100
где
пр – приведенная степень черноты,
пр
1
.
F1
1 / 1 1 / 2 1
F2
Если поверхность F1 значительно меньше
поверхности F2,то и расчетная формула принимает вид
T1 4 T2 4 .
Q1,2 1c0 F1
100 100

16.

Обобщенное уравнение для расчета лучистого
теплообмена между двумя телами любой формы и
произвольного их расположения
T1 4 T2 4
Q1,2 пр c0 F1
,
100 100
только в каждом частном случае для определения
приведенных степени черноты и поверхности (для εпр
и F) имеются свои расчетные выражения.
Для уменьшения количества лучистой энергии,
падающей со стороны других тел на данное тело,
необходимо уменьшать температуру тел, излучающих
энергию и уменьшать степень их черноты.
При невозможности проведения таких мероприятий
или их недостаточной эффективности применяют
экраны. Экраны изготовляются из материалов с малой

17.

Для оценки эффективности экрана получим
расчетное соотношение для определения лучистого
теплообмена между телами при наличии экранов.
Данное расчетное уравнение получается из решения
системы уравнений, каждое из которых характеризует
теплообмен между телом 1 и экраном и экраном и
телом 2
4
4
T1 T2
Q1,2 ' пр c0 F1
,
100 100
1 .
'пр
.
n
F1 2
1 / пр 1
i 1 Fэi эi
Установка
одного
экрана
между
двумя
параллельными стенками уменьшает теплообмен
излучением примерно в 2 раза, в общем случае при
установке n экранов (степени черноты тел и экранов
равны)
лучистый
теплообмен
уменьшается
в
n 1 раз.

18.

В
некоторых
типах
теплообменного
оборудования

примеру,
в
огневых
подогревателях или трубчатых печах)
теплота от горячего (продуктов сгорания)
теплоносителя к холодному теплоносителю
передается
при
совместном
действии
конвективного и лучистого теплообмена.

19.

В этом случае интегральная плотность теплового
потока q определяется по уравнению
Tг 4 Tc 4
q qк qл к Tг Tc г.с c0
100 100
к Т г Т с л Т г Т с Т г Т с ,
где Tг, Tc – абсолютная температура газов и стенки, К;
α – суммарный коэффициент теплоотдачи конвекцией и
излучением, α = αк + αл ; αл – коэффициент теплоотдачи
излучением,
3
3
Tmа
Tmа
л 0,04 г.с c0
0,227 г.с
;
100
100
Тmа = 0,5 (Тг+ Tc) – среднеарифметическая температура,
К.

20.

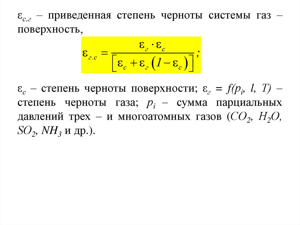
εс.г – приведенная степень черноты системы газ –
поверхность,
г с
г.с
;
с г 1 с
εс – степень черноты поверхности; εг = f(рi, l, Т) –
степень черноты газа; рi – сумма парциальных
давлений трех – и многоатомных газов (СО2, Н2О,
SО2, NH3 и др.).

21.

Спасибо за внимание !
English     Русский Правила